返回上一页  首页 | cnbeta报时: 23:09:09
易贷网涉嫌非法吸收公众存款罪被立案侦查
发布日期:2021-05-31 10:54:35  稿源:四川在线

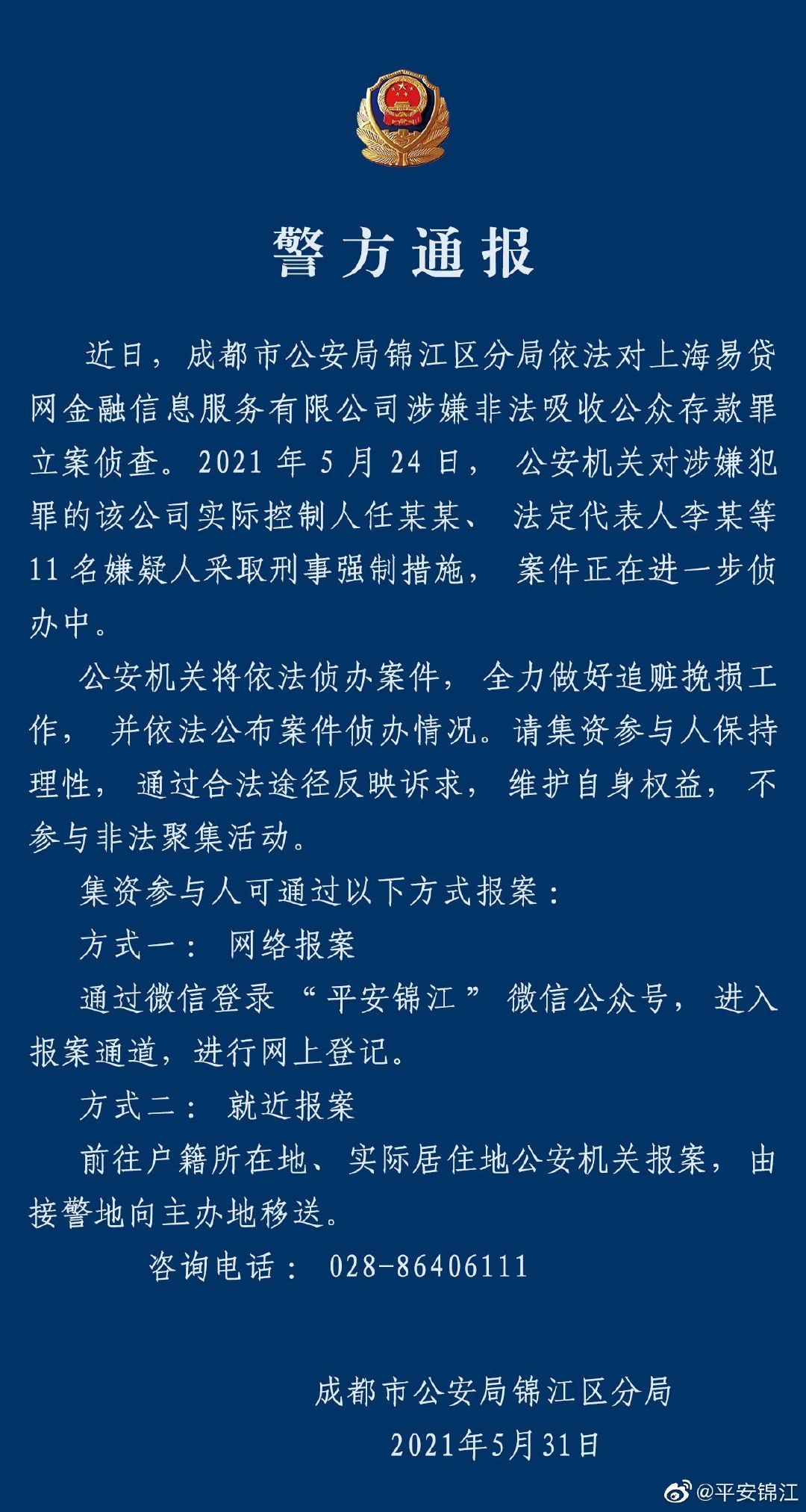
5月31日,成都市公安局锦江区分局发布警情通报。近日,成都市公安局锦江区分局依法对上海易贷网金融信息服务有限公司涉嫌非法吸收公众存款罪立案侦查。2021年5月24日,公安机关对涉嫌犯罪的该公司实际控制人任某某、法定代表人李某等 11名嫌疑人采取刑事强制措施, 案件正在进一步侦办中。

公安机关将依法侦办案件,全力做好追赃挽损工 作,并依法公布 案件侦办情况。请集资参与人保持理性,通过合法途径反映诉求,维护自身权益,不参与非法聚集活动。

集资参与人可通过以下方式报案:

方式一:网络报案

通过微信登录“平安锦江”微信公众号,进入报案通道,进行网上登记。

方式二:就近报案

前往户籍所在地、实际居住地公安机关报案,由接警地向主办地移送。

咨询电话: 028-86406111

1622426704620058087.jpg

查看网友评论   返回完整版观看

返回上一页  首页 | cnbeta报时: 23:09:09

文字版  标准版  电脑端

© 2003-2026