返回上一页  首页 | cnbeta报时: 07:12:29
科学家开发脑肿瘤血液检测 有望成为新的无创癌症诊断方法
发布日期:2020-06-23 11:21:32  稿源:Win10s.COM

据外媒New Atlas报道,一种新的血液检测有望成为临床医生诊断和分类脑肿瘤的非侵入性方法。该测试在达到临床实践之前还需要进一步验证,但它为医生指出了一种无需手术组织活检就能检测脑癌的新方法。

09fYiL_0PPFa4HX00.jpg

在过去的几年里,全世界的科学家一直在完善一种基于检测血液样本中微小体积的循环肿瘤基因(ctDNA)的新型癌症诊断方法。开发这些测试的最大挑战是设计一种足够敏感的方法来测量这些ctDNA片段。

此前的研究表明,该技术可以有效地检测血液样本中微小的ctDNA痕迹,然而,一直不清楚脑肿瘤是否能被该测试所发现。人们曾认为血脑屏障可能会阻挡ctDNA从颅脑区域的任何移动,因此,虽然这种类型的测试可能对一些癌症有用,但它无法捕获脑肿瘤。

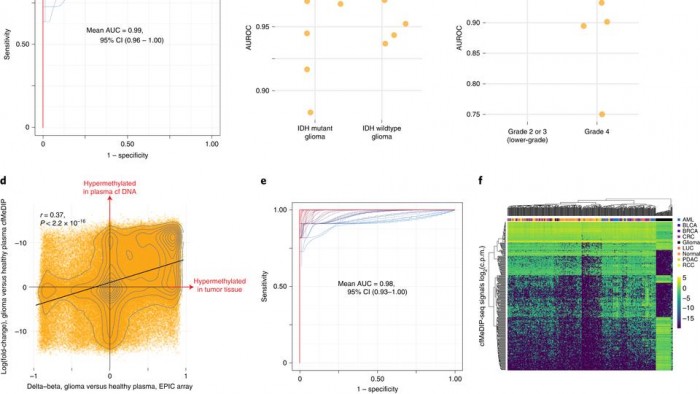
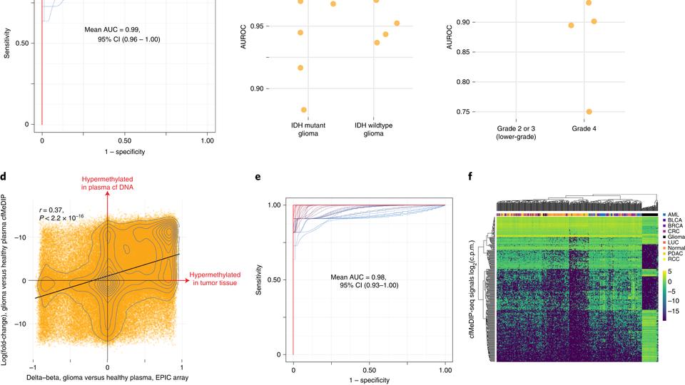
但由多伦多大学的科学家领导的新研究,测试了这种液体活检方法的灵敏度,成功地检测出血液血浆样本中是否存在脑癌。

“......由于这种测试在拾取血液中甚至少量的高度特异性肿瘤衍生信号方面非常敏感,我们现在有了一种新的、非侵入性的方法来检测和区分常见的脑肿瘤--这是长期以来被认为不可能的事情,”新研究的共同高级作者Gelareh Zadeh说。“这真的是一个力作。”

除了单纯检测脑肿瘤的存在,研究人员还进一步利用机器学习的方法来研究大量不同的ctDNA片段。这使得研究人员能够成功区分不同类型的脑肿瘤,其准确度超过了目前任何一种非侵入性诊断技术。

“在全基因组范围内绘制表观遗传修饰的可能性,结合强大的计算方法,使我们达到了这个临界点,”共同高级作者Daniel De Carvalho说。“除了基因突变外,通过剖析表观遗传学改变对肿瘤进行分子表征,让我们更全面地了解肿瘤的改变特征,并为更特异、敏感和肿瘤不可知的检测提供了可能。”

最近发表的另一项研究已经证明了这种特殊的ctDNA测试在使用血液或尿液样本检测早期肾癌方面的功效。目前还不清楚这种检测方法多久才能被医生使用,但研究人员确实建议有必要开展更多的工作,在大队列中独立验证这些结果。

这项新研究发表在《自然-医学》杂志上。

查看网友评论   返回完整版观看

返回上一页  首页 | cnbeta报时: 07:12:29

文字版  标准版  电脑端

© 2003-2026