今天是一年一度的618年中购物节,也是疫情后的首个大型消费节日,而京东作为这场节日的缔造者, 除了在交易数据上创造新高之外,还在成立22周年之际,达成了二次上市的成就。北京时间6月18日,京东正式登陆港交所,成为继阿里巴巴和网易之后,第三个“回家”的中概股公司。

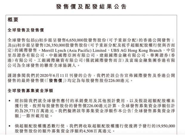
根据京东昨天发布的公告显示,其发售价定为每股226.00港元,全球发售募集资金净额约为297.71亿港元,超越网易,成为今年以来港交所最大规模的新股发行。

相比较第一次在纳斯达克的上市,京东在这六年的时间里,从曾经的互联网新贵成长为了国内零售市场的巨头,也从一家电商平台演进为一家技术公司。
这一次,京东“衣锦还乡”,手握297亿港元,不再躁动和叛逆,除了实现技术立本的使命之外,还将与阿里和拼多多展开新一轮的比拼。
获178.9倍认购 暗盘收涨7.35%
“知道公司要在香港上市,但是也没太多的关注,毕竟最近618太忙了,分不了心”,一位京东员工告诉TechWeb。相比较阿里和网易,京东选择在香港上市的日子比较特殊,和公司的周年庆是同一天。虽说是喜上加喜,但是估计某些部门要忙坏了。
和上面这位京东员工的表现相反,京东此次赴港上市,依旧吸引了很多投资者的关注,即便网易早一星期先招股和敲钟。
根据京东发布的公告显示,此次上市全球发行1.33亿股,发行价每股226港元,于6月18日正式在港交所开始交易,股票代号HK9618。其中,公开发售阶段京东集团获178.9倍认购,分配至公开发售的发售股份最终数目为1596万股,占发售股份总数的约12%。
国际发售方面,京东获超额认购约11.35倍,分配给国际发售承配人的发售股份最终数目为1.17亿股A类普通股,相当于全球发售(超额配股权行使前)初步可供认购发售股份总数的88%。
同时,数据显示,京东集团此次公开发售无论从吸引投资者数量、冻结资金金额,还是募集资金规模上,均创下了港股今年以来的新高。可见,京东此次赴港上市受到的关注度之高。

而在昨天的暗盘交易中,京东的表现也较为不错,收涨7.35%报242.6港元,成交9087.66万港元,总市值7497亿港元。
相比较下,截至美股周三收盘,京东股价微涨1.69%,报收于62.01美元,按1ADS等于2股计算,美股折算成港股市场价格为240.3港元/股,较港股发行价溢价6.33%,不过要低于昨日暗盘交易价格。

按照美股最新收盘价来看,今天上市后京东港股股价可能不会有夸张的涨幅,但是打新的收益率应该还算可以。另外,借助618当天购物节的助推,京东市值很有可能就在近几个交易日后破千亿美金,也算是实现了6年来的小目标,而作为“接班人”的徐雷,估计也可以向刘强东交差了。
二次上市的京东 这次有何不同?
疫情的影响,加上瑞幸咖啡的财务造假事件,让中概股在大洋彼岸备受争议,一些符合条件的公司似乎都在筹划着回港上市。对于京东来说,回港上市,不仅可以提升自己在国际上的影响力,也可以借助港交所获得更多投资者的支持。
距离京东第一次在纳斯达克上市,已经过去了六年时间,在这六年时间里,京东跌落谷底过,也重新崛起创下新高过。相比较六年前,京东此次上市的底气更足,除了核心的电商业务之外,还带着京东金融、京东物流以及京东健康三个“小兄弟”一起来敲钟。值得注意的是,这三个业务板块的估值都已经超过了10亿美元,并且很有可能在未来会独立上市。
根据京东此前披露的信息显示,其已经向港交所申请豁免,以便能在三年内将一家子公司实体分拆并在香港联交所上市。同时,京东表示,截至目前公司尚未有任何关于在港交所潜在分拆上市的时间或具体计划,但公司将继续探索不同业务的持续融资需求,并可能在三年期间内考虑将一项或多项相关业务于香港联交所分拆上市。
多面开花的同时,相比较六年前,京东的铠甲也更坚硬,全年营收已从2013年的693亿元增长到2019年的5568亿元,年度活跃用户数从4740万增至3.87亿,市值也从当初刚上市的260亿美元上涨到现在的超900亿美元。并且,京东一直被诟病的盈利问题,也在这六年时间里不断改善。

从招股书公开的信息可以看到,京东的收入主要来源于两个方面,分别是商品以及服务方面,其中商品销售虽然贡献了超过八成的收入,但是毛利却不高。而近年来,京东也在调整收入体系,服务收入占比也在逐渐提升,截至2019年年底,已经连续六个季度占比超10%。服务营收占比的提升,也让京东整体毛利润得到增长。
根据最新财报数据显示,京东2019年毛利润为844.2亿元,同比增长28%,毛利率达到14.6%的新高,净利润为1.9%,也是过去六年以来的新高。六年时间,京东在用一个个数据告诉投资者,自己取得的成绩和未来的前景。
除了在数字上的变化之外,这次上市,京东在对自己的定位上也发生了改变,从一家B2C电商平台转变为技术为本的企业。在上个月的老员工日上,刘强东发布内部信,再次对外表达了京东对技术的追求和渴望,称京东集团的新使命为“技术为本,致力于更高效和可持续的世界”。
起于零售,成于电商,这是大部分人对于京东的第一印象。不过,需要认识到的是,零售电商之间也有区别,传统的零售平台更多的只在意人、货、场三个方面。但是,对于互联网零售平台来说,光有前三者还不够,还需要有技术在底层的支撑,尤其是在产业互联网时代,技术的底蕴更为重要。
其实,近几年的发展过程中,京东一直在推进内部技术的升级和发展。只是,在此次刘强东“官宣”之前,京东的技术更多的是在后台为业务线提供着支持。三年前,刘强东还发出过对技术的呐喊,明确提出了技术转型战略。当时,刘强东还提出了一个小目标,希望用12年的时间把第一个12年建立的所有商业模式全部用技术来进行改造,变成纯粹的技术公司,一个充满着智慧的集团。
根据京东公布的财务数据显示,2019年京东体系所属上市及非上市企业合计研发投入179亿元人民币,成为对技术投入最多的中国企业之一。另外,在招股书中,京东还再一次强调,自己正从一家领先的技术驱动的电商公司转型为领先的以供应链为基础的技术与服务企业。
不差钱的京东正式上岸 新一轮的比拼正式开始
六年时间,京东用数据告诉外界其商业模式能够走通,此次登陆港交所,则算是真正“上岸”。不过,在看到京东股价接连创下新高的同时,也不能忽略此前京东走过的弯路,这点刘强东也没有避讳,在公开信中也是直接指出京东此前犯过的错误。
“业务上一度欲望代替了逻辑”、“管理上京东也遭遇了内部瓶颈”,这是刘强东对京东青春叛逆期时候的反思。
2018年,可以说是京东的至暗时刻,内部管理问题加上外部业务上的问题,将京东推上风口浪尖,其股价更是跌至低点。好在的是,后续一系列的内外调整,让京东重新走上正轨。只是,这一调整在当时颇受争议。比如优化10%的高管、调整快递员薪酬体系,引来很多网友的吐槽。但最后的数据则证明,京东当时的调整是正确的。
与此同时,组织架构上的调整也让京东的整个管理体系更为清晰。刘强东也在逐渐放权,自己则投入到组织建设中,更好的掌控京东未来的发展方向。
从近年来京东的调整可以看出,集团对于组织架构的不断调整,其实是在拆解过去一体化的大体系,让各条业务线更明晰,针对性更强,使其处于模块化的状态,管理起来也更为容易。
值得注意的是,从现金流看,京东并不差钱,此时选择赴港上市,也让很多人产生了疑问。根据最新发布的一季度财报数据显示,截至今年3月底,京东的现金和现金等价物、限制性现金和短期投资共计751亿元。这一数字相比较拼多多来说有一定的优势,但是对比阿里,则是显得有些不足。
数据显示,截至一季度,拼多多账上现金及现金等价物和短期投资为425.75亿元,现金及等价物为55.27亿元;阿里巴巴现金及现金等价物、受限制现金及应收托管资金则为3459.82亿元。
在招股书中,京东明确提出,这次募集的资金将用于投资以供应链为基础的关键技术创新以进一步提升客户体验及提高营运效率。从2019年的财报数据中可以看到,只有研发的费用率还在提高,可见京东的技术之路未来还要花很多钱。
另外,在电商主战场上,京东此前市值多次被拼多多超过,而且用户数上和阿里以及拼多多的差距也较大,因此在各家都在砸钱补贴的阶段,京东不能掉队,商品的质量固然最重要,但消费者对于价钱的敏感度也不能忽略。此次京东正式登陆港交所,阿里、京东和拼多多也将在下沉市场以及补贴上展开新一轮的比拼。
就像刘强东说的那样,京东已经不是那个初生牛犊,也不再是一个躁动的叛逆者。对于京东来说,此次回港上市,既是一次衣锦还乡和重新出发,也是一次被外界重新审视和估值的机会。