返回上一页  首页 | cnbeta报时: 20:12:39
基于血清抗体的新冠病毒感染率调查结果发布
发布日期:2020-06-10 09:45:16  稿源:中国科学报

为了解疫情期间我国新冠病毒感染的累积患病率,准确评价我国人群新冠病毒感染状况,由中国科学院院士、南方医院国家肾脏病临床医学研究中心主任侯凡凡牵头,联合澳门、香港、湖北等多地研究和医疗机构,通过检测血清中新冠病毒特异性抗体水平来评估我国不同地区、不同人群遭受新冠病毒攻击的人群感染率。该研究近日在线发表于《自然—医学》。

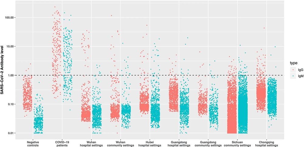
该项研究调查了湖北、四川、重庆、广东等地区共17368例各类人群的血清新冠病毒特异的IgG和IgM抗体阳性率。调查时间为2020年3月9日至4月10日。

分析结果表明,在疫区中心武汉,人群的血清抗体阳性率为3.8%,绝大多数抗体阳性受检者无临床症状。

与武汉距离越远的地区人群累积感染率越低。例如,成都地区受检测的9442名居民抗体阳性率总和仅为0.58%。

在所有参加调研的地区,疫情流行期间曾经到访医院(如门诊和血液透析患者)或医院工作人群累积血清阳性率(2.5%)明显高于普通社区人群(0.8%)。

15.jpg

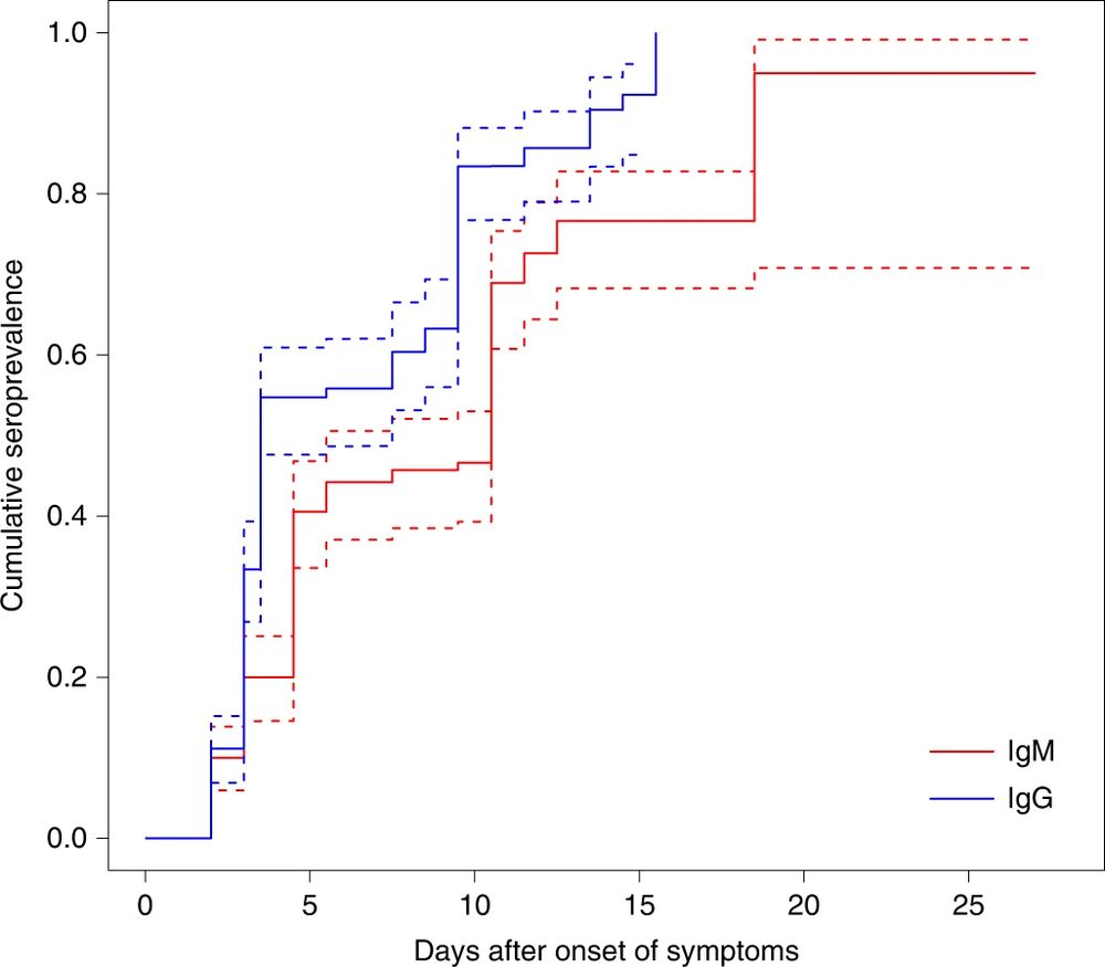
新冠病毒是一种新的、高传染性的致病病毒,人体接触这种新病毒后,无论是否出现临床症状,免疫系统均会发生相关反应,生成针对病毒的特异性抗体。

研究提示,在暴露于病毒后3至5天内血清中便可检测到这种抗体,抗体可持续存在至少28天。

因此检测血清新冠病毒特异性抗体可以反映受检个体近期是否曾接触过或感染过新冠病毒,从而更准确地评估新冠病毒累积感染率和流行程度。

需要指出的是,血清新冠病毒特异性抗体阳性并不代表受检者当下患有新冠肺炎。目前也不清楚检测到的抗体是否具有保护性。

相关论文信息:https://doi.org/10.1038/s41591-020-0949-6

查看网友评论   返回完整版观看

返回上一页  首页 | cnbeta报时: 20:12:39

文字版  标准版  电脑端

© 2003-2026