返回上一页  首页 | cnbeta报时: 06:44:03
蘑菇街回应裁员:优化部分非强相关业务 系正常调整
发布日期:2020-04-18 11:09:58  稿源:新浪科技

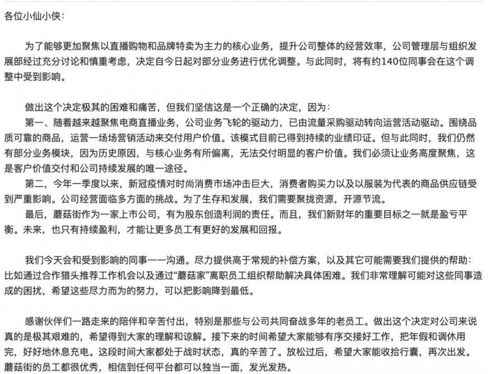
4月18日上午消息,针对“蘑菇街裁员14%”一事,蘑菇街回应称,人员优化是基于业务结构的正常调整,蘑菇街聚焦直播电商行业,所以优化掉部分非强相关业务,导致本次裁员的发生。

v2_b78af1e40e9748c89b8c47c8c09f11bb_img_png.png

据报道,昨日蘑菇街向全体员工宣布新一轮裁员计划,本轮裁员人数达140人,根据目前公司员工1000人左右,其中300人为丽水客服。据此计算,该轮裁员比例约为14%。此外,蘑菇街还经历高层人事震荡,一个月内至少3名高管离职,包括高级副总裁曾宪杰、CFO吴婷及直播负责人金婷婷等。

v2_2bed6d255d86437e8c6a135a6a0cb943_img_jpeg.jpg

以下为蘑菇街回应:

人员优化首先是基于业务结构的正常调整。2020年第一季度,我们对业务模式有了调整,在原有源头好货,以及搭配好货的基础上,可以看到有更多更好的品牌货与主播产生了化学反应,这使蘑菇街坚定了更加聚焦直播电商行业的决心,所以优化掉部分非强相关业务,导致本次裁员的发生。曾在蘑菇街工作过的员工都很优秀,我们非常感谢他们在公司发展进程中的贡献,也已经联合猎头机构帮助员工定向推送,祝愿他们未来会做的更好。

查看网友评论   返回完整版观看

返回上一页  首页 | cnbeta报时: 06:44:03

文字版  标准版  电脑端

© 2003-2026