返回上一页  首页 | cnbeta报时: 08:17:07
研究称实验性抗癌药物似乎比其他同类药物更有效/副作用更小
发布日期:2020-04-16 15:51:16  稿源:Win10s.COM

据外媒New Atlas报道,一项新研究表明,一类实验性癌症药物的潜力比此前认为的要大。被称为BET抑制剂的实验性抗癌药物已显示出治疗血液癌症的希望,但会诱发毒性副作用。然而现在研究人员发现了一种新版本的这种药物,在小鼠试验中,这种药物也可以针对实体瘤。

MNR}3C8)_1IAW@U}]{~%Q1E.png

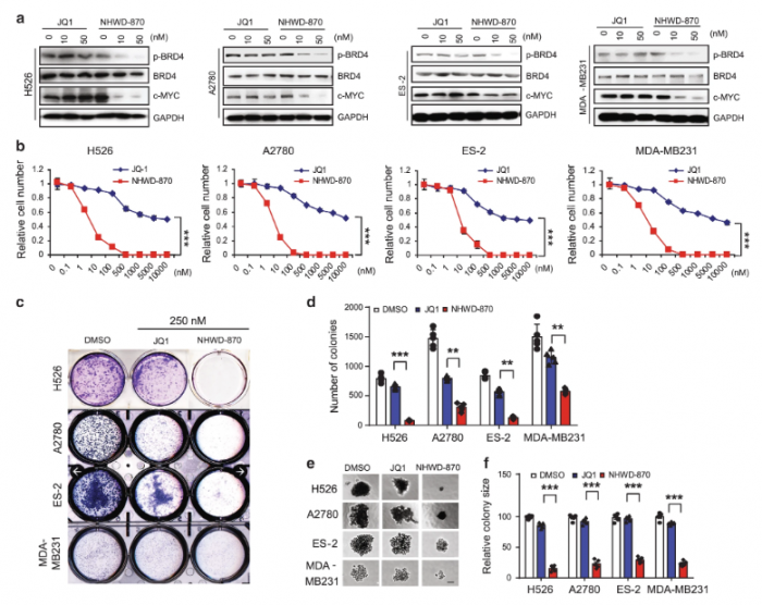
虽然他们还没有发现广泛的用途,但BET抑制剂正在成为一种有效治疗白血病和多发性骨髓瘤等癌症的新兴疗法。但问题是,到目前为止,它们对实体瘤的治疗效果并不理想,而且它们往往会有不好的副作用,如疲劳、恶心、血小板减少等。

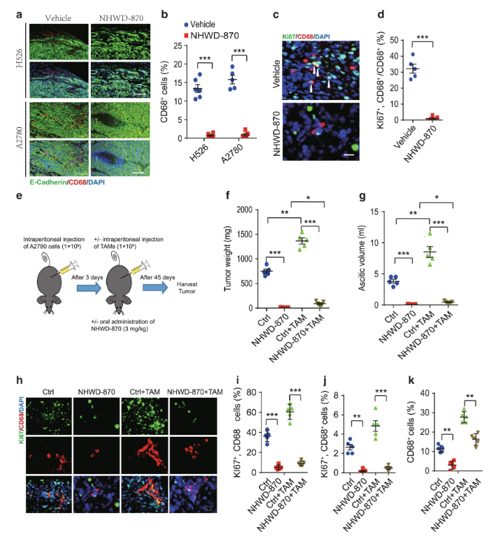
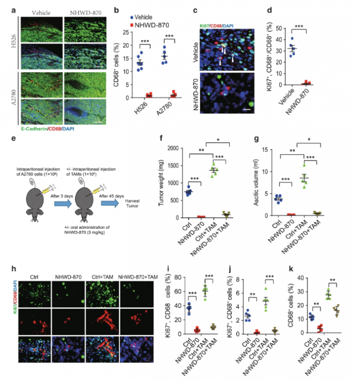
在目前的研究中,来自耶鲁大学的研究人员发现并描述了一种新的BET抑制剂,可以改善这两个问题。在动物试验中,研究人员发现这种名为NHWD-870的新药比其他BET抑制剂的抗癌效果高3到50倍。更好的是,它对一系列实体瘤都有效果,包括卵巢癌、乳腺癌、小细胞肺癌、淋巴瘤和黑色素瘤。

SU@$J]PU2M_$N`ER)Y5{IKH.png

研究小组还发现,与其他BET抑制剂相比,该药对动物的毒性更小。这个指标是通过体重损失来衡量的。

研究人员发现,NHWD-870至少部分地通过防止肿瘤相关巨噬细胞(TAMs)增殖而起作用。据了解,这些大型白细胞通过抑制免疫系统的抗肿瘤活性,帮助癌症细胞在治疗后重新出现,从而支持癌细胞。

该团队希望很快开始在人类中进行临床试验,首批靶点是黑色素瘤和卵巢癌。

这项研究发表在《自然通讯》杂志上。

查看网友评论   返回完整版观看

返回上一页  首页 | cnbeta报时: 08:17:07

文字版  标准版  电脑端

© 2003-2026