返回上一页  首页 | cnbeta报时: 11:11:07
研究称鞋底可能会起到新冠病毒传播载体的作用
发布日期:2020-04-14 08:52:23  稿源:Win10s.COM

据外媒SlashGear报道,美国疾病控制与预防中心(CDC)发布的社交距离规则建议,在目前的全球新冠大流行期间,美国普通公民应保持6英尺(1.8米)的社交距离。CDC《新兴传染病》杂志上的一项 "早期发布 "研究表明,仅仅6英尺的距离是不够的。这项研究反而表明,"SARS-CoV-2气溶胶的最大传播距离 "可能达13英尺(4米)。

随着COVID-19病毒在地球上的传播,科学家在2020年的前几个月及以后的几个月里进行了一系列的研究。这些研究测试了SARS-CoV-2,导致COVID-19疾病的病毒的名称。在这些最新的研究中,我们看到更多的证实,你和你周围的人之间6英尺的距离不足以避免SARS-CoV-2 / COVID-19的传播。

一项研究称喷嚏可以传播6-7英尺,但气溶胶可以传播得更远。而至少有一项研究称,那就是会传播到并包括30英尺的部分。Bourouiba博士今年早些时候发表的研究结果表明,23-26英尺的喷嚏也是一个有效的担忧。

最新的研究

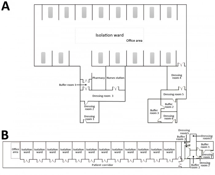
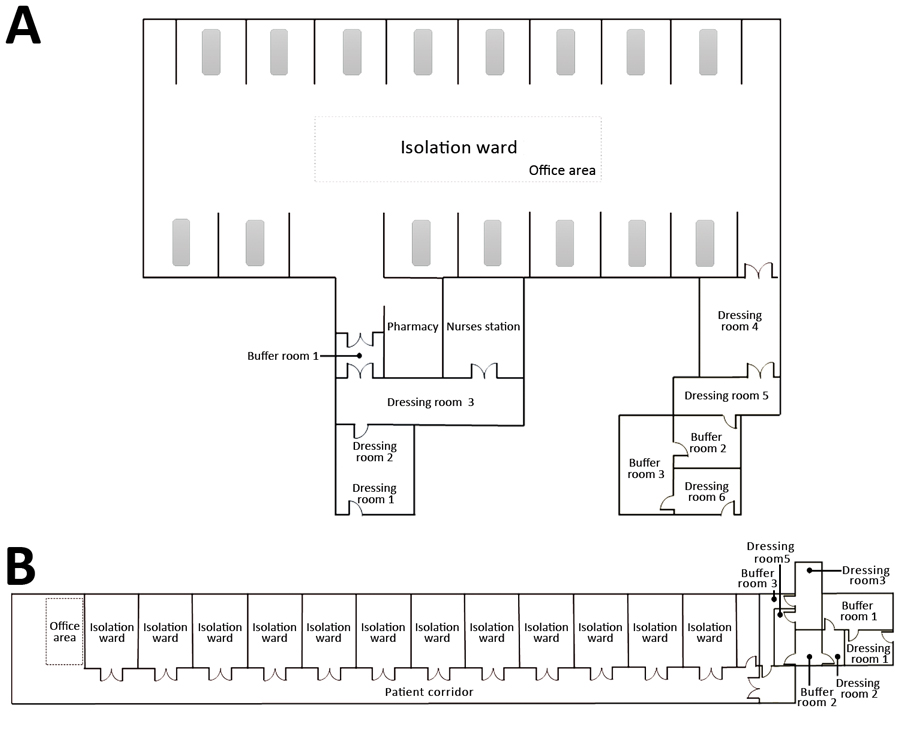
最新的研究以中国武汉市火神山医院的样本为研究对象。研究人员从该医院的一个重症监护室(ICU)以及普通COVID-19病房(GW)采集了样本。

20-0885-F1.jpg

在研究采集期间,ICU病房收治了15名重症患者,而普通病房收治了24名病情较轻的患者。用SASS 2300湿壁旋风采样器以300 L/min的速度采集样品,持续30分钟。这项研究发现,在病房、出风口附近、一些表面上,及在地板上有较高浓度,这包括在患者周围的距离--高达4米。

样品/阳性率

隔离病房

- 地面:70%

- 电脑鼠标:75%

- 垃圾桶:60%

- 病床扶手:42.9%

- 通风口过滤器:66.7%

病房内的配药室

- 室内空气:0%

- 地板:100%

PPE*

- 医护人员的面罩。0%

- 医护人员的袖子袖口。16.7%

- 医务人员的手套:25%

- 医务人员的鞋底:50%

*PPE:隔离病房医务人员的个人防护用品。

20-0885-F2.jpg

在鞋上

被指定为 "半污染区 "和 "4号更衣室 "的区域,除一个区域外,其他区域的SARS-CoV-2检测阳性率为0%。更衣室的地板显示37.5%的阳性。这与鞋底的结果和药房的地板结合起来,表明传播是在鞋底上进行的--而传播的方式很严重。

根据研究报告,"医务人员的鞋底可能会起到载体的作用。4号更衣室地板的3个弱阳性结果也可能是由这些载体引起的。我们强烈建议人们在走出含有COVID-19患者的病房前,对鞋底进行消毒。"

查看网友评论   返回完整版观看

返回上一页  首页 | cnbeta报时: 11:11:07

文字版  标准版  电脑端

© 2003-2026