据外媒报道,由澳大利亚研究人员领导的一项新研究让人们进一步了解了一种新型的超声技术如何帮助治疗阿尔茨海默病的。研究结果描述了聚焦超声是如何削弱阿尔茨海默病患者脑细胞中的血脑屏障,这可能会改善治疗该疾病的药物的吸收。
"血脑屏障是一种半透明的屏障,它在脑部血管中划线,重要的是保护脑组织,但这种保护功能也阻止了针对脑部疾病的药物和疗法的吸收,"来自QIMR Berghofer的项目首席研究员Anthony White解释道。
研究人员多年来一直在探索阿尔茨海默病与血脑屏障之间的关系,早期的动物研究显示,聚焦超声可能有助于大脑清除与神经变性相关的有毒蛋白团块。这项新的研究为研究这些类型的超声脉冲如何影响阿尔茨海默病患者脑部血脑屏障提供了一个高度具体的调查。
"我们的研究是第一次研究如何破坏人类患者的血脑屏障细胞,以改善阿尔茨海默病疗法的吸收,"White说,"我们的研究是建立在之前的研究基础上,探讨了超声技术是否可以用来减少小鼠和其他动物模型的大脑中淀粉样蛋白堆积。"

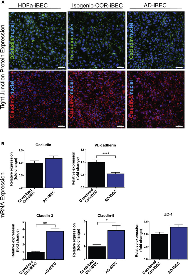
这项新研究从患有罕见的基因突变的患者中提取了人类诱导多能干细胞(iPSCs),这种基因突变使他们极有可能患上阿尔茨海默病。然后研究人员将这些iPSCs诱导成脑内皮细胞,作为易患阿尔茨海默病的脑部血脑屏障的模型。
随后的超声治疗首先将脂质微泡注入细胞中。当这些微气泡暴露在聚焦的超声波下时,它们会对血脑屏障产生微小的、暂时性的破坏。然后研究人员可以将这些效果与从健康的iPSCs中提取的脑内皮细胞进行对照。
有趣的是,研究人员发现,与健康的脑细胞相比,超声治疗对阿尔茨海默病脑细胞的破坏作用更大。
"治疗在所有患者的血脑屏障的单层中产生了开口,但健康对照组的脑内皮细胞比阿尔茨海默病患者细胞更快地自我修复,"新研究的第一作者Lotta Oikari说。"阿尔茨海默病患者的血脑屏障修复速度较慢,说明他们对药物和治疗的接受时间会更久,脑超声治疗可能要根据患者的疾病类型不同而进行不同的调整。"
目前研究人员正在进行临床试验,分析聚焦超声技术治疗阿尔茨海默病症状的安全性和有效性。而且,这项研究在肯定这种新技术的潜在益处的同时,也表明不同类型的神经退行性疾病会导致超声治疗以高度疾病特异性的方式影响血脑屏障。
这项新研究发表在《干细胞报告》杂志上。