返回上一页  首页 | cnbeta报时: 12:24:16
罗永浩直播间12台哈弗F7卖了4台就下架?官方发声明
发布日期:2020-04-11 21:00:54  稿源:快科技

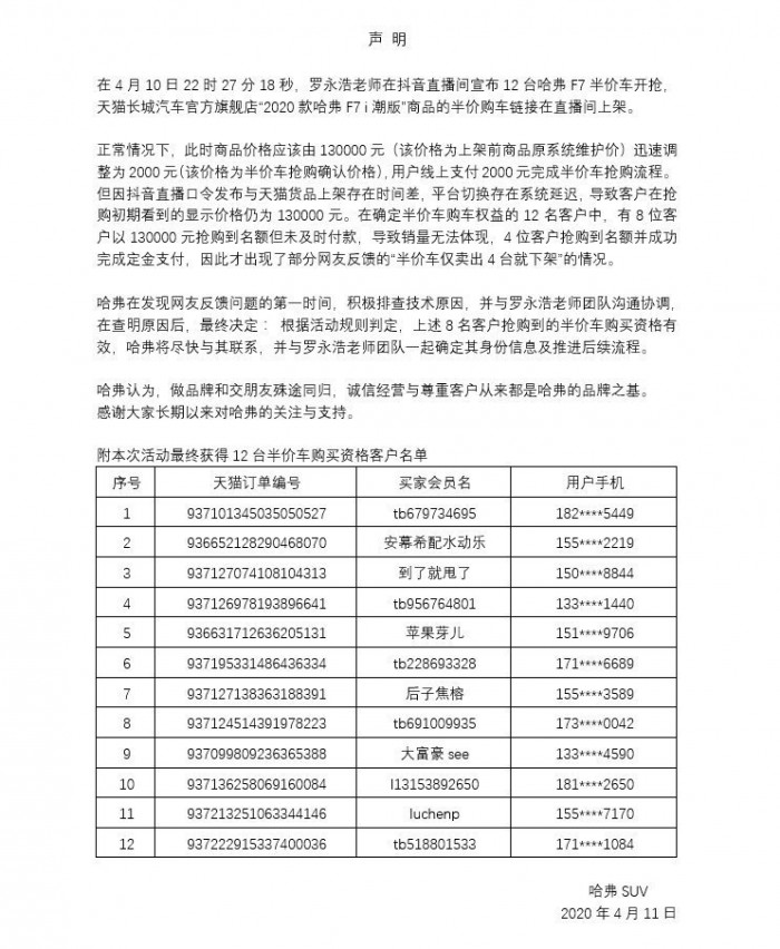
在4月10日晚上的直播带货中,有网友发帖称锤子科技CEO罗永浩带货的12台哈弗F7卖了4台之后就下架了。4月11日消息,哈弗官方微博对此发布声明,表示4月10日晚上10点27分18秒罗老师宣布12台哈弗F7半价车开抢,由于抖音直播口令发布与天猫货品上架存在时间差,平台切换存在系统延迟,导致客户在抢购初期看到的显示价格仍未130000元。

在确定半价车购车权益的12名客户中,有8位客户以130000元抢购到名额但是未及时付款,导致销量无法体现,4位客户抢到名额并成功完成定金支付,所以出现了网友反馈的半价车仅卖出4台就下架的情况。

哈弗在发现问题之后积极排查技术原因,并与罗老师团队沟通会决定,上述8名抢到半价车购买资格的客户仍然享受半价购车权益。

哈弗认为,做品牌和交朋友殊途同归,诚信经营与尊重客户都是哈弗的品牌之基,感谢大家对哈弗的关注与支持。

查看网友评论   返回完整版观看

返回上一页  首页 | cnbeta报时: 12:24:16

文字版  标准版  电脑端

© 2003-2026