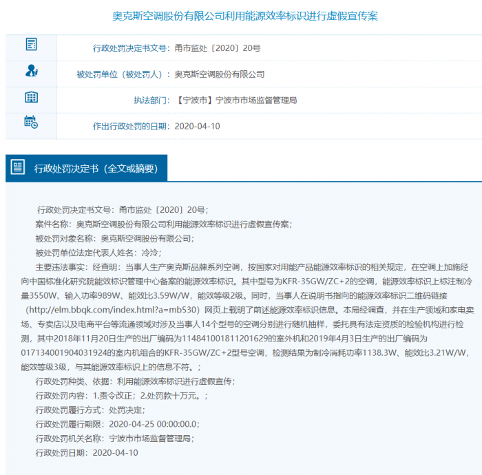
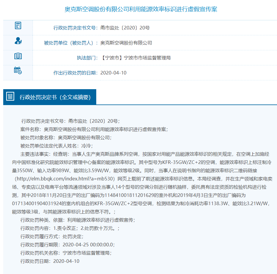
记者10日从中国国家企业信用信息公示系统获悉,浙江省宁波市市场监督管理局今日对奥克斯空调股份有限公司利用能源效率标识进行虚假宣传一案,作出“责令改正”和“处罚款十万元人民币”的行政处罚决定。
2019年6月10日,格力发布了《关于奥克斯空调股份有限公司生产销售不合格空调产品的举报信》。

举报信中称,众多消费者曾向格力电器反馈奥克斯空调虽然价格便宜但耗电量很大,而经格力电器实验室实测,奥克斯部分型号空调产品与其宣传、标称的能效值差距较大。经其委托有专业资质的第三方机构检测验证,检测结论与格力电器的检测结论一致,能效比和制冷消耗功率的检测结论均为不合格。
奥克斯回应称,格力既非消费者又非国家监管部门,其声称消费者向其举报我司产品问题,明显不合情、不合理、漏洞百出。“正当618空调销售旺季来临之际,格力采用诋毁手段,属于明显的不正当竞争行为。”对格力的不实举报,向公安机关报案,并将向司法机关提起诉讼。
今日公布的消息称:
2019年6月28日,宁波市市场监督管理局收到上级局转办的关于奥克斯空调股份有限公司涉及8个型号空调能效标识不符合规定的举报材料,当天决定予以立案。2019年8月15日,宁波市市场监督管理局对上级局转办的涉及奥克斯另外6个型号空调的举报件予以并案处理。
宁波市市场监督管理局经调查,并在生产领域和家电卖场、专卖店以及电商平台等流通领域对涉及奥克斯14个型号的空调分别进行随机抽样,委托具有法定资质的检验机构进行检测,其中2018年11月20日生产的出厂编码为114841001811201629的室外机和2019年4月3日生产的出厂编码为017134001904031924的室内机组合的KFR-35GW/ZC+2型号空调,检测结果为制冷消耗功率1138.3W、能效比3.21W/W,能效等级3级,与其能源效率标识上的信息不符。
2020年3月11日,宁波市市场监管局向奥克斯送达了甬市监听告〔2020〕1号《行政处罚听证告知书》,奥克斯在法定期限内未提出陈述、申辩和听证要求。
宁波市市场监督管理局认为,空调是一种节能潜力大、使用面广的用能产品,根据《中华人民共和国节约能源法》实行能源效率标识管理,生产者应对其标注的能源效率标识及相关信息的准确性负责。
奥克斯为了推销其空调产品,突出其节能省电的特点,在能源效率标识上标注与实际不符的输入功率、能效比,能效等级等能效指标信息,并在说明书指向的能源效率标识二维码链接网页上进行展示,夸大了节能性能,违反了《中华人民共和国节约能源法》第十九条第三款规定,属于“利用能源效率标识进行虚假宣传”的行为。《节约能源法》第七十三条第三款规定“利用能源效率标识进行虚假宣传的,由市场监督管理部门责令改正,处五万元以上十万元以下罚款。”