返回上一页  首页 | cnbeta报时: 23:10:09
与女性相比,男性更易感染新冠肺炎 重症率、死亡率也更高
发布日期:2020-04-02 23:11:17  稿源:雷锋网

新冠病毒对人的感染,存在性别差异吗?在疫情中,一个引人关注的话题是:基于男女的性别不同,以及由此而来的人体构造和生物层面的巨大差异,是否会对新冠肺炎的感染情况造成差异性的影响。

在早前发表的论文中,研究者们对于不同性别人群新冠肺炎的发生率和死亡率的结论并不一致,有人认为没有差异,有人认为女性更容易感染,有人认为男性患者的死亡率要高于女性。现在,关于这个问题,有了更清晰、更具说服力的的答案。

一项针对 77932 例患者的荟萃分析

3 月 30 日,在论文预印本网站 ArXiv 上,出现了一篇标题为 Sex Differences in Severity and Mortality Among Patients With COVID-19: Evidence from PoOLEDLiterature Analysis and Insights from Integrated Bioinformatic Analysism 的研究论文。

这篇论文是由来自上海长海医院的任善成教授团队发表的,文章(共同)作者为魏希夷、肖雨田、王建、陈锐、张威等。

该论文试图通过汇集的文献分析的证据,以及来自综合性生物信息分析的洞察,来探寻 COVID-19患者严重程度和死亡率的性别差异。

可以说,这是按照荟萃分析( Meta-Analysis,一种将多项研究结果进行定量合成分析的统计学方法)和系统回顾的要求,完成的首个针对新冠肺炎发病率/重症率/死亡率与男女性别相关性的大数据分析研究。

根据 BioArtReports 对论文的报道,该研究搜索到了包括预印版文章在内的共 1561 篇文献(截止日期为 2020 年 3 月 19 日),经过多人独立筛选后,最终有 39 项研究共 77932 例患者纳入荟萃分析,其中男性为 41510 例,占比 53.3%,所有病例均来自于中国和日本、韩国、新加坡、意大利、英国等六个国家。

结果显示,在所有病例的 39 项总体研究中,新冠病毒的男性发病率要显著高于女性(OR = 1.12),其中来自中国人群的 34 项研究更是支持这一结论(OR=1.13)。

同时,共有 21 项和 8 项研究分别报告了重症病例(包括 ICU 患者,ARDS 患者,重症患者)数量和死亡病例数量,荟萃分析结果显示:男性人群的重症率(OR=1.63; 95%Cl=1.28-2.06)和病死率(OR=1.71;95%CI=1.51-1.93)同样显著高于女性。

进一步的亚组分析还发现,在平均年龄小于 50 岁的患病人群中,不同性别患者的重症比例差异并不明显(OR=1.45;95%Cl=1.07-1.96);而在平均年龄大于 50 岁的患病人群中,男性患者的重症率要显著高于女性患者(OR=1.94;95%Cl=1.16-3.26)。

由上述亚组分析可见,随着患者年龄越大,男性的重症比例要越高于女性,从而提示医护人员在救治新冠肺炎患者的过程中应当更多的关注中老年男性人群。

总体来看,文章认为,新型冠状病毒肺炎在男性群体中的发病率、重症率、和死亡率均要高于女性群体。

"男女有别" 的生物学原因

那么,新冠肺炎为什么会出现 “男女有别” 的情况呢?

研究人员发现,新型冠状病毒感染人体细胞的关键,在于冠状病毒的 S 蛋白(Spike Glycoprotein,刺突糖蛋白)与人体中的 ACE2 蛋白(Angiotensin-converting enzyme 2,中文全称为血管紧张素转化酶 2)的结合——准确地说,是病毒的 S 蛋白“劫持” 了原本是控制血压的 ACE2,通过与它的结合入侵人体并诱发感染。

然而,根据 Cell 杂志在 3 月发布的研究成果,新冠病毒(SARS-CoV-2)在激活其 S 蛋白的过程中,需要利用人体细胞中的一种蛋白酶——也就是丝氨酸蛋白酶 TMPRSS2。

此处的重点在于:TMPRSS2 作为促进男性前列腺癌发生的关键分子,受到人体内雄激素的正向调控——由此,任善成教授团队认为,造成新冠肺炎 “男女有别” 的重要因素,是男性体内较高的雄激素水平及其对病毒入侵关键分子的调控。

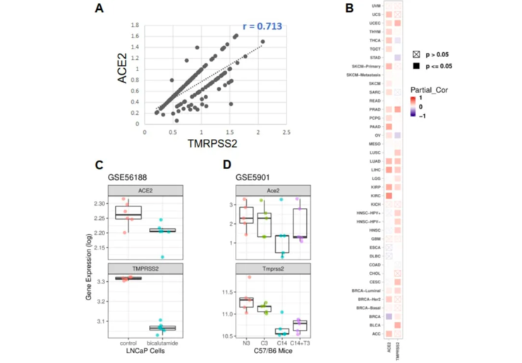
研究者通过对肺部单细胞测序数据以及其它重要数据库的分析发现了几个与 SARS-CoV-2 病毒感染相关的肺部 ACE2 关键特征。

1、单细胞 RNA-seq 分析显示,能够表达 ACE2 的 II 型肺泡细胞(AT2)在男性肺部中的数量要显著高于女性,也就是说病毒可以攻击的宿主细胞数量在男性中要比女性多;同时,前列腺和睾丸的单细胞 RNA-seq 数据发现 ACE2 在这两个男性特有器官中普遍表达,提示前列腺和睾丸可能是 SARS-Cov-2 感染男性人群的潜在目标。

之前 3 月 12 日,湖北省人民政府网站刊文《感染新冠肺炎的适龄男性应进行生育力检查》,正是基于相同的原因。

2、雄激素受体可以直接正向调控ACE2的表达。分析发现,雄激素受体(AR)与 ACE2 呈共表达模式;进一步分析发现,雄激素受体与 ACE2 和 TMPRSS2 的表达呈正相关这一现象,普遍存在于人体的多个组织器官中,而雄激素被剥夺之后,ACE2 和 TMPRSS2 的表达也随之下调;另外,进一步提示雄激素受体可能与 ACE2 上游的增强子区域结合而促进 ACE2 的表达。

3、分析发现,不少促炎细胞因子和趋化因子在男性人群中呈现优势表达,特别是“细胞因子风暴”的核心因子 IL‐6 的受体 IL6ST 在男性肺部多个细胞中高表达,提示男性更易发生“细胞因子风暴”而导致新冠肺炎病情恶化。而一些针对病毒感染发挥保护作用的 CCL2,CCL3,CCL4 等细胞因子则在女性人群中呈高表达。

4、男性肺部微环境中 T 细胞(可发挥细胞免疫及免疫调节等功能)相较于女性对病毒杀伤能力更弱。这种基于性别的天然免疫反应差异导致了男性肺部细胞抵抗病毒攻击的能力弱于女性。

以上四点结合起来,就客观上解释了男性新冠肺炎的发病率和死亡率均要高于女性的生物学原因。

BioArtReports 表示,这项研究首次通过大样本荟萃分析清晰证实了男性在新冠肺炎的发病率、重症率、以及死亡率上均要高于女性。同时,它还揭露了背后的生物学原因,证明了新冠病毒入侵的关键分子 ACE2 因受到雄激素受体的正向调控,在男性肺细胞的表达和分布要高于女性;以及男性肺细胞受到病毒攻击时自身免疫反应相较于女性更弱等特征。

这些都指向了一个简单的结论:在新冠病毒面前,男性比女性更加脆弱。

总结

其实,在这个论文之前,在男女性别差异与新冠肺炎的关联上,已经有所研究。

其中,在 2 月中旬,中国疾病预防控制中心(CDC)发布的疫情统计报告显示,截至 2 月 11 日的全国新冠肺炎确诊 44672 例中,全国数据中 51.4% 的患者是男性;由于男女性别比接近 1:1,CDC 认为,新冠肺炎并没有表现出明显的性别倾向。

但同时,CDC 这份报告也显示,男性患者在死亡率上明显高于与女性,前者的死亡率为 2.8%,后者仅为 1.7%。

3 月初,武汉大学人民医院团队在预印本平台 SSRN 上发布的一项研究,给出了新的看法。具体来看,研究者分析自 1 月 1 日至 29 日的 6013 份病例数据,发现 55.9% 的患者为男性;进入重症监护病房的患者中,则有 58.8% 为男性。

也就是说,男性不仅更容易感染新冠病毒,而且似乎症状更严重。

另外,在这份研究所确认的 67 例无症状感染者中,有 47 位为女性,这表明女性在无症状感染中也占很大比例——研究者推测,感染者的性别差异,可能并不是因为病毒更喜欢感染男性,而是由于男女对病毒的抵抗力不同。

如今,伴随着任善成教授团队论文成果的发表,新冠肺炎与男女性别差异的关系,似乎有了更加明晰、更据论证意义的解读。

查看网友评论   返回完整版观看

返回上一页  首页 | cnbeta报时: 23:10:09

文字版  标准版  电脑端

© 2003-2026