德克萨斯A&M大学的生物学家Alex Keene和他的团队使用变体-基因图谱,一种预测性的基因组学方法,证明基因Pig-Q在调节人类、苍蝇和斑马鱼的睡眠方面起着作用。失眠是一种睡眠障碍,其特点是难以入睡或保持睡眠,导致慢性疲劳和日间功能受损。它可以由各种因素引起,包括压力、焦虑、抑郁、医疗条件和不健康的睡眠习惯。

由美国国立卫生研究院资助的一项工作,包括来自德克萨斯A&M大学、宾夕法尼亚大学佩雷尔曼医学院和费城儿童医院(CHOP)的研究人员已经采用人类基因组学发现了一条调节人类和果蝇睡眠的新型基因途径。这一突破可能会导致开发出治疗失眠和其他睡眠相关疾病的新方法。
德州农工大学的遗传学家和进化生物学家Alex Keene与宾夕法尼亚大学的Allan Pack和Philip Gehrman以及费城儿童医院(CHOP)的Struan Grant合作开展这项创新研究。他们的研究结果最近发表在《科学进展》杂志上。
"在利用人类基因组研究寻找睡眠基因方面,已经做出了巨大的努力,"Keene说。"一些研究有几十万个个体。但是在动物模型中的验证和测试对于理解功能至关重要。我们在这里实现了这一点,主要是因为我们每个人都带来了不同的专业领域,使这项合作最终取得了成效。"
该团队工作中最令人兴奋的是,他们开发的管道不是从模型生物开始,而是从实际的人类基因组学数据开始。



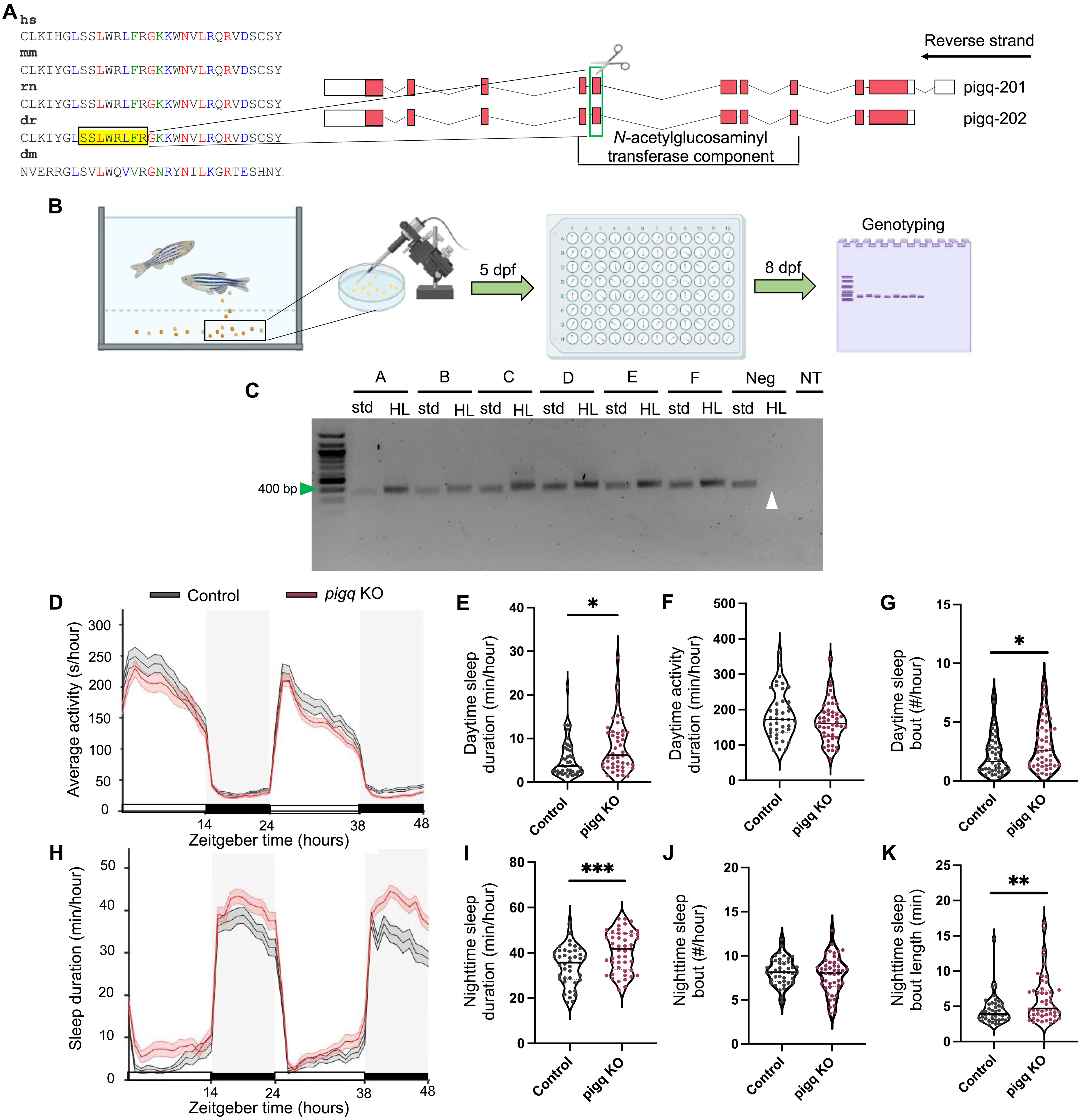
"有大量的人类全基因组关联研究(GWAS)确定了与人类睡眠相关的遗传变异,然而,验证它们一直是一个巨大的挑战。我们的团队使用了一种称为变体到基因图谱的基因组学方法来预测受每个遗传变体影响的基因。然后我们在果蝇中筛选了这些基因的影响。研究发现,基因Pig-Q的突变增加了睡眠,该基因是一种蛋白质功能调节剂的生物合成所需的。然后我们在脊椎动物模型--斑马鱼中进行了测试,发现有类似的效果。因此,在人类、苍蝇和斑马鱼中,Pig-Q与睡眠调节有关"。
Keene说,该团队的下一步是研究一种常见的蛋白质修饰,即GPI-锚的生物合成对睡眠调节的作用。此外,他指出,该团队开发的从人类到果蝇到斑马鱼的管道将使他们不仅能对睡眠基因进行功能评估,而且还能对通常使用人类GWAS研究的其他性状进行评估,包括神经变性、衰老和记忆。
宾夕法尼亚州精神病学临床心理学副教授、宾夕法尼亚州时间生物学和睡眠研究所的临床心理学家Gehrman说:"了解基因如何调节睡眠以及这一途径在睡眠调节中的作用,可以帮助解开未来关于睡眠和睡眠障碍的发现,例如失眠。在未来,我们将继续使用和研究这个系统,以确定更多调节睡眠的基因,这可能为睡眠障碍的新疗法指明方向。"
Keene在他的生物钟研究中心附属实验室的研究位于进化和神经科学的交叉点,主要重点是了解苍蝇和鱼类模型中睡眠、记忆形成和其他行为功能的神经机制和进化基础。具体来说,他研究果蝇(Drosophila melanogaster)和失去视力和睡眠能力的墨西哥洞穴鱼,目的是确定行为选择的遗传基础,这些行为选择是导致人类疾病的因素,包括肥胖症、糖尿病和心脏病。