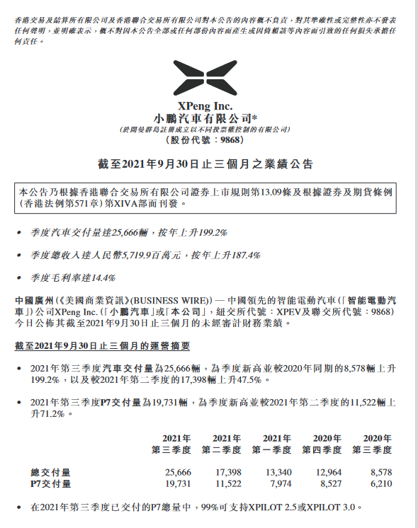
11月23日消息,小鹏汽车发布第三季度未经审计的财务数据(截至2021年9月30日),总收入为57.2亿元(折合约8.9亿美元),同比上涨187.4%;净亏损15.9亿元(折合约2.475亿美元),2020年同期亏损11.488亿元,亏损同比扩大38.8%;毛利率为14.4%,而2020年同期为4.6%,毛利率同比有所提升。

2021年第三季度汽车交付量为25666辆,为季度新高。同比2020年同期的8578辆增长199.2%,环比2021年第二季度的17398辆上升47.5%。
小鹏公司预计,第四季度的交付量将达到34500至36500台。
小鹏汽车董事长CEO何小鹏表示:“第三季度我们的增长再创纪录, 是中国造车新势力中汽车交付量最高的。这一出色的表现证明市场认可我们全栈自主研发软硬件所带来的差异化价值”。