佐治亚州立大学研究人员领导的一项首创研究揭示了关于神经元活动和大脑深处血流之间关系的令人惊讶的新信息,以及大脑如何受到食盐摄入的影响。

当神经元被激活时,通常会使该区域的血流迅速增加。这种关系被称为神经血管耦合,它通过大脑中被称为动脉血管的血管扩张而发生。功能性磁共振成像(fMRI)是基于神经血管耦合的概念:专家寻找血流薄弱的区域来诊断大脑疾病。
然而,以前对神经血管耦合的研究仅限于大脑的浅层区域(如大脑皮层),而且科学家们大多研究了血流如何对来自环境的感觉刺激(如视觉或听觉刺激)作出反应而变化。同样的原则是否适用于与身体本身产生的刺激相适应的深层脑区,即所谓的互感信号,研究人员对此知之甚少。

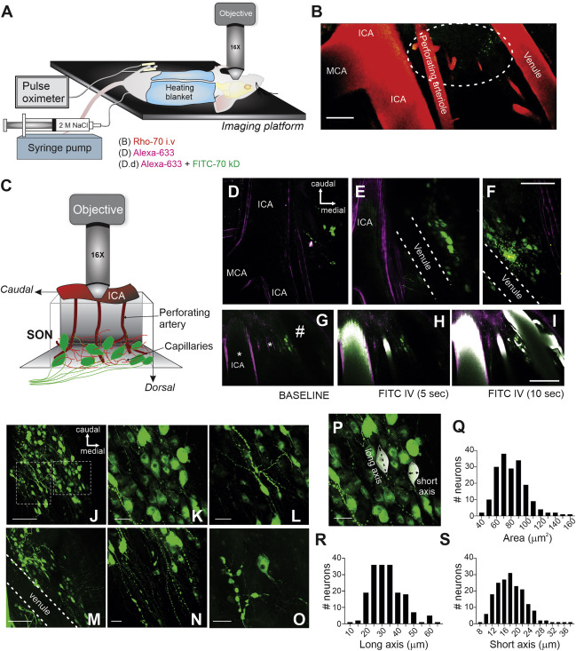
为了研究深层大脑区域的这种关系,由佐治亚州立大学神经科学教授、该校神经炎症和心脏代谢疾病中心主任哈维尔-斯特恩博士领导的一个跨学科科学家团队开发了一种新方法,将外科技术和最先进的神经成像技术相结合。该团队专注于下丘脑,一个参与关键身体功能的深层大脑区域,包括饮水、饮食、体温调节和生殖。这项研究发表在《细胞报告》杂志上,研究了下丘脑的血流如何随盐的摄入而改变。
"我们选择盐是因为身体需要非常精确地控制钠的水平。我们甚至有特定的细胞来检测你的血液中含有多少盐,"斯特恩说。“当你摄入咸的食物时,大脑会感觉到它并激活一系列补偿机制,使钠水平回落。”
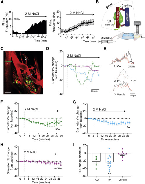
身体这样做的部分原因是激活了触发血管加压素释放的神经元,血管加压素是一种抗利尿激素,在维持盐的适当浓度方面起着关键作用。与之前观察到的神经元活动和血流增加之间的积极联系的研究相反,研究人员发现随着下丘脑中的神经元被激活,血流减少。

斯特恩说:“这些发现让我们大吃一惊,因为我们看到了血管收缩,这与大多数人描述的大脑皮层对感觉刺激的反应相反。在阿尔茨海默病等疾病或中风或缺血后,通常会在大脑皮层观察到血流减少。”
该小组将这一现象称为"逆向神经血管耦合",或产生缺氧的血流减少。他们还观察到其他差异。在大脑皮层,血管对刺激的反应是非常局部的,而且扩张发生得很快。在下丘脑中,这种反应是弥漫性的,并在很长一段时间内缓慢发生。
斯特恩说:“当我们摄入了很多盐,我们的钠水平会保持长时间的升高。我们相信缺氧是一种机制,它加强了神经元对持续盐刺激的反应能力,使它们能够在很长一段时间内保持活跃。”
这些发现提出了关于高血压可能影响大脑的有趣问题。50%到60%的高血压被认为是盐依赖性的--由过量的盐消费引发。研究小组计划在动物模型中研究这种反向的神经血管耦合机制,以确定它是否有助于盐依赖性高血压的病理。此外,他们希望用他们的方法来研究其他大脑区域和疾病,包括抑郁症、肥胖症和神经退行性疾病。
“如果你长期摄入大量的盐,你会有加压素神经元的过度激活。”斯特恩说:“这种机制然后可以诱发过度缺氧,这可能导致大脑的组织损伤。如果我们能更好地理解这个过程,我们就能设计出新的目标来阻止这种依赖缺氧的激活,也许能改善盐依赖性高血压患者的治疗效果。”