11月15日,欧莱雅涉嫌虚假宣传登上微博热搜,消费者在李佳琦直播间预售购买的欧莱雅安瓶面膜对比欧莱雅天猫旗舰店贵出170多元。此事引起诸多消费者不满,此前李佳琦和薇娅都已经公开发布公告称,将暂停与巴黎欧莱雅官方旗舰店的一切合作,直至此事得到妥善解决。
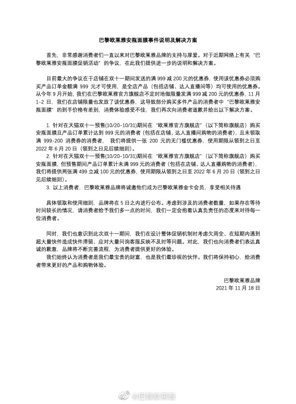
今日晚间,巴黎欧莱雅官微发布“巴黎欧莱雅安瓶面膜事件说明及解决方案 ”。
官方表示,针对在天猫双十一预售期间在“欧莱雅官方旗舰店”购买安瓶面膜且产品订单累计达到999元的消费者,且未领取满999-200消费券的消费者。
将提供一张200元的无门槛优惠券,使用期限从领到之日至2022年6月20日。
针对在天猫双十一预售期间在“欧莱雅官方旗舰店”购买安瓶面膜但预售期间产品订单累计未满999元的消费者。
将提供两张满499立减100元的优恵劵,使用期限从领到之日至2022年6月20日。
欧莱雅表示,以上消费者,巴黎欧莱雅品牌将诚邀他们成为巴黎欧莱雅金卡会员,享受相关待遇。
值得一提的是,此前有网友曝光截图称,欧莱雅天猫旗舰店客服向各别消费者解释安瓶面膜退差价问题时说:李佳琦说是低价就是低价的吗,李佳琦也是个打工人而已,他说再优惠也是官方活动策划那边决定的。
