角是反刍动物最具标志性的结构之一,也是其鉴定分类最重要的特征之一。角如何起源、演化?有什么功能?相关研究长期以来备受学界关注。中国科学家领导的中外合作团队在青藏高原北缘、甘肃省塔奔布鲁克盆地西水沟地点,最新研究发现一件较为神秘的反刍动物——半麝的新种化石,距今约2000万年,命名为“西水半麝”。

这是半麝化石在中国首次获详细研究,推断早期反刍动物具有领地性行为,有望破解反刍动物角的起源演化之谜。
这一古动物化石重要研究成果论文,由中国科学院古脊椎动物与古人类研究所邓涛和李强研究员、南京大学李刈昆博士等领衔中外合作团队共同完成,近日在国际专业学术期刊《林奈动物学报》在线发表。

早期牛科、牛总科成员的领地性行为及体重预估。 中科院古脊椎所 供图
首次出现角状头骨附属物
早期的反刍动物通常无角,而后牛科、长颈鹿科、鹿科和叉角羚科才逐步出现角。新近的基因组学研究证明这些反刍动物头上的角,可能源自相同的细胞基础,但不同科之间角的组织学和生理学的差异十分显著,且化石类型亦是繁多,因此,角是一次还是多次起源仍是一道尚未解决的难题。
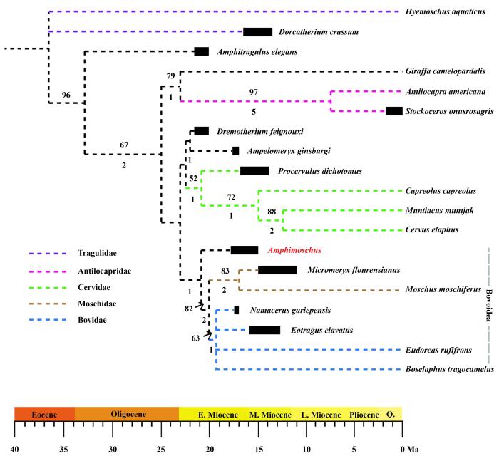
论文共同通讯作者邓涛研究员指出,本次研究新发现西水半麝化石材料并且梳理出不同类群有角反刍类的系统关系,这无疑是解决角起源问题的关键。
论文第一作者李刈昆介绍,作为一类较为神秘的反刍动物,之前关于半麝的化石记录仅能追索到零散的牙齿,或是停留在动物群名录上。2021年1月,欧洲半麝化石的系统研究发表,证实半麝化石广泛分布于早中新世晚期至中中新世(距今约2000万-1200万年)的西欧和中欧。
中国的半麝化石目前仅发现于甘肃塔奔布鲁克盆地和江苏泗洪下草湾。此次研究的半麝化石材料包括一件部分保存的头骨、一件较为完整的下颌和两件部分保存的上颌,它们陆续于1999、2014和2015年在塔奔布鲁克盆地采集。作为半麝化石在中国首次详细研究,中外合作团队依据该化石颊齿的形态学特征,将其归为半麝属;进一步依据该属首次出现具有角状的头骨附属物,包括眶上隆起、眶前隆起和加厚的额骨等,将其建立为新种西水半麝。

作用类似牛角领地性行为
由于很长一段时间缺少完整的化石材料与系统研究,半麝的系统位置存在诸多争议,包括被认为或者归于鹿总科、近于叉角羚科、近于牛科、位于麝科之内等。
邓涛表示,此次西水半麝研究,中外合作团队通过整合目前已发表的涉及到早期反刍类的形态特征矩阵,采用反刍类最新基因组学的拓扑结构约束,运用最大简约法进行系统发育分析,识别出半麝位于牛总科(牛科和麝科构成)的基干位置。
针对西水半麝的角状头骨附属物有何作用的问题,合作团队首次展示半麝头骨上发育的附属结构显示,西水半麝保留有眶上隆起、眶前隆起和加厚的额骨。其中,眶上隆起位于眼眶正上方,可能与反刍动物的角有紧密的联系;眶前隆起出现在头骨的左右两侧,这样的结构还见于早期的恐角兽类和原角兽类,被认为是采取头部侧向攻击的证据;额骨加厚极有可能是源于头部撞击过程中额骨的适应支撑。
研究团队据此推测,西水半麝头骨附属物的功能极有可能与牛角在领地性行为中的作用类似。
为推断早期反刍动物的领地性行为,研究团队还收集现生牛科和麝科动物的行为学特征,包括一直生活于领地之中、在发情期或者特别的情形下展示出暂时的领地性和无领地性等。依据系统发育关系进行祖先特征重建,研究团队得出结论称,最晚基干类群的牛科和牛总科成员统计学上显著地展示出具有领地性,一直生活于领地之中。

角出现或增牛总科多样性
关于反刍动物角的起源,目前有争夺配偶武器、前肠发酵动物的代谢反馈这两个假说,争夺配偶武器假说是指体型较大的反刍动物为适应于开阔的环境,演化出角,作为争夺配偶的武器;前肠发酵动物的代谢反馈假说是指利用前肠发酵的反刍动物为应对季节性变化的增强而演化出角,来平衡季节性所带来的体重与骨骼重量比例的波动。
邓涛称,考虑到反刍动物的角都限制于额顶部区域,且早期的牛科和牛总科成员都展示出领地性,合作团队认为,争夺配偶武器假说可能更适于解释牛总科成员角的起源和演化。
不过,合作团队同时指出,武器假说可能存“体重大于18千克并不是反刍动物具有角的必要条件”“除争夺配偶外,角的早期演化可能还与争夺食物资源等密切相关”等问题。

西水半麝的系统位置。 中科院古脊椎所 供图
首先,鹿科真正的角和叉角羚科的角的出现时间晚于牛科、长颈鹿科和古鹿科的角,前后正好间隔了中中新世气候适宜期,如果说气候环境变化延后鹿科和叉角羚科的角的出现,那么最可能的途径就是通过丰富植物资源而间接降低角的作用。
其次,早期牛科、鹿科动物都是兼性植食者,即能接触到什么植物就会吃什么食物,若出现迁徙与扩散,势必会造成区域内植物资源分配的不均衡,具有领地性的反刍动物会与外来者发生争夺与冲突。
因此,在角出现之前,反刍动物争斗的方式极有可能依赖体重的优势,而角的出现,骨质、坚硬、即使破损也不会致命,使得体型相当的牛总科成员有了相对更加灵活、代价更小的争斗方式。“也就是说,角的出现可能为体型接近的牛总科成员的多样性增加提供了机遇与可能。”邓涛说。