智融近期推出了一款65W双USB-C口氮化镓快充充电器参考设计,这也是业界首款采用双USB-C接口输出的65W氮化镓快充方案。不仅如此,该方通过采用氮化镓功率器件搭配平面变压器,实现了紧凑的设计,整体方案十分小巧,功率密度创新高。

据了解,智融65W双USB-C口氮化镓快充方案可以直接装进倍思45W氮化镓充电器的外壳中,整体体积与小米小米65W氮化镓(单口)充电器不相上下,并且还加入了折叠插脚的设计,实现了多口快充充电器功率密度的新突破。

该套65W双USB-C氮化镓快充方案由珠海智融科技有限公司主导开发,开关电源部分采用纳微半导体高性能GaNFast功率芯片,保证了产品的高效率和低发热性能;并采用了业界最新的平面变压器技术,以降低整体方案的体积。

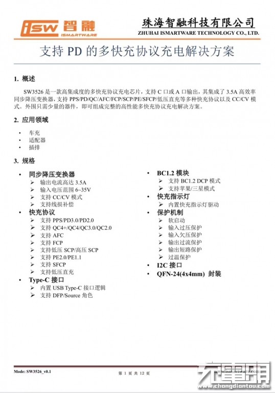
输出端采用二次降压电路设计,支持两路独立输出,两个USB-C接口分别采用一颗智融最新的降压控制器SW3526实现降压转换和协议识别功能。产品资料显示,智融SW3526是一款高级程度的多协议充电芯片,支持USB-C口或者USB-A口输出控制。其集成了3.5A高效率同步降压转换器,支持PPS、PD、QC、AFC、FCP、SCP、PE、SFCP、低压直充等充电协议,支持CC/CV模式,外部仅需少量器件,即可组成完整的高性能多快充协议充电解决方案。

智融SW3526详细规格资料。

智融工程师向充电头网进一步透露,该65W双USB-C口氮化镓快充方案通过两颗SW3526实现了两个接口的智能输出控制。在单口输出时,两个接口均可实现最大65W功率;在双口同时输出时,有36W+30W或者45W+22.5W两种方案,以便客户根据实际需求选择不同的配置。
总结
近年来,智融在多快充快充方案,尤其是对功率密度要求较高的多口氮化镓快充产品的开发上积累了丰富的经验,目前已经协助努比亚、倍思、万魔、京东京造、RAVPOWER等多家知名品牌开发了数十款多口氮化镓快充产品,并取得了良好的销量和客户口碑。
目前智融这套最新的65W双USB-C口氮化镓快充方案已经处于最后调试阶段,相信在不久之后将会陆续导入各大快充电源厂,与消费者见面。充电头网也将在后续为大家分享这套方案的性能评测,敬请期待。