返回上一页  首页 | cnbeta报时: 09:44:28
优酷起诉电视控获赔86.5万元 因后者屏蔽片头广告
发布日期:2020-07-14 16:02:50  稿源:ChinaZ 站长之家

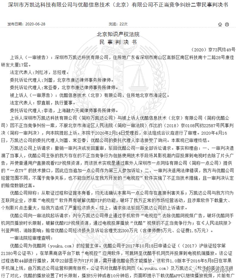
据知产北京公众号消息,近日,北京知识产权法院二审审结了一起不正当竞争纠纷案,案件围绕的核心之一便是关于免费观看VIP视频资源、屏蔽视频广告的问题。万凯达公司经营了一款叫做“电视控”的软件,可以将手机中播放的视频投屏到电视观看。但通过“电视控”将优酷网的视频内容投屏到电视时,可以屏蔽原视频片头的广告,而且普通用户也可以直接观看优酷网VIP视频资源。

vz14iz0w.jpg

优酷公司以不正当竞争为由将万凯达公司诉至了法院。

北京知识产权法院二审认为:被告此种行为,一方面使优酷公司从视频播放中可获得的广告收益减少,另一方面使优酷公司可获得的VIP充值费用减少,而这两项费用均为视频网站重要的收益来源,一旦失去了这两项收益将会致使网站经营难以持续。

被告的行为干扰了优酷公司的正常经营活动,损害了优酷公司本应获得的合法利益,对优酷公司构成不正当竞争。最终维持一审判决万凯达公司赔偿优酷公司经济损失 80 万元及合理开支6. 5 万元的判决结果。

查看网友评论   返回完整版观看

返回上一页  首页 | cnbeta报时: 09:44:28

文字版  标准版  电脑端

© 2003-2026