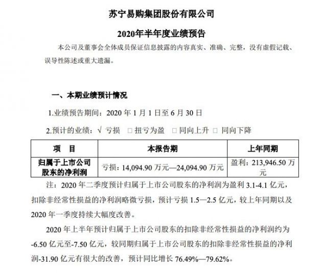
7月13日消息,苏宁易购今天对外发布2020年上半年业绩预告,称2020年二季度预计归属于上市公司股东的净利润为盈利3.1-4.1亿元,扣除非经常性损益的净利润略微亏损,预计亏损1.5—2.5亿元,较上年同期以及2020年一季度持续大幅度改善。

同时,2020年上半年预计归属于上市公司股东的扣除非经常性损益的净利润约为-6.50亿元至-7.50亿元,较同期归属于上市公司股东的扣除非经常性损益的净利润-31.90 亿元有很大的改善,预计同比增长76.49%—79.62%。
公告称,家乐福中国持续推进供应链融合,抓住市场机遇大力发展到家业务, 注重降本增效,上半年家乐福中国实现经营性盈利以及经营性现金流转正, 经营效率稳步提升。经营性现金流方面,随着销售的回升改善,以及持续加强商品供应链管理,优化运营资金周转效率,公司经营性现金流净额同比显著改善。
此外,苏宁易购称,公司加强成本管控,加大店面调整力度,推进降租、免租及转租, 租赁费用同比下降;通过精简组织、推进门店、物流的合伙人机制,减少人员费用和提高人效水平,尤其是提升人员工作积极性;强化会员运营和精准营销,广告促销费率有所控制。由于去年公司并购万达百货及家乐福中国,带来无形资产摊销增加。