近日,“格力招标”事件随着格力的回复,事件再度升级。在7月6日格力最新的回复中,格力指出同时中标的对手重庆美的相关技术参数不符合标准,但却屡次中标,甚至是唯一一家中标的供应商,言外之意不言而喻。
此前格力就发布声明称,此次“招标事件”是广东某同行企业借此事件诽谤。而美的相关人员在接受媒体采访时则表示,不太清楚相关的情况,目前公司整体的经营都是比较正常,没有受到什么影响。
你方唱罢我登台:空调企业上演二虎斗
7月1日,有媒体登出格力电器在中国移动招标过程中存在弄虚作假行为被通报的消息。该消息指出,根据《中华人民共和国招标投标法》和采购文件及其载明的《中国移动通信集团一级集中采购商负面行为处理规则》的相关规定,珠海格力电器股份有限公司在中国移动2020年至2021年高压离心式冷水机组集中采购项目的中标资格被取消,同时在同品类产品(高压冷水机组、低压冷水机组)集中采购的综合评审得分扣减5分(百分制)。

当该消息在网上发酵后,7月4日凌晨,格力电器在其官方微博发布声明回应“被取消中标资格”一事。声明中称,经内部核查,该事件属申报过程中的材料整理失误,并非目前网络所传为达到中标目的虚标技术参数、虚标能效参数的行为。声明表示,针对中国移动的反馈,经内部核查,该事件系格力区域经销商项目组投标人员在提交申报业绩证明材料时,把公司中标的“华为团泊洼8号地块工业项目(一期)”当作“华为团泊洼8号地块工业IDC项目(一期)”整理申报。对于本次事件的工作失误问题,格力电器表示遗憾并已严肃处理责任人。另外,格力还特别提到,近期网络上存在恶意诽谤、贬损格力商誉的虚假报道,把标书中的一处资料整理错误说成虚标,大肆传播,利用此次事件恶意诽谤攻击格力,经调查,系广东某某同行企业所为,对此格力将保留追究其法律责任的权利。
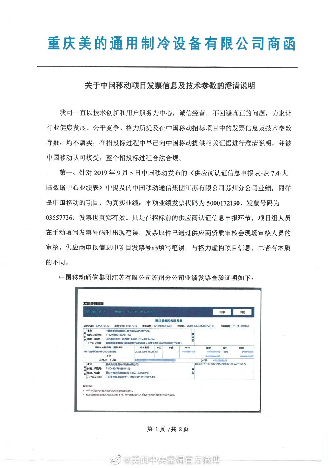
7月6日,格力发布公告文章《在移动招标项目中,谁在弄虚作假?》,矛头直指重庆美的。据公告内容显示,2019年9月5日在中国移动发布“高压离心式冷水机组产品供应商信息核查”相关信息公示中,在供应商认证信息申报表-表7.4中国大陆数据中心业绩明细表中,序号6业主名称“中国移动通信集团江苏有限公司苏州分公司”,相应发票号在“国家税务总局全国增值税发票查询系统”显示“查无此票”。而在中国移动招标“2017-2018年高压离心式冷水机组集中采购项目”时,重庆美的AHRI实验室最大冷量认证为2200RT,不能覆盖招标冷量2500RT。直到2020年3月31日,重庆美的才增补了3000RT测试台证书。

格力电器表示,曾就相关问题多次向中国移动反馈,为什么在此情况下重庆美的还能屡次中标,甚至屡次唯一中标?格力将结合其他问题再次报送中国移动,以求公平对待和公正处理。
截至发稿为止,中国移动、美的集团方面暂未有新的回复。
格力、美的积怨已久
2008年5月31日,在广东省家电商会二届三次常务理事会暨广东省家电行业高峰研讨会会场上,时任格力电器董事长朱江洪和时任美的集团董事局主席何享健二人公开表示,要坚持“和谐竞争、追求共赢”的发展思路,杜绝相互攻击、搞恶性的价格战。但是一年过后,格力美的就挑起空调市场的价格战。2009年3月,美的打出空调产品全线6.5折起,部分空调型号从1日起到31日购买还可无条件退换货;而格力则宣称最低打6.8折,并送500元消费券。
在2009年的价格战后,两大空调巨头又陷入低赫兹变频空调之争:“十一”前,格力高调推出6赫兹低频变频空调产品——“月亮女神”,随后美的即宣布研制出4赫兹低频变频产品。
在连续几年空调市场的针锋相对,格力与美的之间的矛盾最终还是从商场上的相互竞争升级为点名批评、相互举报的“撕逼”大战。2015年,时任格力董事长董明珠在珠海工业转型工作会上称:“去年曾经有一家国内知名家电企业的领导,带来一个班子来珠海驻扎挖我们的人。知道这件事后,格力电器派人去将对方打了一顿。”当时人们普遍认为被打者来自美的。随后,美的集团董事长方洪波在接受媒体采访时称:“只要是珠海那家企业(指格力)的人,我们绝不会用。”不过方洪波此言一出,再度被格力董事长董明珠回击,“有没有到珠海挖人,到(珠海前山的)北京酒店一查便知。”
“挖墙脚”事件似乎为之后格力、美的之间的明争暗斗点燃了导火索,2016年1月20日,格力员工陈进实名举报美的学术造假;1月22日,美的员工李猛也实名举报格力技术造假。一周后,格力宣布起诉李猛,美的也宣布起诉陈进。双方均表示,法院已受理起诉。
2017年,格力向法院提起诉讼,称美的“制冷王”系列空调侵权,并提出索赔5000万元。随后,美的空调高调“反击”,连续在苏州、广州两地起诉称,格力侵犯其发明专利及实用新型专利,累计索赔4000万元。
2018年,针对广告词是否是“首创”、是否是“蹭热度”,格力和美的两家空调巨头再度“闹上了”法庭。双方在法庭上辩论了近3个小时,但仍不同意法庭调解。法院宣布将对此案择日宣判。
有业内人士分析认为,2014年中国空调市场更新换代需求规模约为2000万套,2015年将达到2260万套,自2014年开始,空调逐渐从增量市场走向存量市场。空调库存高压力的现象从那时起逐渐变为业内常态,随之带来的就是空调市场价格战和各大空调企业越来越大的生存压力。在生存压力的威胁下,企业之间竞争也将会显得更加不择手段。
企业互撕的背后:中央空调市场面临危机
据《机电信息•中央空调市场》统计显示,2019年的4个季度市场均显示出萎靡的态势,糟糕的大环境弥漫了整个2019年,全年的中央空调市场同比2018年下滑了3.61%。据数据分析,中国中央空调行业发展到当前阶段,已经终结了连续多年的增长态势,市场寒冬来临,发展拐点已现,行业也由增量市场转变为存量市场,从而引发市场对未来行业整体销量的担忧。
在存量市场上,谁能抢占最多的市场份额,谁就能在存量市场上占据有利地位,因为存量竞争的逻辑往往就是强者为王、厚黑学、找靠山、向权力寻租、崇拜资源等等。这样的现象不止发生在中央空调市场。据西柚了解,2019年6月20日,伊利股份突然在官方“两微”发布声明,公开指责其对手蒙牛乳业“为美企买单,获取一己之利”。在声明中,伊利指责蒙牛借道可口可乐,染指2022年冬奥会的赞助。声明指责中粮集团蒙牛乳业联合美国企业破坏冬奥大局。当日午后,蒙牛乳业一度由涨转为跌近1%,最终收平于30.6港元每股。
具体到中央空调市场,大型基建项目在持续收缩、政府项目投资减少、房地产调控趋于严格、北方煤改电红利退却等状况的出现使企业更难获得新的招标项目。再加上新冠疫情这一黑天鹅事件,企业对行业前景更加悲观。此时如果能够切实打击竞争对手,那么自己就有机会获得更大的市场份额,因此像这次中国移动高压离心式冷水机组集中采购项目中出现的格力急切爆出对手美的的“黑资料”,也是抱着希望能在市场份额竞争中扳回一城的心态。
据官方财务报告显示,美的集团2020年一季度实现营收580.13亿元,同比下降22.86%;归属于上市公司股东的净利润48.1亿元,同比降21.51%;格力电器2020年一季度净利润15.58亿元,同比下降72.53%,营收203.96亿元,同比下降49.7%。有分析称,这次中国移动招标事件背后或多或少都跟两家企业一季度的业绩亏损有关。
不过,有行业人士却表示希望行业龙头企业回归到高质量发展的轨道,更注重技术创新和用户运营,进一步提升用户服务的质量和水平,这才是行业发展的未来。不宜把精力耗在相互揭短上,为行业树立健康发展、公平竞争的榜样。而对于进入存量市场的中央空调市场,行业人士建议企业应不断提升自身的综合素质,提高产品的附加值。比如新品的研发、产品的迭代升级,智能化产品、高端产品的面世以及解决方案的推出等,让行业从单纯的价格竞争向价值竞争转变。

