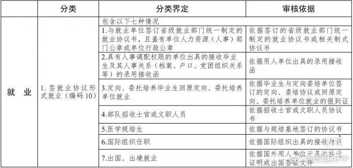
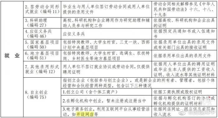
日前,多个地方教育主管部门和高校网站公布了《教育部办公厅关于严格核查2020届高校毕业生就业数据的通知》,《通知》明晰了高校毕业生就业统计指标。新的高校毕业生就业统计相关指标的最大亮点在于“自主创业”和“自由职业”方面,自主创业的范围加入了开设网店,自由职业的范围加入了互联网营销工作者、公众号博主、电子竞技工作者。
在自主创业方面,《通知》增加规定分为三种情况:
1、创立公司(含个体工商户)
2、在孵化机构中创业,暂未注册或注册当中
3、电子商务创业,利用互联网平台从事经营活动,如开设网店等
只要提供网店网址、网店信息截图和收入流水,就作为审核依据。
在自由职业方面,《通知》增加规定互联网营销工作者、公众号博主、电子竞技工作者。
只要依据毕业生本人签字确认的证明材料,并由校、院两级就业部门负责同志审定,即可作为审核依据。



《教育部办公厅关于严格核查2020届高校毕业生就业数据的通知》(教学厅函〔2020〕19号)指出,就业统计是高校毕业生就业工作的重要内容,对及时掌握毕业生就业进展、服务政府宏观调控和科学决策具有关键意义,就业数据保真是就业统计工作的底线,是不可触摸的“高压线”。为确保2020届高校毕业生就业数据真实、准确,教育部决定严格核查各地各高校上报的就业数据。
通知要求,明确就业统计指标内涵。当前,就业统计面临新形势,尤其是随着我国新产业、新业态、新模式快速发展,新就业形态不断涌现。在今年疫情防控过程中,也催生了一些新职业。为适应新形势,教育部组织专家研究论证,在广泛征求各地意见基础上,进一步明晰了高校毕业生就业统计相关指标含义,各学院要在2020届毕业生及今后就业统计工作中严格执行。
在“全面核查核实就业数据”方面,这份成文于6月29日的通知要求:各省级就业工作部门会同教育督导部门,于7月4日前对本地高校2020届毕业生就业数据进行核查。
此次核查的重点是:① 按就业统计指标内涵,核对分类统计信息;② 核实“学信网”上毕业生反馈存疑信息;③ 核实用实习单位顶替就业单位、毕业去向中“其他形式就业”比例失实、就业证明作假等违规行为。
通知要求,各高校要对本校就业数据展开全面自查,严格审核每个毕业生的就业材料,相关纸质或电子材料要在校级就业部门存档备查,存档时间3年及以上。各高校要在核查基础上,于7月4日17时前在全国高校毕业生就业管理系统中纠正错误数据,并由分管校领导签字确认。此后发现并核实的问题,将视为数据造假,视情况予以通报并从严惩处。
这份通知还要求建立就业统计责任制。其中提及,各省级就业部门今后在对外公开本省毕业生就业率之前,须与教育部高校学生司核实数据,未经核实不得擅自公开。
稍早些时候,教育部高校学生司已于6月17日发出通知,将全面开展2020届高校毕业生就业统计核查工作,坚决杜绝“虚假签约”、“被就业”以及“就业率掺水、造假”等问题,力戒形式主义、官僚主义,确保就业统计工作真实准确。今年6月和8月,教育部将会同国家统计局,对高校毕业生就业统计工作开展两次专项核查,向毕业生本人及用人单位核实就业情况,并与全口径统计数据进行比对,核查结果将反馈至地方和高校。