2020 年是 5G 建设的关键年,三大运营商计划年底建成 55 万个 5G 基站,其中中国移动计划目标是 30 万个,中国联通和中国电信计划联合建设 25 万个 5G 基站。工信部预计今年年底全国 5G 基站数将超 60 万个,实现地级市室外连续覆盖、县城及乡镇有重点覆盖、重点场景室内覆盖。
在政策的红利下,2020 年我国 5G 基站行业发展将如何呢?
近日,前瞻产业研究院发布了《2020 中国 5G 基站建设行业研究报告》(以下简称《报告》)《报告》从 5G 基站建设环境、建设现状以及发展前景预测三个维度,剖析我国 5G 基站市场。
报告预计 2021-2023 年期间,三大运营商逐年建设量约为 80 万个、110 万个、85 万个,并预测微站数量可达千万级别。
此外,报告中还提到,5G 网络设备最大的资本支出是基站,据数据显示,投资初期 5G 宏基站价格在 25万/个,随着产业链逐步成熟,后期价格逐步降低,预计 5G 宏基站单价平均 14 万/个。
若以此价格进行计算,预计 2020-2025 年中国 5G 基站市场空间共计将超过 7700 亿元。
文档来源:前瞻产业研究院
一、5G 及 5G 基站概述
1、5G概念
5G 即第五代移动通信技术(5th generation mobile networks),是最新一代蜂窝移动通信技术,也是继 4G(LTE-A、WiMax)、3G (UMTS、LTE)和 2G(GSM)系统之后的延伸。
应用场景
ITU-R(国际电信联盟无线电通信局)为 5G 定义了三大应用场景:
一是增强移动宽带,其峰值速率将是 4G 网络的 10 倍以上;
二是大连接(海量机器类通信),将实现从消费到生产的全环节、从人到物的全场景覆盖,即“万物互联”;
三是高可靠低时延通信,通信响应速度将降至毫秒级。
组网结构
移动通信网络由无线接入网、传输网和核心网组成。
无线接入网即基站,通过无线连接将用户终端连接到移动网络;传输网用于连接核心网与无线接入网,是负责承载数据传输的网络;核心网是移动通信网的中枢,负责整个移动通信网络的管理和控制。
5G 网络与 4G 网络相比,在无线接入网方面,将重塑网元功能、互联接口及组网结构;在核心网方面将趋向采用云化分布式部署架构,核心网信令网元将主要在省干和大区中心机房部署,数据面网元根据不同业务性能差异拟采用分层部署方案,随着物联网(IOT)等垂直行业的业务发展,5G 控制平面也将呈现大区部署趋势。
频谱
所谓“频谱”,是指特定类型的无线通信所在的射频范围。不同的无线技术使用不同的频谱,因此互不干扰。由于一项技术的频谱是有限的,因此频谱空间存在大量竞争,并且人们也在不断开发和增强全新的、高效率的频谱使用方式。
5G 频谱目前划分为两个频段:7GHz 以下频段(FR1)和毫米波频段(FR2)。在 7GHz 以下的 FR1 频段,能够实现 100MHz 带宽;对于 FR2 频段毫米波,则可实现 400MHz 的带宽。如果个体移动网络运营商拥有足够的频谱许可证,5G 在 FR2 频段能够聚合达到 800MHz 的带宽。
频带的带宽越多,接收数据的量越大、速度越快。带宽越多,下载大文件的用时越少。因此,移动网络运营商和监管机构正在尽一 切可能,重构、获取或共享频谱资源。
5G 建设意义
5G 将拉动产业链上下游高速持久的增长,带动我国实体经济的转型。
根据中国信息通信研究院发布数据,预计 2020 年 5G 将带动约 4840 亿元的直接产出,2025 年、2030 年将分别增长至 3.3 万亿元和 6.3 万亿元,年均复合增长率达到 29%;
在间接产出方面,2020 年、 2025 年、2030 年 5G 将分别带动 1.2 万亿、6.3 万亿和 10.6 万亿的间接经济产出,年均复合增长率达到 24% 。
在拉动就业方面,2020 年将直接为社会创造约 54 万个就业机会,主要来自于 5G 相关设备制造创造的就业机会;2025 年,5G 将提供 约 350 万个就业机会,主要来自于 5G 相关设备制造和电信运营环节创造的就业机会;2030 年,5G 将带动超过 800 万人就业,主要来自于电信运营和互联网服务企业创造的就业机会。
2、5G 基站概念
传统基站
通信基站是移动通信网络的核心设备,是提供无线覆盖和信号收发的核心环节,能够实现有线通信网络与无线终端之间的无线信号传输。
在 4G 通信时代,基站通常由基带处理单元、射频单元和天馈单元组成。基带处理单元包括主控板和基带板,主控板负责处理核心网和用户信令数据,基带板负责数据编码调制;射频单元主要负责射频信号的生成和提取,为了减少传输损耗,将射频单元与天线部署在一起的叫做射频拉远单元(RRU),一个基带处理单元可以管理多个射频拉远单元;天馈单元负责信号的发送和接收,包含天线和馈线,天线主要负责向特定方向发送或接收电磁波,馈线负责连接射频单元与天线。
5G 基站
为了满足 5G 网络高功率、高频段和高速率的关键性能需要,5G 基站和接入网较 4G有了有大的变化: 采用大规模阵列天线(Massive MIMO)技术,结合波束赋形,通过大量阵列天线同时收发数据,可以大幅度提升网络容量和用户体验。
采用有源天线(AAU),将传统基站的天线与射频单元一体化集成为 AAU,可以简化站点部署,降低馈线复杂度,减少传输损耗,提升网络整体性能。
无线接入网采用 CU/DU 架构,将传统基站 BBU 拆解为 CU(Centralized Unit)和 DU(Distributed Unit),CU 用来集中处理非实时数据,DU 负责分布处理实时数据,每个 CU 可以管理多个 DU,CU 和 DU 之间通过不同的组网方案可以适配不同的基站接入场景。
部署密度
2G、3G、4G 均是低频段信号传输,宏基站几乎能应付所有的信号覆盖。但由于 5G 工作在中高频段,宏基站所能覆盖的信号范围就 十分有限。因此为了保障信号的覆盖程度,5G 基站的部署密度相较于 4G 基站将会有所增加。
5G 基站分类
5G 基站主要分为宏基站和小基站。宏基站通常架设在铁塔上,体型大、承载用户数量多、覆盖面积广。 但由于 5G 高频段工作的原因,宏基站所能覆盖的信号范围有限,还需要大量的小基站协同宏基站进行连续覆盖和室内浅层覆盖。小基站根据覆盖范围大小分为微基站、皮基站和飞基站。
上游供应链情况
5G 基站上游的供应链环节主要包括宏基站、小基站以及配套设施。在宏基站中,最主要的组成部分为光模块、射频模块以及基站天线;配套设施主要有电源设备、光纤、机房等。
二、中国 5G 基站建设环境
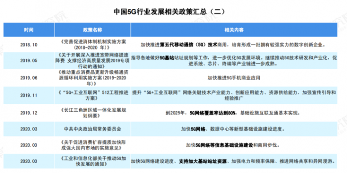
1、政策环境
5G 标准由 3GPP 研究制定。3GPP(Third Generation Partnership Project,第三代合作伙伴计划)是一个成立于1998 年 12 月的标准化组织,其目前的成员包括:美国电信产业方案联盟(ATIS)、欧洲电信标准协会(ETSI)、日本无线工业及商贸联合会(ARIB)、日 本通信技术委员会(TTC)、中国通信标准化协会(CCSA)、韩国通信技术协会(TTA)、印度电信标准开发协会(TSDSI)。
5G 标准是不断演进的,主要涵盖 R15、R16、R17,其中 R15 主要面对 eMBB 场景,R16 标准进一步满足 uRLLC 和 mMTC 场景,R17 将面向更广泛的行业应用。受新型冠状病毒肺炎疫情的影响,3GPP 将 5G 协议 R16、R17 版本的发布推迟 3 个月。根据最新时间表,第三阶段的 Release 16 规范将于 2020 年6 月完成,R17 则预计将推迟至 2021 年 12 月。
5G 标准经过 3GPP 制定后,再经国际电信联盟 ITU 认可、颁布后,全球通信产业链各类厂商均需按照此标准进行设备生产、组网、终端接入。因此,各成员都希望在 5G 标准中获批尽量多的核心专利数,这意味着未来更多的话语权和可获取的收益。5G 标准制定既是全球 通信产业的合作,也是各国各厂商的博弈。
根据国际知名专利数据公司IPLytics发布的最新 5G 行业专利报告,截至 2020 年 1 月 1 日,全球共 21571 个 5G 标准专利项声明中,华为以 3147 件排名第一,超过第二名三星(2795 件)352 件。
政策方面,从 2017 年政府工作报告首次提到“5G”,再到 2019 年 5G 应用从移动互联网走向工业互联网,进入商用元年,国家政策对 5G 的重视度不断上升。
2、经济环境
5G 不等于简单的 4G+1G 。5G 将成为社会信息流动的主动脉,产业转型升级的加速器,构建数字社会新基石。
5G 将进一步突破人和人、人和物、物和物连接的时空限制,实现人、物、资金、信息四流集中汇聚,高效协同,不断创造以智能化为核心的新业态、新模式。以 5G 为代表的新型信息技术与实体经济深度融合,将全面加速千行百业网络化、智能化、数字化转型,也将有效提升全要素生产力。
根据中国信息通信研究院发布数据,2018 年我国数字经济总量达到 31.3 万亿元,占 GDP 比重超过三分之一,达到 34.8%;预计 2019 年我国数字经济总体规模或接近 36 万亿元。
3、社会环境
移动互联网流量持续高速爆发
理论上而言,4G 的下载速度为 100M/bps,5G 的下载速度则可以达到 1G/bps。换句话说,下载一部以G 为单位大小的高清电影,只需几秒时间。4G 已经助力设备联网传输,5G 的高速率、低时延、大接入、广覆盖,将在更大基础上延续 4G 的长处,并带来更多优势。
根据中国互联网络信息中心(CNNIC)统计数据,2019 年移动互联网接入流量高达 1220.0亿GB,较 2018 年同比增长 71.57%。移动互联网流量增长迅速,新应用拓展需 5G 支持。
5G 手机出货量
根据中国信通院统计数据,自 2019 年 8 月以来,除 2020 年 2 月受到疫情的影响外,其余月份 5G 手机出货量不断增长。2020 年 4 月,国内市场 5G 手机出货量 1638.2 万部,占同期手机出货量的 39.3%;2020 年 1-4 月,国内市场 5G 手机累计出货量 3044.1 万部,占比为 33.6% 。
4G 用户开始加速向 5G 升级
根据工信部数据,截至 2020 年 4 月,三大运营商的移动电话用户总数达到 15.9 亿户, 与 2019 年同期基本持平。其中 4G 用户占比 80%,比重较 2020 年 3 月下滑 0.2%,4G 用户开始加速向 5G 升级。
工程师红利
根据教育部统计数据,2006-2019 年全国普通本科毕业生人数逐年上升,2019 年全国普通本科毕业生人数达到 394.72 万人。
2020 年 3 月 4 日,中国科学技术协会、中国工程院、中国联合国教科文组织全国委员会联合发表文章称,当前中国每年工学类普通本 科毕业生超过 140 万人,工程师红利已取代人口红利,成为推动中国经济高质量发展的重要力量。
三、中国 5G 基站建设发展现状分析1、中国 5G 基站建设整体情况
5G 发展历程
相较于过去的 1G 空白、2G 跟随、3G 突破和 4G 同步,中国在 5G 时代处于引领地位。早在 2012 年中国便开始了 5G 研究,2013 年中国 工业和信息化部、国家发展和改革委员会等联合成立 IMT-2020(5G)推进组,统筹推进 5G 相关工作;2016 年工信部正式启动 5G 技术研 发试验;2019 年 6 月 6 日,工业和信息化部向中国移动、中国联通、中国电信和中国广电四家企业发放5G商用牌照,标志着我国成为全球第一批建设 5G 网络的国家。
5G 基站建设数量
根据工信部数据统计,截至 2019 年底我国共建成 5G 基站超 13 万个;截至 2020 年 2 月底,全国建设开通 5G 基站达到 16.4 万个。
在 2020 年 6 月 6 日,工信部新闻宣传中心举行的“ 5G 发牌一周年”线上峰会上,工业和信息化部信息通信管理局副局长鲁春丛表示, 在网络建设方面,基础电信企业建成 5G基站超过 25 万个;中国工程院院士邬贺铨预计,到 2020 年年底,我国 5G 基站数可能达到 65 万个, 5G 套餐用户可能达到 2 个亿,实现全国所有地级市室外的 5G 连续覆盖、县城及乡镇重点覆盖、重点场景室内覆盖。
2、中国各省市 5G 基站建设情况
从区域的角度来看,目前绝大多数省市公布了 2020 年 5G 基站建设规划。
3、中国三大运营商 5G 资本开支情况
中国移动
根据中国移动数据,2008-2019 年中国移动资本开支呈现周期性变化,与移动通信技术的迭代密不可分。当前进入 5G 周期,2019 年中国移动资本开支为 1659 亿元,其中 5G 相关投资 240 亿元;2020 年中国移动资本开支预算 1798 亿元,其中 5G 相关投资 1000 亿元,占比超过总开支的 55%,设备端增加 7-15%,土建和其他减少 19%,彰显加大 5G 投入的力度和决心。
中国联通
根据中国联通数据,2019 年中国联通资本开支为 564.2 亿元,其中 5G 相关投资 79 亿元;2020 年中国联通资本开支预算约 700 亿元, 其中 5G 相关投资约 350 亿元,计划与中国电信共同建设 5G 基站超 25万个,并进一步完善 LTE900 的网络部署,2020 年中国联通将网络建设重心全面投向 5G,契合了国家要求加快 5G 网络建设的要求。
中国电信
根据中国电信数据,2019 年中国电信资本开支为 775.6 亿元,其中 5G 相关投资 92.3 亿元;2020 年中国电信资本开支预算约为 850 亿 元,其中 5G 相关投资 453.1 亿元。中国电信 2020 年将继续推动 SA 产业成熟,计划在二季度完成 4 个省公司的核心网试点,力争三季度在全国完成具备 SA 能力的商用网建设。
频段频谱资源分配
我国已完成 Sub-6GHz 频段频谱资源分配。2018 年 12 月6日,工信部对三大运营商分配了 5G 标准的Sub-6GHZ 频段的频谱资源。
其中,中国移动获得 2515MHz-2675MHz 共 160MHz,频段号为 n41,以及 4800MHz-4900MHz 共100MHz,频段号为 n79。
中国联通获得 3500MHz-3600MHz 共 100MHz,频段号为 n78;
中国电信获得 3400MHz-3500MHz 共 100MHz,频段号为 n78。
5G 基站建设情况
中国移动方面:
根据中国移动 2019 年年报数据,2019 年中国移动建设开通了 5G 基站超 5 万个,在 50 个城市提供 5G商用服务;引导厂商推出 32 款 5G 终端,推动 2.6GHz 产业链与 3.5GHz 产业链成熟度基本持平。
2020 年 6 月 6 日,工信部新闻宣传中心举行的“ 5G 发牌一周年”线上峰会上,中国移动表示目前已开通近 14 万个 5G 基站,并将加快网络建设,确保年内累计建成 30 万个 5G 基站,实现在全国所有地级以上城市提供 5G 商用服务,夯实经济社会数字化转型的网络基础。
据中国移动发布数据,2020 年后国内 5G 套餐用户数量增长较快。截止 2020 年 5 月底,中国移动已经发展了超过 5500 万 5G 套餐用户,用户发展速度超出预期。
联通与电信共建共享 5G 网络:
2019 年 9 月,中国联通公告联通运营公司将与中国电信在全国范围内合作共建一张 5G 接入网。5G 网络共建共享采用接入网共享方式,核心网各自建设,5G频率资源共享。双方共享下可使用频段将从100MHz 扩大至 200MHz,有效扩展频谱带宽,提高频谱效率。
根据中国联通公告,双方将划定区域,分区建设,各自负责在划定区域内的 5G 网络建设相关工作。
根据中国联通年报数据,截至 2019 年底中国联通与中国电信累计开通共享 5G 基站 5 万个。按照中国联通与中国电信的共建计划,双方力争在 2020 年上半年完成 47 个地市、10 万基站的建设任务,2020 年第三季度力争完成全国 25 万基站的建设任务。
截至 2020 年 2 月 20 日,中国联通与中国电信已累计开通 5G 基站 6.4 万个,网络覆盖所有直辖市、主要省会城市,以及京津冀、长三 角、大湾区等区域的重点城市。
截至 2020 年 4 月,已累计开通 5G 基站 10 万个,在全国 31 省开通 5G 共建共享,实现了 50 多个城市的 5G 正式商用。预计在三季度末,将开通 5G 基站超过 30 万个,覆盖全国所有城市地区、部分县城及发达乡镇。
在 5G 用户数量方面,2020 年 1 月,中国电信在 2020 年终端生态合作推进会上表示,其 5G 用户已经突破 800 万;根据中国电信发布公 告,2020 年 2 月-4 月,中国电信 5G 用户数量持续增长,截至 2020年 4 月,中国电信 5G 用户数量累计达到 2170 万人。

5G 基站采集情况
中国移动方面:
2020 年 3 月 31 日,中国移动二期 371 亿、232143 个 5G 基站采集落地,华为拿下第一大份额,中兴通讯紧随其后。根据 C114 统计数据, 华为中标基站数量为 132787 个,中标金额为 214.11 亿元;中兴中标基站数量为 66653 个,中标金额为 107.31 亿元。

联通与电信:
2020 年 4 月,中国电信和中国联通 2020 年 5G SA 新建工程无线主设备联合集中采购公示中标候选人。招标结果显示,中标企业共计四家,分比为华为、中兴、爱立信和大唐移动,其中华为和中兴所占份额比例最大。

四、发展前景预测
1、中国 5G 基站建设数量预测
5G 牌照发放于 2019 年 6 月,2020-2023 年将是 5G 网络的主要投资期,综合 5G 频谱及相应覆盖增强方案,测算未来十年国内 5G 宏基站数量约为 4G 基站的 1-1.2 倍,合计约 500-600 万个,根据 4G 网络建设规模进行推算,预计 2021-2023 年期间,三大运营商逐年建设量约为 80 万个、110 万个、85 万个。

微站方面,宏站站址建设难度较大且市场较为饱和,同时 5G 频率更高理论上覆盖空洞更多,因此宏基站无法完全满足 eMBB 场景的需求,需要大量微站对局部热点高容量的地区进行补盲,根据中信证券预测微站数量可达千万级别。
2、中国 5G 基站市场空间预测
5G 网络设备最大的资本支出是基站,5G 网络资本支出比 4G 增长的主要原因是部署的基站数量更多和初始基站成本更高。5G 基站比 4G 基站的天线通道大幅增加,导致 5G 单基站价格较高,根据招商银行研究院数据,投资初期 5G 宏基站价格在 25 万/个,随着产业链逐步成熟,后期价格逐步降低,预计 5G 宏基站单价平均 14 万/个。

以此价格进行计算,预计 2020-2025 年中国 5G 基站市场空间共计将超过 7700 亿元。