返回上一页  首页 | cnbeta报时: 00:41:15
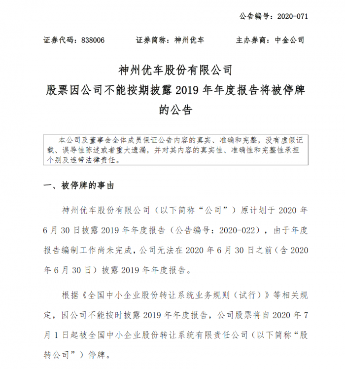
因未按时披露年报,神州优车7月1日起停牌
发布日期:2020-07-01 10:59:54  稿源:新浪科技

6月30日晚间,神州优车公告称,根据相关规定,因公司不能按时披露2019年年度报告,公司股票将自7月1日起被全国中小企业股份转让系统有限责任公司停牌。公告称,公司及下属各子公司主要在北京和厦门两地办公,受新冠病毒疫情影响,上述两地区均对本地及外来人员实施不同程度的管控措施。

TIM截图20200701105914.png

公司及下属各子公司复工时间均不同程度的延后,导致原审计项目组无法按期前往现场开展2019年审计工作,实际执行2019年审计工作的时间较原计划有较大的延迟。

神州优车表示,截至公告披露日,公司审计工作仍在推进中。公司正在积极提 供审计所需的相关资料,全力做好配合支持工作,力争尽快完成公司2019年审计和年报编制工作。公司预计将于2020年7月31日前披露2019年年度报告。

受瑞幸咖啡事件影响,瑞幸咖啡董事长陆正耀及相关神州系上市公司此前曾多次被问询。

4月10日,神州优车在回复问询函中表示,公司认购的优车产业基金并未投资瑞幸咖啡。公司与瑞幸咖啡为独立经营的两家公司。业务层面,该事件对公司及控股子公司经营活动无直接影响,各项业务正常开展中。

6月10日神州优车曾发布公告称,股东陆正耀所持2.7亿股股份被北京市第一中级人民法院司法冻结,占公司总股本10.05%。包括本次冻结股份在内,如果全部被冻结股份被行权可能导致公司控股股东或者实际控制人发生变化。

6月10日,神州租车公告,陆正耀为将更多时间投入在神州优车的履职工作及其他业务之中,已辞任公司董事会主席及非执行董事的职务。

查看网友评论   返回完整版观看

返回上一页  首页 | cnbeta报时: 00:41:15

文字版  标准版  电脑端

© 2003-2026