耶鲁大学科学家领导的一项新研究解开了一个长期以来的谜团,即尽管许多应激激素实际上抑制了免疫系统,但急性应激似乎会放大炎症性疾病。该研究揭示了一种特殊的免疫细胞在机体面临系统性压力时由脂肪细胞释放。
几十年来,应激和炎症性疾病之间的联系一直很明确,许多慢性疾病显然是由急性应激期引发成发作的。然而,在这一明确观察的基础上,一直存在着一个无法解释的悖论;面对压力时,身体释放的激素,如皮质醇和肾上腺素,具有明显的免疫抑制作用,但压力似乎仍会刺激炎症。
“在临床上,我们都见过让炎症性疾病恶化的超级应激事件,这对我们来说从来没有意义。”该研究的相应作者Andrew Wang解释道。
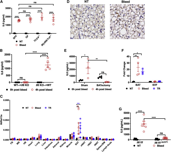
新的研究源于一项全新的实验室观察。从小鼠身上采集血液样本是一个固有的压力过程,研究人员注意到这与白细胞介素-6(IL-6)水平的增加有关。IL-6水平的增加此前一直与自身免疫病症和急性应激有关,但它究竟是如何释放的还没有研究。

被其中一位作者形容为 “完全出乎意料”的新研究结果显示,IL-6是由棕色脂肪细胞在面对急性压力时分泌的。当我们面对压力时,正是这种免疫机制放大了炎症。而当阻断小鼠大脑和棕色脂肪细胞之间的信号传递时,动物在面对压力情境时不再出现炎症反应。
但有一个问题仍然没有得到解答--是什么进化功能解释了为什么压力会引发如此破坏性的免疫系统机制?研究人员发现IL-6在介导低血糖症方面发挥着基本作用。从本质上讲,这有助于让身体为葡萄糖产量的增加做好准备,而葡萄糖是我们“战斗或逃跑 ”反应所必需的燃料。该研究解释说,从进化的角度来看,“这种适应是以提高对后续炎症挑战的死亡率为代价的”。
因此,这些发现提供了令人信服的新型研究途径,不仅适用于一些自身免疫性疾病,也适用于许多心理健康疾病。当IL-6在小鼠体内被阻断时,动物的躁动迹象明显减少,这表明免疫机制可能在焦虑和抑郁症中发挥作用。
IL-6抑制药物已经存在,并已被用于治疗类风湿性关节炎等自身免疫性疾病。Tocilizumab是FDA批准的第一个IL-6抑制剂,已经在作为抗抑郁治疗进行试验。
新研究发表在《细胞》杂志上。
