返回上一页  首页 | cnbeta报时: 13:34:32
虚拟运营商的服务质量问题谁来管?
发布日期:2020-06-16 09:04:43  稿源:C114通信网

工业和信息化部公布的电信服务质量的通告显示,苏州蜗牛数字科技股份有限公司(以下简称苏州蜗牛)已经连续两个季度霸占虚拟运营商用户投诉排行榜的第一名位置。工业和信息化部并未公布用户具体的投诉数量,也不管这个排位的实际意义有多大,包括苏州蜗牛在内的虚拟运营商的服务质量问题已经非常值得关注。

一、虚拟运营商的发展速度超出预期

今年年初,工业和信息化部信息通信管理局相关负责人介绍称,经过六年多的发展,截至2019年年底,我国移动转售业务用户达到1.2亿户。数据显示,2019年前11个月,我国虚拟运营商用户数累计净增长了1287万户,增速超过200%,而同期三大基础电信运营商的移动电话用户数增长3486万户。这两个数字对比足以说明虚拟运营商用户发展的惊人速度。

实际上,虚拟运营商除了在用户发展方面表现出的惊人业绩之外,在盈利能力也出现了飙升。来自工业和信息化部的数据显示,截至2019年11月,我国40多家虚拟运营商中,有26家实现了当年盈利,而2016年实现累计盈利的企业仅有5家。

虚拟运营商发展能力的不断提升有利于为广大用户提供更优质、更优惠的服务,对于繁荣和活跃通信市场当然有非常大的帮助。应该说,这是非常值得肯定的地方,也在一定程度上说明我国的移动转售业务是成功的。

二、虚拟号码的服务质量问题逐渐凸显

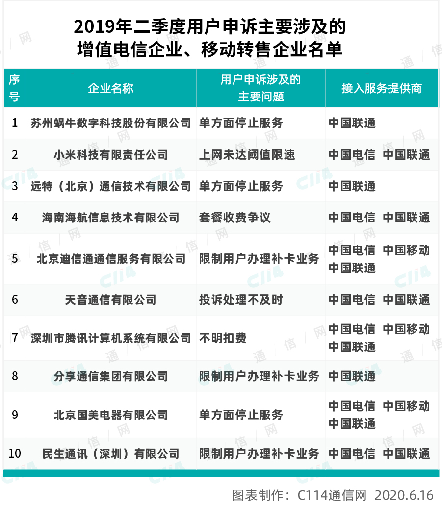
虚拟运营商在用户发展速度惊人和盈利能力飙升的同时,其用户服务质量问题也在不断凸显。工业和信息化部公布的信息已经显示,用户投诉靠前的几家虚拟运营商出现了逐渐固定的趋势。

如果把工业和信息化部公布的用户投诉数据时间线拉长,大家就会发现苏州蜗牛已经霸占用户投诉排行榜第一位置很久了,包括远特通信、分享通信、小米科技、迪信通等企业也持续稳坐投诉排名前十位置。

这些企业的用户投诉排名靠前很大程度是因为其发展用户较多、存量用户规模较大等原因导致的。用户规模大是好事,但是投诉用户规模大当然不是什么好事。虽然存量用户投诉率是较为客观的评价企业服务质量的标准,但是投诉用户基数大自然不是好事。

三、接入服务提供商有必要加强转售管理

工业和信息化部作为监管部门对虚拟运营商的服务质量有直接的管理责任。工业和信息化部2019年两次约谈了虚拟运营商相关企业,其中针对部分移动转售企业垃圾信息严重扰民问题,集体约谈了小米科技、迪信通等18家公司。实际上,除了工业和信息化部的直接管理责任外,我们认为接入服务提供商对虚拟运营商也存在管理责任。

工业和信息化部在公布虚拟运营商用户投诉排名的时候,也同步公布了相应的接入服务提供商名单。我们认为这非常适合国情,因为对于广大人民群众来说,只知道中国移动、中国联通和中国电信,也仅知道自己用的是三大基础电信运营商的网络。

从某种程度上讲,用户只认三大基础电信运营商,根本不知道什么虚拟运营商,即便少数有所了解的,也会认为虚拟运营商仅仅是三大基础电信运营商的销售帮手。这在无形之中也加大了三大基础电信运营商的管理责任。

虽然虚拟运营商提供的服务质量不好首要责任当然在其自身,但是在本文的上述三个表格中,中国联通出现的频次最高,其次是中国电信,最后是中国移动,这能不能说明一些问题呢?我们认为据此可以推断某些基础电信运营商对虚拟运营商的管理存在较多不到位的地方。

虽然三大基础电信运营商可以用进行业务转售,但是管理责任不应该全部转移。工业和信息化部除了督促虚拟运营商持续做好骚扰电话、垃圾短信整治以及用户实名登记、收费管理等工作之外,还应该鼓励三大基础电信运营商加大对转售业务的管理力度,至少应明确其不能放松或者放弃对转售业务的管理。

C114讯(特约作者 牛超然)

查看网友评论   返回完整版观看

返回上一页  首页 | cnbeta报时: 13:34:32

文字版  标准版  电脑端

© 2003-2026