返回上一页  首页 | cnbeta报时: 15:11:35
器官移植有新突破!科学家成功将脾脏转变为“肝脏”器官
发布日期:2020-06-15 10:56:42  稿源:快科技

近日,据外媒报道,由中国南京大学等多个研究结构组成的研究团队发表在《Science Advances》上的一项新研究表明,开发了一种可以诱使小鼠脾脏转化为具有部分肝脏功能的方法,这将为器官移植带来新的替代方法

F1.large.jpg

肝脏作为人体五脏之一,是脊椎动物身体内以代谢功能为主的一个器官。但近年来肝脏疾病直线上升,许多患者不得不进行肝脏移植。但由于供体较少,一直处于供不应求的状态。因此,科学家希望一直在寻找一种合适的替代肝脏的方法。

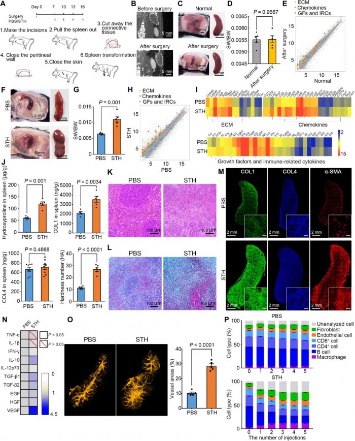
脾脏在产生和清除血液中的杂质方面拥有重要作用,因此被认为是免疫系统的一部分。但是由于功能有限,当人体的脾脏被切除后并不会产生重大影响。因此,研究人员希望通过小鼠试验,以改变其脾脏功能,使其具有肝脏的功能。

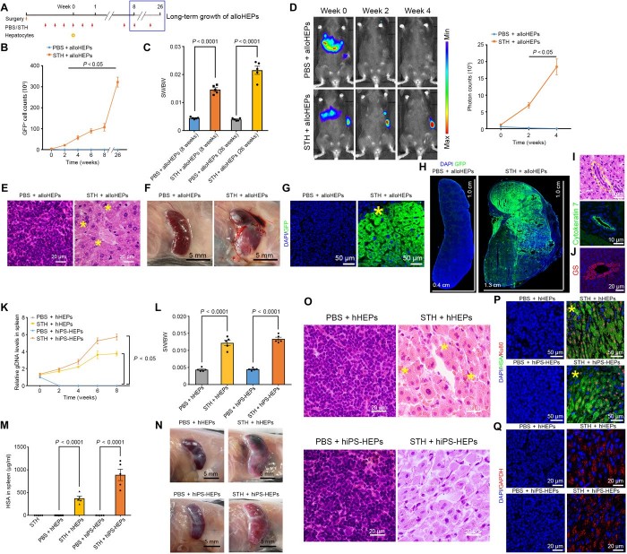
研究中,研究人员首先通过外科手术将每只小鼠的脾脏移动到其皮肤下面的位置以便更容易进行操作,随后给脾脏注射一种生物制剂来驱动器官变大变硬,并使其成为支持新细胞生长的平台。

一旦这种结构在小鼠体内成功完成,研究人员就将肝脏细胞移植到新产生的结构上,这些肝脏细胞来自不同小鼠和人类。

随后,研究人员让这些细胞在小鼠体内生长8周时间,通过检测后研究者表示,此前所有的脾脏都转变成了肝脏样器官。研究者切除了每只小鼠体内90%的肝脏组织来观察其后期的表现,结果发现,所有携带脾脏样器官的小鼠存活了48小时,而肝脏减少且脾脏未转化的实验小鼠均发生了死亡

研究人员表示,在这项技术应用于人类临床试验前研究人员还需要进行更多的研究。但该研究结果或能帮助他们后期开发一种有望成功进行器官移植的新型疗法。

F3.large.jpg

查看网友评论   返回完整版观看

返回上一页  首页 | cnbeta报时: 15:11:35

文字版  标准版  电脑端

© 2003-2026