返回上一页  首页 | cnbeta报时: 04:53:21
科学家利用被超市拒收的鸡蛋制造出使果蔬长时间保鲜的涂层
发布日期:2020-06-05 12:06:22  稿源:Win10s.COM

据外媒New Atlas报道,每年有数以百万计的鸡蛋无法在超市里上架销售,而大量的水果和蔬菜在食用前就变质了。科学家们现在正在解决这两个问题,利用被拒收的鸡蛋制造出一种能使农产品更长时间保持新鲜的涂层。

}W_GW6EKN3@GKI~W6$U1]0M.png

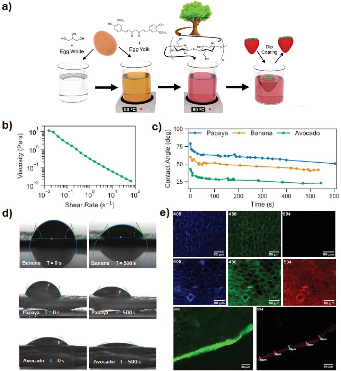
这种微米级的、廉价的、可食用的涂层由莱斯大学的本科生Seohui (Sylvia Jung)和Yufei (Nancy)Cui开发。他们正在材料科学家Pulickel Ajayan教授的实验室里工作。大约70%的涂层由蛋清和蛋黄组成的生物聚合物组成。其余部分由从木材中提取的纳米级纤维素纤维、姜黄香料中的姜黄素和少量的甘油组成--纤维素形成一层屏障,防止水分从农产品中蒸发,姜黄素具有抗菌作用,而甘油则赋予涂层一定的弹性。

0OE_BTDN2H)XVPW%29[TB{D.png

在草莓、牛油果、香蕉和其他水果被浸泡在液体中后,研究人员发现它们比未浸泡过的样品抗腐烂的时间长得多。更具体地说,它们的成熟速度较慢,并能抵抗细菌的渗透,在较长的时间内保持坚硬。

adma201908291-fig-0001-m.jpg

此外,当对这种材料的独立薄膜进行测试时,证明它们具有高度的柔韧性,抗裂性,并表现出与合成食品包装膜相似的韧性。而且,尽管这种涂层是无毒的。科学家们现在正在研究用植物性蛋白质来代替鸡蛋的成分,以适合素食者或鸡蛋过敏者。

科学家最近在《先进材料》杂志上发表了一篇关于这项研究的论文。

查看网友评论   返回完整版观看

返回上一页  首页 | cnbeta报时: 04:53:21

文字版  标准版  电脑端

© 2003-2026