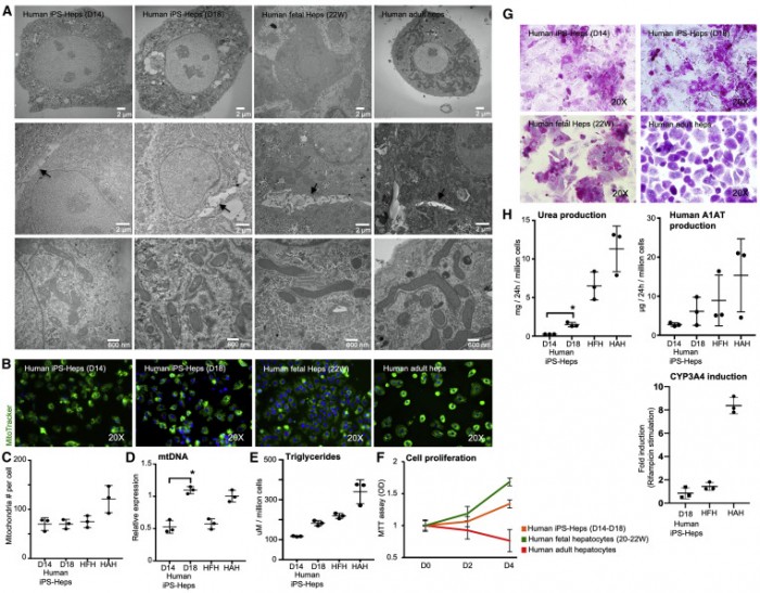
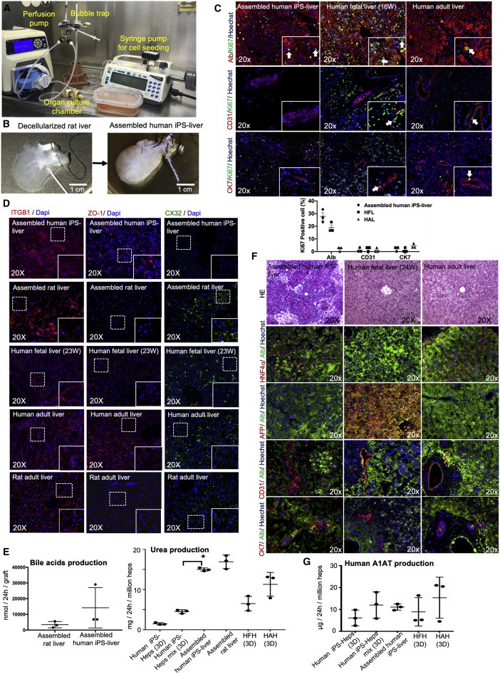
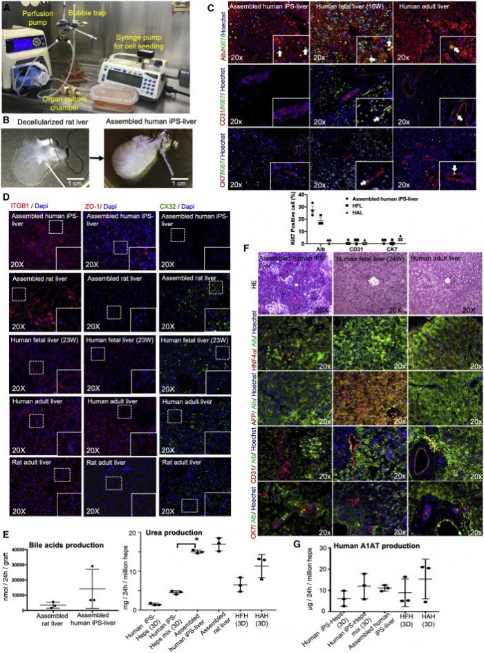
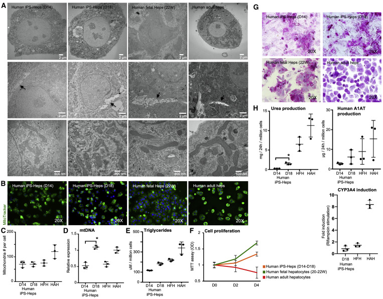
研究人员利用从人类身上提取的干细胞,在实验室中培育出微型人肝,然后成功地将其移植到活体大鼠体内。这项研究最近发表在《细胞报告》上,研究人员详细介绍了这项实验及其结果。报告称,微型人类肝脏的外观和行为类似于自然发育的肝脏,包括分泌尿素和胆汁酸的能力。

肝病影响着许多人,在最坏的情况下,一些患者需要肝脏移植才能存活。这时,这些移植物来自于捐赠者,这意味着受者必须在余生中服用抗排斥药物。这并不理想,医学科学早就梦想着有一天能在实验室里培育出病人自己的器官,然后移植到他们的身体里。
研究人员指出,这些可移植的器官将“显著地”影响肝病的治疗方式。利用iPSC干细胞(从皮肤细胞中获得的干细胞),科学家们能够创造出微型肝脏,然后将其移植到大鼠体内。根据研究报告,这些肝脏在大鼠体内移植的四天时间里, 仍能保持功能。
研究显示,这些微型肝脏的生长只用了不到一个月的时间,唯一的问题是移植肝脏周围的血流问题。然而,这些肝脏仍然有效,因为在大鼠血清中发现的人类肝脏蛋白证明了这一点。然而,在为人类培育出可移植的器官之前,还需要进行大量的研究。