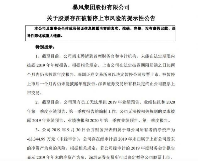
6月5日,暴风集团对外发布公告称,截至目前,公司尚未聘请到首席财务官和审计机构,未能在法定期限内披露2019年年度报告。根据相关规定,上市公司在法定披露期限届满之日起两个月内仍未披露年度报告,深交所可以决定暂停公司股票上市。
公告称,截至目前,公司现有员工无法承担 2019 年业绩预告、业绩快报和 2020 年第一季度业绩预告、第一季度报告的编制工作,公司无法按相关规则的要求披露 2019 年业绩预告、业绩快报和 2020 年第一季度业绩预告、第一季度报告。
2020 年 2 月 10 日,公司与北京风行在线技术有限公司签署合作协议及附件,合同履行期间,存在法律、法规、政策、技术、市场等方面不确定性或风险,同时还可能面临突发意外事件以及其他不可抗力因素影响所带来的风险等。 公司员工持续大量流失,目前仅剩 10 余人,同时存在拖欠部分员工工资的情形。
暴风集团还表示,公司正被中国证监会立案调查,不符合发行股份购买资产的条件。2019 年 9 月 16 日,深圳证券交易所对公司及冯鑫先生给予公开谴责的处分。根据相关规定,最近十二个月内受到证券交易所的公开谴责,不得发行证券。由于上述情形的存在,公司不符合《上市公司重大资产重组管理办法》第十三条关于实施 重大资产重组的规定。
