返回上一页  首页 | cnbeta报时: 06:42:15
新研究表明饮食和肠道细菌从根本上影响抗癌药物的毒性
发布日期:2020-06-04 10:22:18  稿源:Win10s.COM

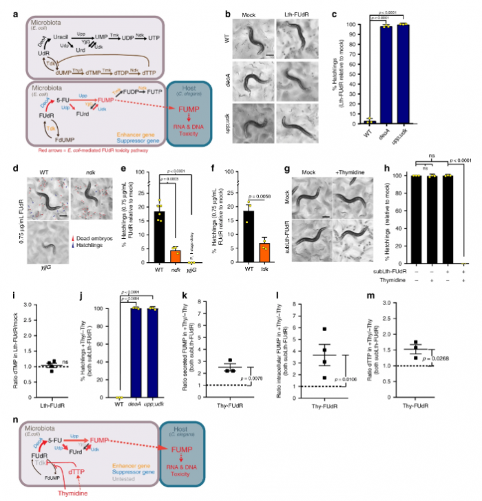
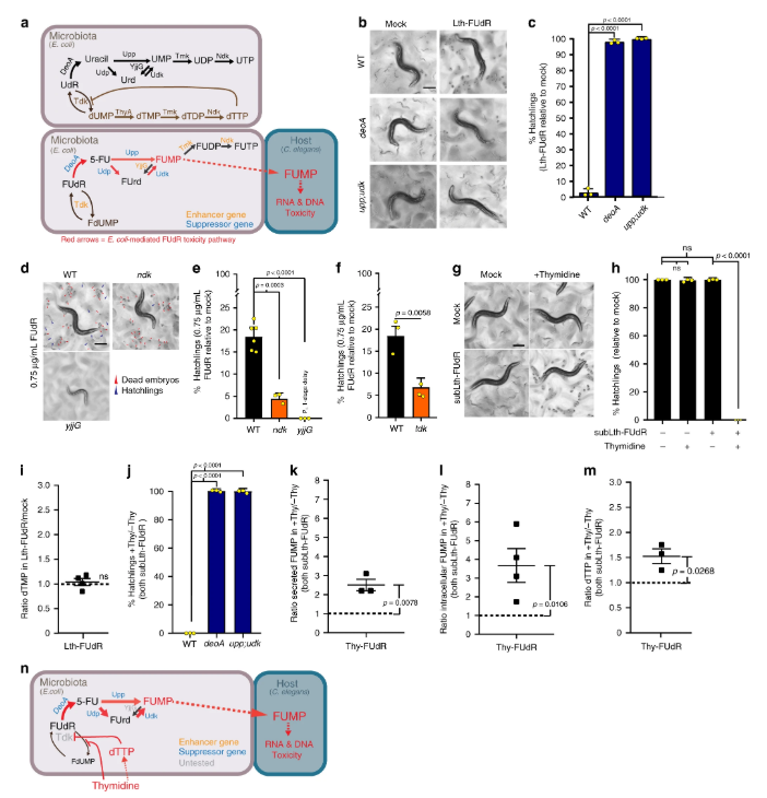
由美国弗吉尼亚大学研究人员领导的一项令人难以置信的重点研究表明,饮食和肠道细菌对化疗药物的疗效和毒性有深远的影响。该研究以一条蛔虫作为简化的微生物群模型,显示出仅仅是一种类型的细菌如何能成倍地增加药物的毒性,研究人员得出结论:药物、饮食和细菌在人类中的相互作用的复杂性是“天文数字”。

WLE@)TJA@_3DTLDH4`9F_BO.png

去年发表在《微生物学前沿》杂志上的一篇评论文章有效地总结了目前支持一种假说的证据,认为肠道微生物群在决定癌症化疗的疗效中起着基础性作用。最近的研究表明,某种药物的药理作用如何直接受到肠道内细菌的影响,介导药物的毒性和疗效。

尽管已经有大量的观察结果表明,肠道微生物群和各种疾病患者的治疗结果之间存在着大量的联系,但这项新的研究旨在研究其潜在的分子过程。

为此,研究人员使用了一个蛔虫模型来模拟饮食、细菌、药物和宿主之间简单而又特殊的四向互动。令人难以置信的是,研究发现,饮食的改变可以直接改变微生物的新陈代谢,从而使药物对宿主的毒性增加100倍。

“我们第一次观察到,改变微生物或在饮食中添加一种氨基酸可以将无害的药物剂量转化为剧毒的药物,我们简直不敢相信自己的眼睛,”新研究的作者Eyleen O'Rourke解释道。“理解,与分子分辨率,这是怎么回事,需要通过数百个微生物和宿主基因的筛查。答案是一个惊人的复杂网络,饮食、微生物、药物和宿主之间的相互作用。”

这项研究的最大收获是揭示了这些药物与宿主-微生物组的关系是多么的复杂,以及研究人员对这些相互作用的编目是多么的具有挑战性。人类的微生物群是1500多种不同细菌的家园。每种微生物对饮食成分和药物的代谢方式不同,每个人都有自己独特的微生物群。

研究人员在研究中得出结论,“药物-微生物-宿主协同代谢在体内的复杂性是天文数字。” 这项单一而有力的工作只是记录了一个重点的四向互动。这项研究强调了这一整体效应是多么的强大,它确实提供了一些线索,说明为什么有些人对化疗的反应比其他人更好。然而,开发出利用微生物群的治疗潜力的方法将是一个挑战,至少可以说是具有挑战性的。

“通过调节生活在我们肠道中的微生物,开发出能够改善治疗效果的药物的潜力是巨大的,”O'Rourke说。“然而,我们在这项研究中发现的饮食、微生物、疗法和宿主之间的相互作用的复杂性是令人惊讶的。我们将需要大量的基础研究,包括复杂的计算机建模,以揭示如何充分挖掘我们的微生物的治疗潜力。”

这项新研究发表在《自然-通讯》杂志上。

查看网友评论   返回完整版观看

返回上一页  首页 | cnbeta报时: 06:42:15

文字版  标准版  电脑端

© 2003-2026