如果说前几年国内汽车市场最火热的是车机互联,那么近两年最受关注的无疑就是自动驾驶领域了。 据外媒报道,宾利近期在英国申请了一项设计专利,在全新构建的汽车座舱内部,应用一款能够“横向折叠”的方向盘。这款方向盘将适用于自动驾驶汽车,将来会在L5级无人驾驶车辆中应用,成为一款常见且合法的配置。
根据规划,宾利预计在2025年生产首款电动汽车,也可能是一辆自动驾驶电动汽车。宾利表示,此种设计可以实现在某些时候才需要方向盘,从而留出宝贵的车内空间。
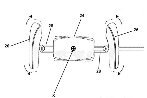
据专利介绍,该方向盘系统会从驾驶员侧车门上一个豆荚状的口袋中展开,而且具有可伸缩的方向盘握把,配备相当于油门和刹车的触发功能。
据了解,当车辆处于自动驾驶模式时,通过该设计则可最大限度地利用车内空间。比如,座椅(包括驾驶员座椅)能够360度旋转,车内乘客就能面对面自由交流。
虽然宾利的方向盘是为了“自动驾驶”模式而设计,但是当自动驾驶模式不可行或者驾驶员不想要该模式时,也需要必要的手动控制功能。
由于这款伸缩方向盘已经不具备传统方向盘所必须的转向柱,因此可以理解为其实际为模拟方向盘。
宾利所递交的专利文件介绍,这款方向盘系统包括多个输入传感器,在手动驾驶模式下,能够向电子控制单元(ECU)发送信号。从而控制车辆转向执行系统。当乘客下车时,该方向盘也会收缩进“口袋”。


