由哈佛大学科学家领导的一项新研究提供了更多令人信服的证据,证明肌萎缩侧索硬化(ALS,或渐冻症)的发展与肠道微生物群之间的联系。在发现基因相同的小鼠显示出由其特定的肠道细菌群落决定的不同健康结果后,研究人员将这一发现描述为 "非凡的"。

一种名为C9orf72的基因中的突变比任何其他遗传变异体都更多地导致了ALS的家族性病例。ALS通常被认为是由遗传和环境因素的相对平衡引起的,虽然研究人员已经在一些特定的遗传变异体,可以与该病相关联的遗传变异体上找到了归宿,但仍不知道有哪些特定的环境因素起着作用。
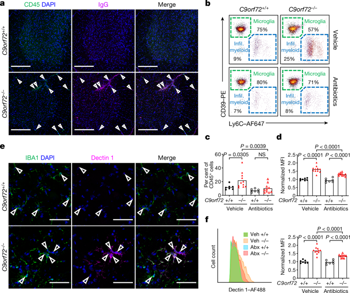
这项新研究源于最初的一项意外观察。用设计为ALS模型的C9orf72基因突变培育的小鼠在两个不同的位置上显示出明显不同的健康影响。“许多我们在哈佛设施小鼠中一致和反复观察到的炎症特征在Broad设施小鼠中并不存在,”新研究的主要作者Aaron Burberry解释道。“更令人震惊的是,Broad设施小鼠能活到老。这些观察结果激发了我们的努力,希望了解这两种不同的环境可能是什么原因导致了这些不同的结果。”
在调查了一些潜在的变量可以解释这些实质性的不同健康结果后,研究人员集中在动物的微生物菌群的差异作为可能的主要因素。DNA测序确实证实了两队列小鼠之间的一些微生物差异,尽管实验室条件相似。
“在这一点上,我们向更广泛的科学界伸出了援手,因为许多不同的小组研究了相同的遗传小鼠模型,观察到了不同的结果,”Burberry说。“我们从不同的实验室收集了微生物组样本,并对其进行了测序。在相隔数百英里的机构中,非常相似的肠道微生物与这些小鼠的疾病程度相关。”
最后研究人员在哈佛大学的实验中,改变了ALS原始小鼠的微生物群,看看这是否会改变动物体内正常的炎症反应。抗生素破坏了ALS小鼠肠道中的微生物群,成功地降低了炎症反应。将带有ALS基因突变的健康小鼠的粪便移植到不健康的小鼠身上,也产生了免疫力的改善和寿命的延长。
去年一项由魏茨曼科学研究所的科学家们领导的一项研究称,几个特定的肠道细菌物种似乎在ALS症状的发病中发挥作用。该研究工作与不同的ALS小鼠模型,重点是在SOD1基因,与家族性ALS相关的另一种遗传变异的突变。
这项新研究考察了不同的遗传动物模型,并确定了不同的肠道细菌种类。研究机构的基本假设表明,不是说肠道细菌是ALS的唯一原因,而是在触发疾病发展的遗传倾向中,它与遗传倾向一起发挥作用。
“我们的研究集中在ALS患者中最常见的突变基因上,”新研究的主要作者、哈佛大学干细胞和再生生物学教授Kevin Eggan说。“我们有一个显著的发现,那就是相同的小鼠模型--具有相同的遗传学特性--在我们不同的实验室设施中的健康结果大不相同。我们将不同的结果追溯到这些小鼠中不同的肠道微生物群落,现在我们对为什么一些携带这种突变的个体会发展成ALS,而其他的个体不会发展成ALS的原因有了一个耐人寻味的假设。”
这项新研究发表在《自然》杂志上。