全时——“最像 7-11 的本土便利店”,迎来了不怎么漂亮的终局。5 月 11 日上午,全时便利店发布告知函,称将关闭北京区域所有门店。原本的 300 多家北京全时门店在 5 月 20 日之后将全部关店,闭店前大部分商品以 6-7 折出售。
出品 《风眼》深度报道组 凤凰网科技 凤凰新闻客户端
作者 郑媛 薛星星 编辑 于浩
凤凰网科技 获悉,上周,全时北京区域经理们被召集起来召开视频会议。会上,他们被告知了 5 月 20 号闭店的消息。“太突然了”,全时北京一位区域经理说,4月底,他还在朋友圈转发“全时造物节”的活动。
昨日下午,有消息称,全时便利店已通知几大供应商暂停供货,对于此前合作还未到货款结算期的供应商,全时尚未结算货款。随着声明的发出,曾是北京数量最多的全时便利店,用一纸告知函,宣告了在主战场的全面败退。
疫情影响?资金链断裂?
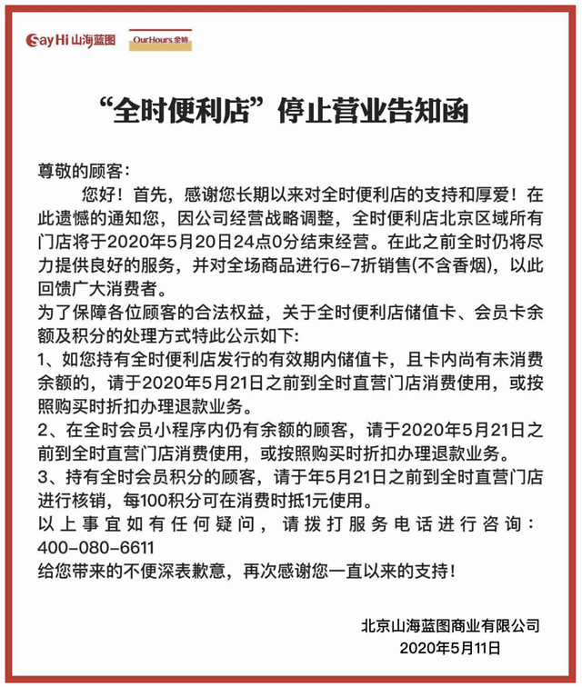
5 月 11 日上午,全时便利店发出公告称,北京区域所有门店将于 2020 年 5 月 20 日 24 点 0 分经营进行调整。公告同时告知,持有有效期内储值卡的客户可在 2020 年 5 月 21 日之前到全时直营门店消费使用,或按照购买时折扣办理退款业务。

此次关店是继在天津大规模关店后的又一次集体撤出,一家北京门店的工作人员向媒体透露:“由于母公司资金链断裂,京津区域内所有全时门店将全部撤店。”但是,在发布数小时后,这条“公告”又被删除了。
就在上个月, 全时便利店还向媒体透露,旗下的全国 500 多家门店数量还会“稳步上升”,并明确将在 2020 年四季度尝试前置仓新业务模式,发力线上电商业务、围绕“人货场”深耕后台供应链等。
保守扩张、进军线上的策略,不到一个月时间就极速刹车,不禁惹人怀疑是否是因为资金链出现严重问题。2019 年 2 月,全时因为母公司复华控股的 P2P 暴雷而陷入资金链断裂的闭店潮,不少门店陷入缺货、闭店危机。一年后的重整旗鼓,一纸“停业告知函”却宣告了全面败退。
无独有偶,在 2018 年宣布停业的邻家便利店也曾发函宣告停业,停业原因是公司资金发声问题,公司账户内无可支配资金。
针对资金链断裂的猜测,5 月 11 日中午全时相关负责人回应《新京报》称,“不是资金链断裂,而是因为疫情影响严重,进行了战略调整,便利店这块业务先收缩,停业之后会有其他合作。”
今年 1 季度,中国连锁经营协会曾专门就疫情对便利店的影响做了一番调查。得出的结论是,影响确实存在,但并没有旅游、餐饮等行业那么大。
“便利店和超市一样,提供了生活物资类的快速消费品”,中国连锁经营协会副秘书长王洪涛说,消费者对这类物资的需求始终存在,因此影响较小。但对于那些开设在写字楼、旅游景点的便利店来说,由于无法复工,影响会更加严重。
从转机到危机
作为北京、天津、成都地区全时便利店的收购方,山海蓝图原本是全时低谷时的转机。
全时便利店创立于 2011 年,曾是为复华控股旗下公司,复华控股成立于 2013 年,业务涵盖地产、金融、投资、文化、旅游、健康、酒店、商业等领域。
从 2011 年开始,聚焦于北京市场的全时便利店,几年内快速实现了跑马圈地。之后,全时以北京为根据点开始在全国进行扩张。2015 年,全时喊出“百城百万”计划,到 2018 年 7 月,全时全国门店总数接近 800 家,其中超过 400 家位于北京。
但由于2018 年 8 月,复华旗下的 P2P 产品海象理财“暴雷”,复华控股资金链紧绷,进而引发了全时的经营危机,一些业内原本有意接手全时门店的企业,则因为其背后错综复杂的金融资本“知难而退”,据称全时可能与复华存在交叉担保的情况。
据《北京商报》此前报道,2019 年 11 月山海蓝图则斥资近 3 亿元人民币,收购了原北京全时联盟便利店有限公司旗下的“全时”品牌及北京、成都、天津、廊坊四个城市约 500 家便利店门店。
另有一种说法是,复华董事长王新以个人名义向山海蓝图借款 3 亿元,抵押了全时在北京、天津、成都三地的门店,由于王新到期无法还钱,2019 年 2 月全时旗下部分门店归山海蓝图所有。
天眼查信息显示,“山海蓝图”于 2018 年末注册成立,股东均为厦门银鹭集团的创始股东,后又创立山图酒业,主营法国原瓶进口的葡萄酒。其实际控股人蔡学彦是银鹭食品的创始人,在雀巢收购银鹭后,蔡学彦曾成功套现离场。
据悉,山海蓝图曾对全时的人员架构做出调整,新组建了在零售、快消及供应链领域有多年经验的团队。另一边,全时华东、重庆 90 余家店铺也被罗森中国接手,并进行改造以换成罗森门店,不再保留全时元素。
去年 11 月份,北京全时接连开出新店,颇有卷土重来的态势。山海蓝图负责人也满怀信心地向媒体表示,“不排除向其他区域拓展”,“做快消品品牌的企业都有终端情节,比如说统一与 7-11、康师傅与全家。”
“山海蓝图”对便利店有不少布局,2018 年,蔡学彦投资 400 万元拿到了厦门见福便利店 3.2%的股权;2019 年,蔡学彦还投资 500 万元成立了河北嘉山康图便利店有限公司,占股 50%。
但是,“山海蓝图”似乎并没有完全的掌控力。一方面,即便剥离了债务,便利店的重资产运作方式依然颇具风险。全时从成立之初便强调自己的“快餐、饮品、便利、金融、服务”五位一体的超重资产运营模式,需要大规模的投资。
另一方面,在竞争者环伺的华北市场上,从传统食品品牌起家的山海蓝图缺乏渠道运营的策略。前京东新通路战略负责人孟奇认为,在供应链、门店管理成熟的情况下,有互联网背景的企业在线下零售的机会会更大。
当时也有业内人士对媒体表示,“不排除是蔡学彦借多方收购,整合便利店业态集群的先行动作。从蔡学彦本人的投资及操盘经验来看,他未必擅长亲自运作便利店。”
疫情似乎并不是唯一的解释。一位接近山海蓝图的人士对凤凰网科技表示,“归根结底,是山海蓝图没有运作便利店的经验”。
巨头折戟,长线可期?
虽然由于重资产、高成本被诟病,但便利店仍是一个被市场看好的生意。在线下实体零售整体环境增速放缓的背景下,便利店是其中唯一仍保持正向增长的行业。
2019 年,毕马威中国和中国连锁经营协会联合发布的《2019 中国便利店发展报告》显示,2018 年便利店行业增速达到 19%,市场规模超过 20000 亿人民币。与之对应,大型超市及百货销售额增速已连续 4 年下滑,2017 年增速甚至为负。

有分析人士指出,在线上流量几近殆尽的当下,便利店作为整个零售体系中最接近终端顾客的实体业态,被资本及互联网企业寄予了更多的想象力。
2017 年至 2018 年,便利店成为资本竞相追逐的风口。根据前瞻产业研究院的数据,这两年的投资数量近 250 件,融资金额近 300 亿元。
电商巨头们争先恐后地冲进便利店的赛道。2017 年,刘强东打出未来 5 年,开设超过一百万家京东便利店的口号,其中一半开设在农村;阿里巴巴几乎在同期宣布,在当年度打造 1 万家天猫小店;苏宁同样在次年,宣布当年将在全国铺设超过 1500 家自营苏宁小店。
资本狂热背后,行业初期蒙眼狂奔的几家连锁品牌接连因资金问题倒下。
2018 年,由前 7-Eleven 高管创立的邻家便利店率先倒下。由于其背后出资方 P2P 平台善林金融暴雷,邻家在北京超过 168 家门店陆续关闭。根据当时一位供应商提供的文件显示,其欠款供应商超 90 家,欠款金额合计超 5800 万元。全时母公司同样在当年深陷 P2P 困局,挣扎近一年后惨淡卖身。
“直营类型的便利店是一个重资产的行业,虽然变现能力差,但重资产一向受传统的银行等传统金融机构青睐,所以很容易被金融投机者利用上。”前京东新通路战略负责人孟奇分析说。
2019 年,便利店不复前两年的盛况。当年度融资数量骤降至 37 件,融资金额相比前一年腰斩一半。即便是京东、阿里打造的加盟制小店,此后的发展依然称不上是顺利。
“便利店是一个长线布局的生意”,中国连锁经营协会副秘书长王洪涛说,“ (经营者) 需要投入的不仅仅是资金,还需要有耐心和精细化”。
(实习生舒怡然对此文亦有贡献)