返回上一页  首页 | cnbeta报时: 08:51:01
多国科学家出手 危害六大洲的小菜蛾群体基因组学研究成果发布
发布日期:2020-05-11 13:56:34  稿源:华大科技

萝卜白菜,各有所爱。但有这么个货,毫不讲究,不光爱萝卜白菜,十字花科的其他蔬菜,如油菜、花椰菜、甘蓝、芥菜等,也是它们重点采食的对象。这货就是小菜蛾!小菜蛾是全球公认的十字花科植物杀手,除了南极洲没有分布记录以外,足迹遍布全球,是分布最广泛的世界性害虫。

它们繁殖能力极强,抗药水平也很高,使得防治工作非常困难, 每年引发的作物减产损失及防治费用高达 40-50 亿美元。

此前,基于十字花科植物和小菜蛾寄生性天敌的分布情况,全球各国学者分别提出了小菜蛾起源于地中海沿岸、南非和中国的假说。

2020 年 5 月 8 日,Nature Communications 杂志刊发了由福建农林大学闽台作物有害生物生态防控国家重点实验室、华大、英属哥伦比亚大学、墨尔本大学、天津大学、阿德莱德大学、布鲁克大学、查尔斯特大学、大英博物馆等来自多个国家的科研机构和单位参与完成的小菜蛾群体研究成果。研究团队于 2012~2014 年,从全球六大洲 55 个国家和地区的 114 个采样点,每个采样点采集大约 5 个小菜蛾样本,采用全基因组测序技术及群体分析技术,结合谱系地理学研究方法,分析得出结论:小菜蛾的起源地为南美洲,改写了学界先前对小菜蛾起源地和演化历史的认识,结束了与小菜蛾起源相关问题的争议。

研究团队采用短读长测序技术对取样的小菜蛾个体进行全基因组测序。全球 532 只小菜蛾单个个体实际有效测序深度分布在 5.3~17.41X 之间,一共检测到 40,107,925 SNPs 和 22,736,441 indels。分析发现,小菜蛾的基因组变异呈现全球模式,个体 SNP 具有地区多样性,共有 SNP 比例低,这些特征都反应了小菜蛾基因组的高水平多态性,是小菜蛾能成功实现全球扩张并适应全球不同地区环境的重要因素。

图 1 全球采样点和全球 532 个小菜蛾全基因组变异情况

a. 采集点包含除南极洲外的全球六个大洲共 114 个采样点,每个采样点大约 5 个个体;b. 全球小菜蛾的基因组变异情况:圈从外到内分别是 SNP、核苷酸多态性,Indels;c. 不同洲的杂合 SNP/ 纯合 SNP 差异。

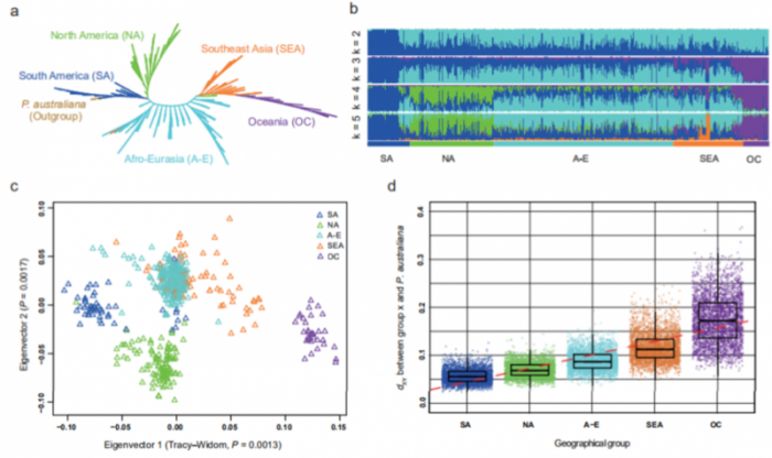
通过全基因组 SNP 构建群体进化树发现 SA group 小菜蛾与外群澳大利亚小菜蛾距离最近,这与采用线粒体基因组、采用 COI 基因构建进化树的结果一致,揭示了小菜蛾的起源地是南美洲。

图 2 小菜蛾的起源和全球分布

a. 基于核基因组 SNP 的进化树,以澳大利亚小菜蛾作为外群;b. 小菜蛾群体遗传结构;c. PCA;d. dXY 分析显示了不同组小菜蛾与澳大利亚小菜蛾的遗传差异性,反应了小菜蛾全球扩张的过程。

研究团队采用 SMC++ 算法分析了小菜蛾历史群体大小和分化时间,发现小菜蛾经历了三次主要的分化和扩张。

图 3 小菜蛾在全球的起源和扩张路径

a. 群体历史演化说明了小菜蛾群体大小和分化时间;b. 该项研究预测的小菜蛾群体全球迁移扩张的路线图,红色箭头表示小菜蛾从南美洲向其他大洲的扩散事件。

至此,研究团队通过小菜蛾群体基因组学研究,不仅解决了围绕小菜蛾起源问题的争议,确定了小菜蛾起源地,为寻找有效的生物防控天敌指明了方向,还同时分析了小菜蛾对环境和农药产生适应性的遗传基础,为小菜蛾抗药性的产生、进化和治理提供了重要的科学依据。

查看网友评论   返回完整版观看

返回上一页  首页 | cnbeta报时: 08:51:01

文字版  标准版  电脑端

© 2003-2026