返回上一页  首页 | cnbeta报时: 08:51:19
实验性基因治疗或可在无需运动及节食的情况下预防肥胖 并建立肌肉
发布日期:2020-05-11 10:58:36  稿源:Win10s.COM

据外媒New Atlas报道,由华盛顿大学(圣路易斯)医学院的科学家领导的一项令人信服的新研究发现,一种新型基因疗法可以在不需要额外运动的情况下,在被喂食高脂肪饮食的小鼠中预防肥胖症并帮助建立肌肉。

Follistatin是一种在几乎所有动物组织中表达的蛋白质,在20世纪80年代末首次被发现和描述。最初的研究是为了探讨其作为生殖激素的作用,后来发现Follistatin可以影响一系列细胞过程,包括肌肉增生。此前的动物研究表明,设计用于放大follistatin表达的基因疗法可以对抗某些退行性肌肉疾病。这项新研究探讨了这种疗法是否可以通过增加肌肉质量和减少与肥胖相关的代谢性炎症来帮助治疗骨关节炎。

F1.large.jpg

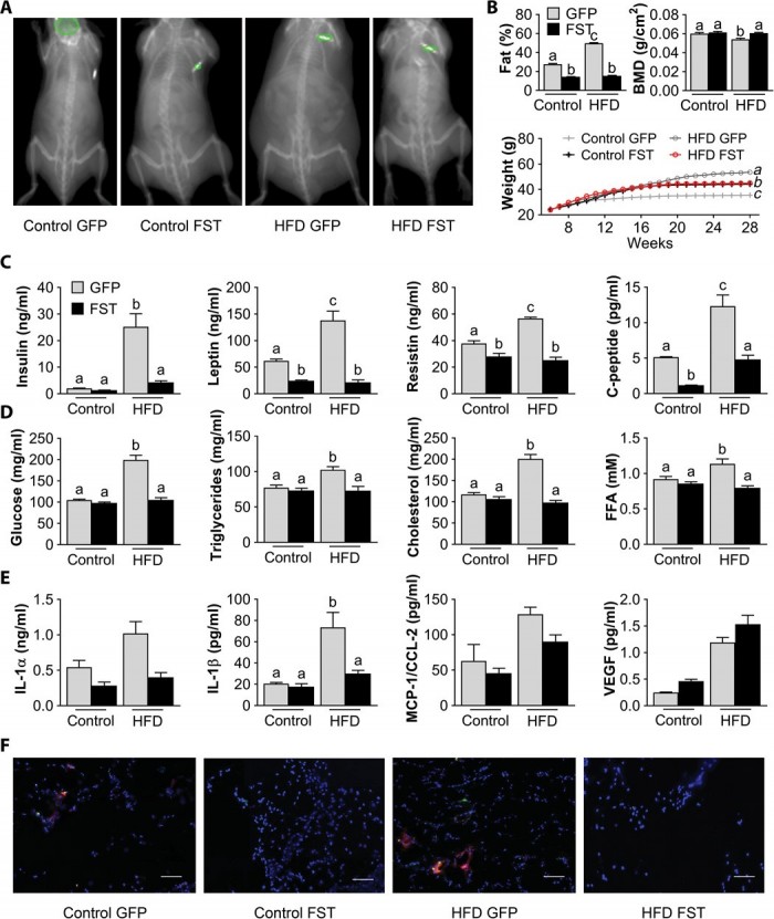
“肥胖是骨关节炎最常见的危险因素,”新研究的高级研究人员Farshid Guilak解释道。“超重会阻碍一个人的运动能力,并阻止从物理治疗中充分受益。”该研究涉及接受单一基因治疗的年轻小鼠,旨在提高Follistatin的表达。动物们被喂食了高脂肪饮食,研究人员观察了其关节损伤后骨关节炎的进展情况。

Guilak描述说,随后的结果是“令人印象深刻的”,尽管动物们被喂食高脂饮食,并且没有进行正常的运动,但它们在没有增加额外体重的情况下建立了肌肉质量。基因疗法显著减轻了软骨变性、滑膜炎症和与关节损伤和骨关节炎相关的骨骼重塑。

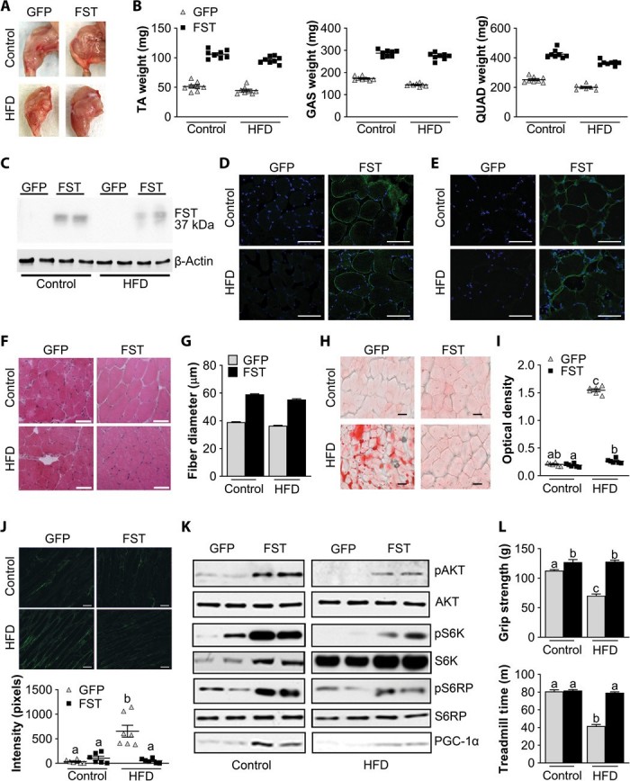
F2.large.jpg

“我们在这里找到了一种利用基因疗法快速建立肌肉的方法,”Guilak说。“它在小鼠身上产生了深远的影响,并控制了它们的体重,这表明类似的方法可能对关节炎有效,特别是在病态肥胖的情况下,也可能是有效的。"

这不是研究人员首次提出用follistatin基因治疗人类的治疗方法。它作为一种潜在的癌症、肾脏疾病和囊性纤维化的治疗方法正在被研究。一项测试follistatin基因治疗贝克型肌营养不良症的安全性的1期人体试验表明,该疗法没有产生不良反应,然而,现阶段疗效尚不清楚。

F3.large.jpg

这项新研究表明,follistatin基因治疗产生了一系列多因素的影响,不仅影响肌肉质量,而且广泛的新陈代谢活动也能以某种方式对抗高脂肪饮食中的热量摄入。Guilak对他的团队的研究目前离人类临床治疗可能还有多远的距离持现实态度,但这一有希望的发现确实为未来人类的基因疗法指明了耐人寻味的方向,这种疗法可以在不改变饮食的情况下治疗肥胖症,或者在无法运动的受试者中建立肌肉。

Guilak总结道:“像这样的东西可能需要几年的时间来开发,但我们对其减少骨关节炎相关的关节损伤的前景感到兴奋,也可能在极端肥胖症的情况下有用。”

这项新的研究发表在《科学进展》杂志上。

查看网友评论   返回完整版观看

返回上一页  首页 | cnbeta报时: 08:51:19

文字版  标准版  电脑端

© 2003-2026