“AI芯片独角兽”叠加“天才少年”的光环,让成立4年便冲刺科创板的寒武纪备受关注。但在传统巨头和跨界选手“围追堵截”下,如何讲好自己的故事成为其获得资本市场认可的关键。
5月7日晚间,在被上交所问询27天后,寒武纪交出了“答卷”。前者共向其提出了6大类20个问题,涉及其股权结构、主营业务、核心技术、研发项目、营业收入、募投项目、应收账款等。
而在长达220页的回复报告中,寒武纪也透露了不少值得关注的信息。例如,未来三年除要上市募集的28亿资金中的19亿外,还要投入30亿以上研发芯片;短期内难以找到在采购规模上替代华为海思的客户;与英伟达、海思相比,其AI芯片优势劣势同存;从中科院孵化后,其独立发展的能力等。
值得注意的是,成立后的三年,寒武纪营收增幅明显,但盈利堪忧,2017年-2019年亏损累计约16亿元。更令人担忧的是,其在未来几年都无法保证盈利。不过,在六轮融资后,其估值已在220亿元以上。

上交所于4月10日向寒武纪发出问询 图片来源:上交所官网截图
难以替代的“公司A”
2019年之前,终端智能处理器IP一直是寒武纪营收的重中之重。2017年-2018年该业务占其主营业务收入比例分别高达98.95%、99.69%,但在2019年骤降至15.49%。
期间,公司A为寒武纪主要客户。
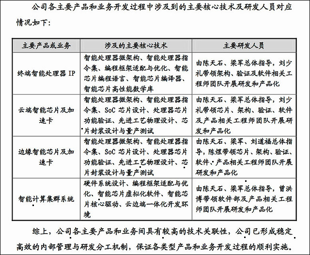
据观察者网此前报道,寒武纪的主营业务为应用于各类云服务器、边缘计算设备、终端设备中人工智能核心芯片的研发、设计和销售,主要产品包括终端智能处理器IP、云端智能芯片及加速卡、边缘智能芯片及加速卡等。
经梳理,人工智能芯片主要是指GPU、FPGA、ASIC等AI加速芯片,主要解决AI庞大的算力需求;应用场景主要为云计算数据中心与边缘计算,后者包括摄像头IPC、自动驾驶、手机的Soc等。

寒武纪招股书截图
因此,上交所在问询函中要求寒武纪说明:IP授权业务2019年收入大幅下滑的原因,是否面临产品研发上的技术难点或壁垒;公司A未继续采购的原因;IP授权业务收入下滑是否具有持续性等事项。
根据寒武纪对公司A的介绍,后者为国内知名集成电路设计公司,母公司是一家全球知名科技集团公司,亦是全球领先的ICT(信息与通信)基础设施和智能终端提供商。
2017年-2019年,寒武纪对公司A的销售金额为0.77亿元、1.14亿元、0.64亿元,占其终端智能处理器IP授权业务销售收入比例的100.00%、97.94%和92.56%,对于前者该类业务收入影响较大。
值得注意的是,随着寒武纪授权给公司A的IP在2018年之前完成交付,当年寒武纪从公司A取得的收入既包括固定费用收入又包括提成费用收入。但是2019年以来,由于IP产品已经完成交付,寒武纪从公司A取得的主要系提成费用收入,固定费用收入相较于2018年下滑较大。
并且,由于智能处理器相关技术的重要性和一直以来坚持核心技术自主研发的研发策略,公司A选择了智能处理器的自主研发,未再继续采购寒武纪终端智能处理器IP产品。
也正是在2019年,寒武纪拓展了云端智能芯片及加速卡、智能计算集群系统业务,后者当年取代终端智能处理器IP成为其主营业务第一大收入来源,占比为66.72%。

2019年9月,华为发布麒麟990 5G芯片 回复报告截图 下同
由此可见,“公司A”指的就是华为海思(以下仍称:公司A)。
寒武纪表示,截至本回复报告出具之日,除上述已达成的合同外,公司A与寒武纪未达成新的业务合作。
目前,公司A也拥有终端智能芯片、云端智能芯片、边缘端智能芯片等比较完整的产品线,并且拥有其自主研发的处理器架构,其预计未来公司A继续大量采购寒武纪产品的可能性较小。

截至2019年末,根据寒武纪与公司A已签署的协议约定,其已取得全部固定费用收入部分,提成费用部分距协议约定上限尚余3200万元人民币左右。
由于其与公司A尚未达成新的合作,基于此,其预计2020年公司A为终端智能处理器IP产品支付的提成费用金额将下滑。
寒武纪提到,公司A母公司为全球知名科技公司,其智能手机出货量在国产智能手机品牌中排名第一,2018年-2019年其智能手机出货量均超过2亿部,其自公司A取得了较多的提成费用收入。
同时,其智能处理器IP系列产品不可独立使用,需集成于各芯片设计厂商的SoC芯片产品中进行使用。
更让其困扰的是,除公司A之母公司外,国内其余知名智能手机厂商如小米、OPPO、vivo等绝大多数产品采用高通、联发科等境外集成电路设计公司的成熟手机芯片产品和方案,其自主研发的SoC芯片大规模商用仍待时日,短期内对于其智能处理器IP产品不存在大规模的采购需求。
因此,其短期内难以拓展一家在采购规模上足以替代公司A的客户。

除公司A以外,寒武纪其他终端智能处理器IP业务客户人工智能芯片相关业务尚处于发展阶段,对于其IP产品的采购金额较小,各年度平均采购额约在100万元-200万元,对于收入情况贡献较小。
不过,寒武纪在回复上交所时表示,其将持续经营终端智能处理器IP授权业务,不存在逐步放弃该部分业务的计划,IP授权业务未来仍是其业务布局中的重要组成部分。

新一代寒武纪1V目前正处于研发阶段
自有资金充足也要募资
截至2019年末,寒武纪货币资金、银行理财产品共计约43亿元。而其本次发行拟募资28亿元,19亿元用于新一代云端训练芯片、推理芯片、边缘人工智能芯片及系统项目,9亿元用于补充流动资金。
因此,上交所在问询函中要求其说明:当前自有资金足以覆盖在研项目及募投项目资金需求的情况下,本次发行募集资金的必要性,对现有资金的预算规划;募投资金较多用于人员费的合理性等。
寒武纪回复称,除募投项目所涉及三款芯片产品外,其未来仍有多款芯片产品需要投入研发,同时其未来仍需要对底层软硬件基础公共技术平台进行持续升级。
“参照募投项目的研发投入,单款智能芯片及系统的研发投入约在6亿元左右,因此初步估计未来3年内除募集资金以外,仍需30-36亿元资金投入该等研发项目。”寒武纪透露。

另外,未来三年寒武纪计划投入3-4亿元加强IC工艺、芯片、硬件相关的公共组件技术和模块建设,投入3-4亿元进一步加强跨芯片的基础系统软件公共平台建设。
同时,寒武纪还列举了竞争对手的资金实力作为对比。回复中提到,其主要竞争对手为英伟达、英特尔、华为海思等境内外芯片巨头公司,前两者的货币资金分别达到109亿美元和42亿美元。
在谈及人员费用在募集资金中的占比时,寒武纪表示,由于芯片设计工作的复杂性,一般一款人工智能芯片产品的研发周期在18-24个月,所需研发人员大约200-300人。该等研发人员普遍薪酬水平相对较高,因此募投项目中人员费用投入相对占比较高。
称与英伟达、海思等互有优劣
寒武纪在招股书中透露,其于2019年11月推出了边缘智能芯片思元220及相应的M.2加速卡,标志着其已具备从终端、边缘端到云端完整的智能芯片产品线,但该新产品尚未开展实际销售。
上交所在问询函中要求其说明:边缘智能芯片及加速卡目前的销售情况,产品推广、落地和客户拓展情况,该部分业务的开展和持续经营是否存在较大的不确定性等。
寒武纪在回复中披露,其边缘端智能芯片及加速卡的应用场景为边缘计算场景下的视觉分析及处理、语音识别和自然语言处理,主要产品推广和客户拓展方向是大型互联网公司及相关行业应用厂商。
目前,其边缘端智能芯片及加速卡产品已在多家潜在用户进行测试,预计2020年二季度开始可逐步形成销售,2020年内实现规模化出货,当年年内可实现规模化收入。

与此同时,上交所要求寒武纪说明,目前可实现从终端、边缘端到云端完整智能芯片产品线的企业有哪些、实现时间,以及其与前述企业在技术水平、销售规模上的比较情况及竞争优劣势。
据寒武纪介绍,目前行业内可实现从终端、边缘端到云端完整智能芯片产品线的企业包括英伟达和华为海思。前者最新的产品分别为Tesla V100、T4、Xavier等智能芯片及加速卡产品,后者也推出了Ascend310、Ascend910人工智能芯片,并推出了麒麟810人工智能芯片。
寒武纪认为,与英伟达和华为海思相比,其在人工智能芯片微架构、指令集等核心技术上有一定的特色和优势。但英伟达、华为海思得益于长期的技术积累、资金优势和人力优势,在芯片产品的整体研发经验和综合设计能力方面领先于该公司。
例如,从销售规模来看,英伟达2020财年营业收入为109.18亿美元,华为海思2018年营业收入为75.73亿美元(根据DIGITIMES报道),均远远超过寒武纪营收(2019年4.44亿元人民币)。
与英伟达相比,寒武纪竞争优势主要体现在:
其芯片架构针对人工智能应用及各类算法进行了优化,有效提升了产品的性能功耗比和性能价格比;产品可以针对国内客户的生态和需求进行优化,并且为客户提供快速响应、灵活的技术支持服务。
与海思相比,寒武纪的优势主要体现在:
进入人工智能芯片领域早,具备先发优势,积累一批核心技术及专利,技术创新能力得到业界认可;定位于独立、中立的芯片公司,不开展人工智能应用解决方案的业务,避免与自身的客户发生竞争。
与前述公司相比,寒武纪的主要竞争劣势有:
(1)与国际巨头的资金实力及研发投入尚具有较大差距;
(2)软件生态完善程度与英伟达仍有一定差距;
(3)英伟达、华为海思均有成熟完善的销售网络,客户对产品的认知程度、市场知名度等方面均优于寒武纪。
对关联方中科曙光不存在“依赖”
寒武纪在招股书中披露,其云端智能芯片及加速卡需与服务器厂商生产的服务器整机产品进行适配,通过服务器厂商、OEM厂商针对其功能和性能的全方位严格认证,才能进入大规模商用阶段。
2018年,其推出了中国首款高峰值云端智能芯片思元100,主要面向人工智能云端推理任务;次年,其又推出了第二代产品思元270,该产品主要面向人工智能云端推理和训练任务。
根据寒武纪对上交所的回复,该公司的思元100通过联想、浪潮、新华三、曙光、宝德、技嘉、长城飞腾等公司的认证;思元270通过联想、浪潮、曙光的认证,新华三和宝德正在认证中。
除此之外,其采用7nm制程工艺的下一款产品思元290目前已经回片,内部测试进展顺利,主要面向人工智能云端训练任务,预计2021年将形成规模化收入。
据寒武纪介绍,目前市场上存在与思元290功能类似的产品主要包括华为海思昇腾910芯片以及英伟达V100芯片;前者理论峰值性能与昇腾910相当,超过英伟达V100和Google TPUV3。
不过,从市场空间方面来看,英伟达V100主要应用于数据中心等场景,直接客户群体是服务器厂商,最终用户主要是互联网公司、云服务企业、数据中心等,目前在市场上占据绝对优势地位。
而华为海思昇腾910实际出货量尚无公开数据,寒武纪预计,思元290可以成为商业客户除英伟达之外的可用选择,在当前新型基础设施建设中可以占据更加有利的市场地位。

值得注意的是,2019年,寒武纪云端智能芯片及加速卡销售收入7888.24万元,其中向2019年前五大客户关联公司B销售加速卡6384.43万元。
在上述回复中,其透露公司B就是中科曙光。
上交所据此对其提出质疑,向关联方中科曙光销售云端智能芯片及加速卡的必要性、合理性及价格是否公允,以及该等产品销售是否对B公司存在重大依赖,是否具备直接面向市场独立经营的能力。
寒武纪回复称,其云端智能芯片及加速卡产品需要搭载在服务器上进行使用,而中科曙光为国内服务器领域的龙头企业,二者的合作属于需要经常发生的商业往来,双方的关联交易主要系中科曙光根据终端用户要求向其采购了思元100云端智能加速卡,具有必要性和合理性。
另外,该公司销售给中科曙光的思元100加速卡产品与销售给金山云的思元100加速卡产品平均价格较为接近。因此,寒武纪表示,其与中科曙光的关联交易定价具有公允性。
寒武纪指出,其云端智能芯片及加速卡产品并非为中科曙光进行专门开发的产品。
除此以外,其云端智能芯片及加速卡产品通过了浪潮、联想、新华三等多家主流服务器厂商的适配认证,并向浪潮、联想、百度、金山云等客户实现了销售,对中科曙光不存在重大依赖。

独立发展能力受关注
值得一提的是,寒武纪创始人陈天石等均出身中科院计算所,其数千万的天使轮融资也来自中科院。因此随着该公司的成长,其独立发展能力也越来越受到关注,上交所在进行问询时也提及了这一点。
问询函中要求寒武纪说明,其与中科院计算所在专利许可、研发成果归属、技术授权、委托开发协议及人员兼职等方面的情况,是否对中科院计算所存在人员、技术上的依赖,并充分揭示相关风险。
在人员兼职方面,寒武纪透露,其存在中科院计算所部分在职人员在该公司兼职的情况。但截至2019年末,在该公司兼职的中科院计算所在职人员占其全部研发人员的比例约3.97%,占比较小。
截至本回复报告出具之日,该等中科院计算所在职人员在寒武纪主要从事研发工作,上述兼职人员未担任寒武纪董事、监事、高级管理人员及核心技术人员等关键岗位。
技术许可方面,其仅在寒武纪1A、寒武纪1H终端智能处理器IP产品和思元100云端智能芯片及加速卡产品中使用“处理器数据传输机制”类专利,中科院计算所许可其使用的知识产权并非核心技术。

另外,在寒武纪递交招股书后,部分媒体因其在2017年-2019年前五大客户销售收入占总营收均超过95%,其中2017-2018年对单一大客户销售占比就超过95%,进而对营收的可持续性存疑。
对此,寒武纪在回复中称,2017-2018年该公司处于初创期,公司A得到其授权,将寒武纪终端智能处理器IP集成于其旗舰智能手机芯片中,因此第一大客户公司A销售占比较高。
2019年,其拓展了云端智能芯片和加速卡、智能计算集群业务和相应的新客户,如服务器厂商、云服务厂商、企业和地方政府等,其第一大客户销售占比下降,截至2019年末,其已不存在向单个客户销售比例超过该公司销售总额50%的情况。

不过,仍然需要注意的是,虽然寒武纪在回复上交所时称其已实现实现客户多元化,2019年前五大客户的销售金额合计占其营收比例仍然高达95.44%。

观察者网之前曾梳理,2017年-2019年,寒武纪营收分别为784.33万元、1.17亿元、4.44亿元,营收增幅明显,但在这三年中分别亏损3.8亿元、4104万元和11.79亿元,累计高达16亿元。
在上述时间内,寒武纪计入当期收益的政府补助金额分别为823.69万元、6914.01万元和3386.41万元,但未说明具体项目,此事也受到了上交所的关注。
“公司享受的政府补助已取得相关主管部门签发的书面文件、协议,公司于报告期内享受的政府补助政策合法、合规、真实、有效。”该公司在列出政府补助涉及的详细内容后向上交所表示。



寒武纪接受政府补助项目
值得一提的是,在国家大力发展“新基建”以拉动GDP增长的背景下,寒武纪透露,其将面向重点城市数据中心、科研院所和行业客户推广已经建成的智能计算集群系统示范项目。
据其透露,目前其已建成的珠海横琴及西安沣东智能计算集群,是智能计算集群系统的示范项目,也是新基建中的“算力基础设施”的典型项目。
最后值得注意的是,在证监会强调科创板注册制要以信息披露为中心的背景下,上交所在问询寒武纪时也在细节上体现了这一点。在招股书中,寒武纪提到其各项核心技术均处于“成熟稳定”水平,上交所随即要求其说明“成熟稳定”的依据及表述是否客观准确。
对此,寒武纪将旗下智能芯片技术、基础系统软件技术等,与英伟达、华为海思等进行逐一对比后表示:“在人工智能芯片设计初创企业中,公司是少数已实现产品成功流片且规模化应用的公司之一。发行人的产品质量和技术能力获得了客户和市场的广泛认可,从侧面反映了发行人核心技术的稳定性和先进性。”

