疫苗对控制新冠肺炎的重要性已不言而喻,全球科学家们也都在为研发疫苗努力着。最近,基于抗体的疫苗研究终于有了可喜的消息。5月6日,中国科学家在国际顶级学术期刊《科学》(Science)上率先发表了新冠病毒疫苗的动物实验结果。
图自:论文截图
值得注意的是,这是全球首个详细完整公布新冠疫苗动物实验研究结果的论文,中国团队出品,并证明了小鼠、大鼠到恒河猴的验证——均有效。而早在 4 月 19日,该论文的预览版就曾经在生物科学论文平台 bioRxiv上进行发布,并在业界引起了高度关注。
图自:论文截图
全球首个灭活疫苗
根据处理手段的不同,疫苗分为 5 种:灭活疫苗、减毒活疫苗、重组蛋白疫苗、核酸疫苗、重组病毒载体疫苗。
此次研究人员使用的就是较为传统的灭活疫苗。
灭活疫苗,指的是把病毒直接杀死,然后将全尸扔给免疫系统让它认。比如加热热死,或者用福尔马林泡死。这是最经典的疫苗类型,优点是安全成熟,缺点是病毒毕竟是死的,引起的免疫可能不够。
主要研究方法是通过提取病毒毒株,灭活处理之后,注射进小鼠、大鼠以及恒河猴上,在它们身上诱导出中和抗体。
那么,具体研究有哪些结果呢?
PICo 疫苗可能能够引起更有效的抗体反应。
研究人员从 11 名住院患者(包括5名重症监护患者)的支气管肺泡灌洗液(BALF)中分离出SARS-CoV-2菌株,其中 5 名来自中国,3 名来自意大利,1 名来自瑞士,1 名来自英国,1 名来自西班牙。
这 11 个样本包含 SARS-CoV-2 菌株,而这些菌株广泛分布在从所有可用序列构建的系统树上,在一定程度上代表了循环的 SARS-CoV-2 种群。
为了做对比研究,研究人员选择 CN2 株用于纯化的灭活 SARS-CoV-2 病毒疫苗开发 (PICo疫苗)和另外 10 株(称为CN1、CN3-CN5和0S1-0S6)作为临床前挑战菌株。
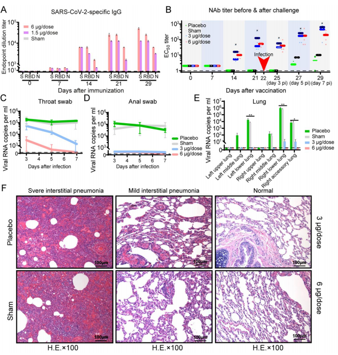
为了评估 PICo 疫苗的免疫原性,在第 0 天和第 7 天注射各种剂量的 PICo 疫苗(每剂量0,1.5 或 3 或 6pg,生理盐水中的 0pg 作为假组)=BALB/c小鼠(n10),结果发现无炎症或其他不良反应。
图自:Science
让研究人员更为惊喜的是,他们进一步发现在免疫小鼠中,N 特异性 IgG 诱导的数量比针对 S 或 RBD 的抗体低 30fbld,研究人员也表示虽然这一观察目前并不表明 PICo 疫苗在人类中产生类似结果的能力,但它突出了 PICo 疫苗诱导强烈和有效的免疫反应的潜力。 综上,研究人员认为,针对 SARS-CoV-2N 的抗体不能提供抗感染的保护性免疫,表明 PICo 疫苗可能能够引起更有效的抗体反应。
该疫苗是安全有效的
接下来,研究人员用微中和试验(MN50)测定了 SARS-CoV-2 特异性中和抗体在一段时间内的含量.. 与 S特异性 IgG 反应相似,抗 CN1 菌株的中和抗体滴度出现在第 1 周(高剂量免疫12),在第 2 周助推器后激增,低剂量和中剂量分别达到约 1500,高剂量分别达到 3000。
图自:Science
此外,对具有相同免疫策略的 Wistar 大鼠进行 PICo 疫苗的免疫原性评价得出了类似的结果,对使用接种后 3 周收集的小鼠和大鼠血清对其他 9 株分离的SARS-CoV-2菌株进行了中和试验后,研究人员发现PI Co疫苗能够激发抗体,这些抗体可能表现出对全世界流通的 SARS-COV-2 菌株的有效中和活性。
随后研究者在疫苗免疫后的恒河猴中进行了攻毒实验以评价疫苗免疫原性和保护效果。研究者在第 0、7和 14 天给恒河猴接种不同剂量的疫苗,结果显示,第 2 周可以诱导出 S 蛋白特异性的 IgG 和中和抗体,接种疫苗后第 22 天进行攻毒。结果显示,与对照组相比,疫苗免疫后的恒河猴肺部组织病理变化显著减小,病毒载量也显著下降。高剂量组的恒河猴感染后的第 7 天,咽喉、肛门和肺部都未检测到病毒,也没有观察到抗体依赖的增强现象。

图自:Science
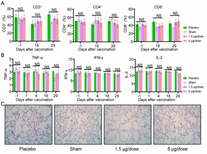
为了进一步证明研究结果,研究人员还通过观测临床指标和生化指数验证了该疫苗的安全性,所有接种疫苗的恒河猴均未发现发烧和体重减轻现象,且食欲和精神状态都保持正常。在第 29 天对肺、心、脾、肝、肾和脑在内的各种器官组织的病理学评估表明,PiCoVacc 也没有引起显著的病理学特征,以上结果表明了 PiCoVacc 在恒河猴中具有安全性。
图自:Science
还有隐忧
除了证明该疫苗是安全的,此次发表的研究还解答了人们对于接种新冠疫苗的另一个担忧,即接种后是否会产生 ADE 效应。
ADE 效应即抗体依赖性增强,指的是原本通过注射疫苗后应当形成抵抗病毒的抗体,因某些原因反而成为使病毒的感染性增强,成为病毒的“助攻”。
2019 年,袁国勇教授团队曾发表一项使用中国猕猴进行的 SARS-CoV 感染与疫苗尝试的研究,该疫苗最终产生了 ADE 效应,使用了疫苗的猕猴因感染而造成的肺部损伤比对照组更严重。
而近日发布的的动物试验结果论文中明确表示,疫苗没有观察到 ADE 效应。但也不能排除抗体滴度减弱后 ADE 表现的可能性。 所以,有必要进行进一步的研究,包括在疫苗接种后较长时间内观察受挑战的动物。
不过,该研究团队也表示虽然目前仍不能确定相关研究中SARS-CoV-2感染的最佳动物模型,但感染SARS-CoV-2 后产生类新冠肺炎症状的恒河猴似乎是研究该病的较为适用的动物模型,这些结果为临床开发用于人类的 SARS-CoV-2 疫苗提供了一条道路。
需要注意的是,虽然秦川团队的疫苗研究,目前才对动物实验的完整数据和结果,以论文的方式进行公布,实际上该疫苗的研发进度也早已步入了临床研究阶段。
专家怎么看?
早在 4 月19 日预览版论文发布时,就引起了业界的高度关注,专家学者们也表达了自己的看法。
西奈山伊坎医学院的病毒学专家 Florian Krammer 表示很喜欢这个研究的数据,他认为传统的方法虽不新颖,但可以起效。许多不是太发达的国家,也依旧可以制造疫苗。
但匹兹堡大学的 Douglas Reed 教授则指出:该研究的动物数量太少,不足以看到统计显著的区别。另外,在感染新冠病毒后,猴子出现的症状一般比人类更轻,因此无法完全模拟人类感染的情况。
俄勒冈健康与科学大学的免疫学家马克·斯利夫卡在也推特上写道:“这提供了强有力的证据,证明这种病毒没有发生变异,不会对#COVID19疫苗产生耐药性。这是可喜的消息”。
虽然目前抗击新冠,还没有在疫苗方面取得绝对性的反击转折点,但全球所有的科研人员都在为此努力,我们只需要耐心一点等待更多好消息出现,毕竟,打不倒我们的,终将使我们强大。
期待疫苗能早日投入临床使用!