研究人员在肯尼亚的野生蚊子种群中发现了一种新发现的微生物,可以保护昆虫免受疟疾感染。据推测,这种微生物可能会被用于疟疾控制策略,以限制疾病向人类群体的传播。"所有动物的体内都栖息着微生物,这些微生物要么是有害的,换句话说是病原体;要么是中性/有益的共生体,"该项目的首席研究员Jeremy Herren解释道。
"健康的昆虫体内和细胞内往往有微生物共生体,这对宿主的生物学有重大影响。"
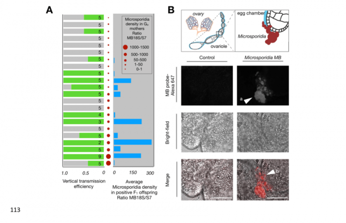
这种以前不为人知的微生物是在肯尼亚维多利亚湖畔的疟蚊野生种群中发现的,属于一种被称为微孢子虫的生物群,是与真菌密切相关的单细胞寄生虫。
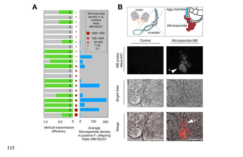
该菌种被命名为Microsporidia MB,在当地不到10%的蚊子中可以被检测到,主要在其内脏和生殖器中发现,研究人员了解到Microsporidia MB是垂直传播的,这意味着它不会以致病性的方式在昆虫之间传播,相反,它似乎只从母体传给后代,而且这种微生物不会损害蚊子的生存能力。
研究发现,在野外发现的带有Microsporidia MB的蚊子中,没有一只蚊子会感染疟原虫,而疟原虫是造成疟疾传播的寄生虫。随后的实验室实验发现,该微生物似乎能积极预防蚊子中的疟原虫感染。
这项研究首次发现了一种相对无害的微生物,可以防止蚊子感染疟疾的微生物。事实上,该微生物似乎不会对昆虫造成任何可见的伤害,而且很容易从母体传染给后代,使其成为疟疾控制战略的理想候选者,特别是在受该疾病困扰的地区。
这将不是第一次探索利用微生物作为控制蚊子导致疾病传播的方法,此前一种名为Wolbachia的天然细菌已被广泛用于控制美国和澳大利亚的蚊子种群。
新发现的微生物究竟是如何保护蚊子免受疟疾寄生虫的侵害,目前还不清楚。但这一发现乐观地指出了未来新型疟疾控制策略,可以通过在当地种群中释放Microsporidia MB孢子,或者通过更有针对性地将含有该微生物的蚊子送入野外,来控制疟疾。
这项新研究发表在《自然通讯》杂志上。
