4月8日凌晨,苹果正式在国内更新Apple Pay交通卡服务,新增支持京津冀互联互通卡以及深圳通互联互通卡。其实早在2018年,iPhone和Apple Watch就已经支持通过Apple Pay开通交通卡服务,率先支持的两个城市为北京和上海,但后续城市一直没有更新。
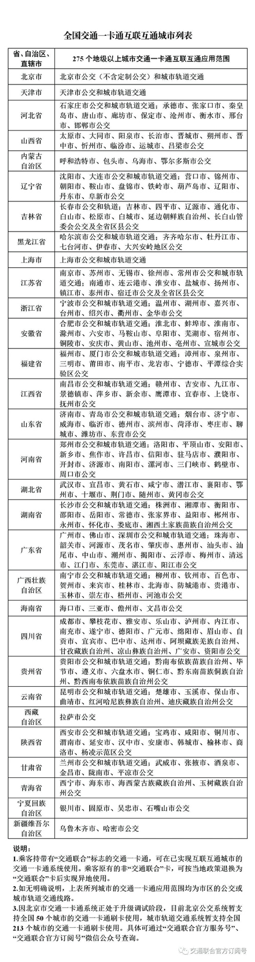
此次新增的深圳通互联互通卡和京津冀互联互通卡都是交通联合卡,其中一卡通官方宣称京津冀互联互通卡支持全国275城的公共交通出行服务,间接拓宽了Apple Pay交通卡的适用范围,也对京津冀之间的城际常客更加便利。
由于支持了更多城市,使用这项功能的人会越来越多,为此我们也梳理了一下Apple Pay交通卡的使用攻略:
如何开通这两种新卡?
首先使用Apple Pay交通卡要确认自己的设备支持,根据苹果官方的支持页面显示:iPhone SE、iPhone 6s以及iPhone 6s Plus及以上更新机型,需要将系统升级至iOS 13.4;而Apple Watch则是支持Series 1或2及以上更新机型,系统则需要升级至watchOS 6.2。
硬件没问题之后你需要使用Apple ID登陆iCould,并且在“钱包”应用中有可以用于开通和充值交通卡的借记卡,最后一定要保证iPhone和Apple Watch的地区设置为中国大陆。
上边的准备工作都完成之后,就可以打开iPhone中的“钱包”应用,点击右上角的“+”之后点击“扫描或添加卡”,在这个界面就可以选择将要添加的卡片,并对卡片进行充值后点击“添加”,就能一步步把卡片加入到钱包之中。
如果要在Apple Watch上使用的话,需要打开iPhone上的Watch应用,点击“钱包&Apple Pay”,随后点击“添加卡片”并继续,即可按照指示一步步将公交卡添加到Apple Watch上。
有一点需要注意的是,2018年首批支持北京市政交通一卡通和上海交通卡时,可以使用iPhone的NFC功能进行吸卡,将实体卡或其他NFC手机的卡片余额直接读取到iPhone的新卡上,而这次的两张全新交通卡仅支持在iPhone中或是相应城市公交集团app中开通。
同时原来在Apple Pay中开通北京市政交通一卡通的iPhone还可以继续使用,再开通一张京津冀互联互通卡也可以同时存放在“钱包”应用中。
如何进行充值?
iPhone和Apple Watch上的交通卡都可以直接通过本设备进行充值。在iPhone上是通过打开“钱包”应用,选择想要充值的卡片,点击充值后输入想要添加的金额,随后使用钱包内的银联借记卡支付即可。
在Apple Watch上,直接打开“钱包”应用,选择想要充值的卡片,滚动到界面最下方,点击卡片详情,旋转Watch 的数码表冠或是在 Watch 的屏幕上选择充值金额均可以完成充值。
如何使用?
日常通勤使用的话,可以将交通卡加到iPhone或Apple Watch的Apple Pay快捷交通模式中,这样在通过闸机或上公交刷卡时,将 iPhone的顶部或Apple Watch的表面放置在机器感应区域即可,如果设备振动并发出“嘀”声即支付成功,整个刷卡过程非接触、无需停留,相比扫码验证等方式可以更快通过闸机。

在使用公交卡时,iPhone和Apple Watch需要在开机状态下刷卡,网络连接并不是必要条件,同时在快捷交通模式中,刷卡并不需要进行密码或生物验证,直接放置在检票感应器去刷卡即可。
同时如果你使用iPhone XS、iPhone XS Max 和 iPhone XR和更新机型,它们支持使用备用电量进行刷卡,当设备没电时,还可以最长提供5个小时的电量用来刷卡,不用过分担心手机电量对出行的影响。
最后附上交通联合公交卡支持的275个城市,不过根据实际使用反馈,有些地方的系统还在调试阶段,建议在开卡使用之前可以先咨询一下当地能否使用互联互通卡。
