针对近日遭受的自媒体舆情攻击,拼多多“秒拼事业部”小二乐福(ID:PDD乐福)通过微博回应,事件系竞争对手曲线能影响到的自媒体号发文抹黑,此前平台已被多次“泼脏水”。乐福认为,这好比在一所学校中,“高年级的班长不应为了阻拦低年级同学成绩赶上就四处抹黑”。
3月23日,自媒体“倪叔的思考暗时间”发表《围观拼多多打假》一文,文章连用“紧张的拼多多”、“着急的拼多多”、“犹豫的拼多多”三个段落小标题,质疑拼多多《消费者权益保护年度报告(2019)》。对此,乐福表示,因为担心公众对拼多多的印象转好,竞争对手频繁“以扭曲事实的方式,达到商业竞争优势地位”,只不过主流正规媒体这几年基本上已识破了这种障眼法,为了继续把拼多多拽进“假货山寨”的泥潭,便由其能控制的自媒体矩阵代笔,最终完成这一击。

▲百度上可以搜索的“相关案件”法院判决书显示了这一家自媒体的基本情况。
回应中展示了这一家自媒体此前曾发布过多篇诋毁拼多多商业地位的文章。
▲拼多多小二乐福在回应中展示的该自媒体号部分文章,涉及拼多多的标题与涉及阿里系电商平台的标题形成强烈反差
乐福还进一步表示,“这样的场景连续多年出现了”。在2017年和2018年阿里巴巴发布的《知识产权年度保护报告》中,包括拼多多、京东在内的竞争对手都是阿里巴巴重点提及的“打假洼地”,其目的希望以看似不露声色的方式,将“脏水”都尽可能“费尔泼赖”至别人家中 。
▲在阿里巴巴历年发布的《知识产权年度保护报告》中,拼多多和京东都是被重点提及的对象
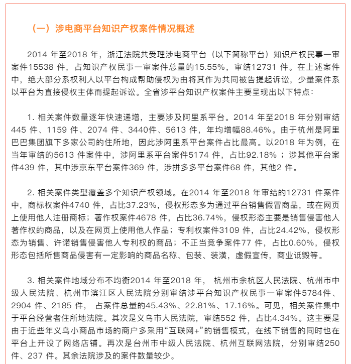
回应中引用了浙江省高级人民法院联合课题组2020年3月27日刊发于《人民司法》的《关于电商领域知识产权法律责任的调研报告》(链接地址:http://985.so/kVzv)。报告显示,2014年到2018年,浙江全省审结相关案件数量快速增长,其中,阿里系平台案件占比最高,年均增速达88.46%。
从2018年数据来看,浙江法院系统知识产权民事案件一审判决5613件,其中的5174件来自涉阿里系电商平台,占比92.18%,京东369件,拼多多68件。
乐福认为,最高人民法院机关刊——《人民司法》3月27日最新发布的来自“浙江高院课题组”的权威数据让大家终于看明白了,到底谁才是日常被处传播的“打假洼地”,而谁又是“假货高地”。其实,正如电商巨头们倡导的那样,电商平台本身并不产生假货,社会假货的治理在于达成“社会共治和社会共识”,“应该像打击酒驾一样去打击假货”,阿里做了大量的工作,拼多多也有很多需要更加努力之处。

▲3月27日,浙江省高级人民法院联合课题组在《人民司法》微信公众号发布的《关于电商领域知识产权法律责任的调研报告》显示,近年来涉阿里系电商平台的知识产权案年均增幅达88.46%
乐福最后表示,中国有句古话“破山中贼易,破心中贼难”,如果高年级的班长,为了不让低年级的同学成绩赶上来,就四处抹黑,这个学校的未来会好吗?