返回上一页  首页 | cnbeta报时: 11:48:21
阿里数学竞赛第二轮赛题公布:一半是选择题 网友:觉得自己也能参赛了
发布日期:2020-03-23 11:28:03  稿源:快科技

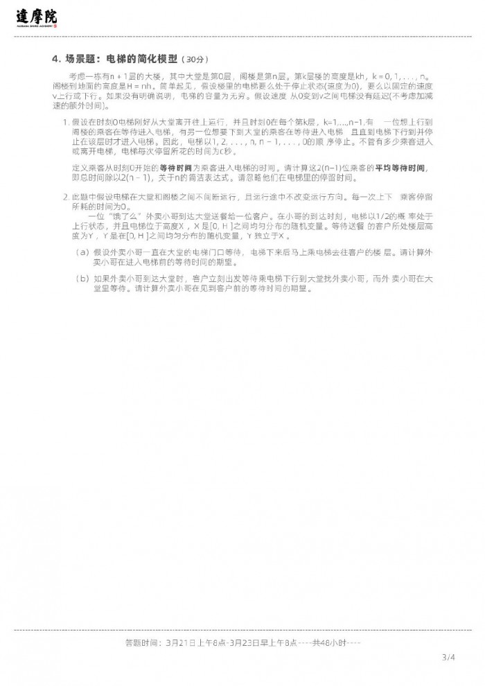
3月23日上午8点,经过又一个48小时角逐,第二届阿里巴巴全球数学竞赛预选赛第二轮结束,4道赛题中有2道是选择题。有网友表示:忽然觉得自己也能参赛了。本轮预选赛有4道题目,分为选择题、选择题、理论题、场景题。其中,第1题和第4题“取材”于非常生活化的场景,分别是阿里质检小哥120层楼摔玻璃杯、饿了么小哥坐电梯。(试题见文末)

访问:

阿里云2020年上云采购季活动大厅

一如既往地是,题面看似通俗却暗藏玄机,非常考验选手的数学底子。

阿里巴巴全球数学竞赛是全球唯一的在线数学比赛。由马云发起,由中国科学技术协会、阿里巴巴基金会、阿里巴巴达摩院共同举办。大赛不设报名门槛,全世界爱好数学的人都可参与,不论是否出身数学专业、是否投身数学研究。

今年大赛分为预选赛、决赛两个环节,比赛方式是线上答题。阿里巴巴为决赛选手准备了百万奖金。预选赛两轮,分别在北京时间3月14日、21日举行,赛题8道,包含理论数学题和应用数学题两类。

决赛安排在4月18日,赛题均为理论数学题,包含几何与拓扑、数论与代数、数学分析与方程、应用数学与计算数学几大方向。

查看网友评论   返回完整版观看

返回上一页  首页 | cnbeta报时: 11:48:21

文字版  标准版  电脑端

© 2003-2026