北京公交集团近日宣布与中国银联达成合作,在北京全市已更换刷码刷卡一体机的公交车上启用银联卡刷卡乘车功能,持银联(UnionPay)或闪付(Quick Pass)标志的银行卡、信用卡即可刷卡乘车,而已经绑卡的手机或者智能手表也能通过 NFC 来支付,包括 Apple Pay、Samsung Pay、Mi Pay 等。
据介绍,刷银联卡乘车,将按实际里程无折扣票价扣费,即与现金购票费用一致,后续中国银联将推出系列优惠活动。使用银联卡乘车前,需要提前开通小额免密支付功能,且卡内余额需不低于所乘线路的最高单程无折扣票价。
银行卡与一卡通乘车流程一致,如所乘线路为单一票制,则只需上车刷卡;如所乘线路为分段计价,则上、下车均需刷卡,如下车未刷卡,将在 96 小时后按照刷卡站距始末站最远里程无折扣票价自动扣费。
目前使用手机乘车主要有三种方式,分别是二维码、手机绑定银行卡 NFC 闪付、手机开通交通卡。
就使用门槛而言,二维码无疑是最佳选择,因为这种方式无论你的手机支不支持 NFC 都能简单使用,但使用二维码乘车时每次都要先打开应用或者小程序加载二维码,而且扫码时还要刻意对准扫码机,这些繁琐的过程也是客观存在的事实。
所以部分人看重了更加便捷的“手机闪付”和“手机交通卡”。以 Apple Pay 为例,目前支持直接在 iPhone 和 Apple Watch 中开通交通卡的城市分别是北京和上海,乘车时只需将手机或者手表靠近读卡机即可完成支付,甚至都不需要点亮屏幕或者其他操作,十分便捷。
而且随着北京和上海纷纷出行开卡费可退的政策,这种手机交通卡的乘车形式也将更加被大众所接受。但 Apple Pay 交通卡目前在国内最大的短板是支持卡种不够多,目前支持的北京一卡通和上海交通卡在 iOS 11 中加入,但这已经是两年前的事情。
但这种情况将在今年迎来转变。此前八达通、岭南通、深圳通、市政交通一卡通等均先后发布公告称将于今年在 iPhone 和 Apple Watch 上加入对应交通卡,具体包括“八达通”“岭南通▪羊城通”“岭南通▪广佛通”“深圳通”和“京津冀互联互通卡”。
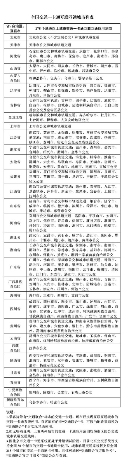
而且从公告中展示的卡片标志来看,这些即将加入 Apple Pay 交通卡应该是全国交通一卡通版本,也就是说在其他省市印有“交通联合”标志的公交线路也同样适用。

举个例子,市民 A 持有全国交通一卡通版本的“岭南通▪羊城通”,不仅可以在广州市以优惠价格搭乘地铁公交,也可以在包括北京、天津、石家庄在内的 200 多座城市使用(但是否享受乘车优惠,以当地政策为准),这样的“一卡全国通行”大大减少了不必要办卡的次数和成本,而且出差党也能够避免“一市一卡”的无奈。