在新冠疫情得到初步控制后,特斯拉上海工厂也已复工20天有余。不过,正当一批满心欢喜的下订车主得到刚刚交付的中国制造Model 3时,网上却曝出国产Model 3实装硬件与特斯拉报备信息不符的传言。有网友评论称,提到新车以为中了头彩,结果得到的却是“谢谢惠顾“,这种“刮彩票”式的购车体验,实在令人尴尬不已。
日前,有疑似车主在网上发帖称,自己检查车辆时发现,所购国产Model 3的整车控制器型号为Hardware 2.5(1483112),但在所购车型的《电动车环保信息随车清单》上,报备信息却显示硬件型号为Hardware 3.0(1462554),与实装并不一致。
提到新车后,原本满心欢喜的车主懵了。图片来源:微博

有自称国产Model 3车主的网友表示,其实车搭载的硬件为2.5版本

但在《电动车环保信息随车清单》上,整车控制单元显示却为最新的3.0版本 图片来源:微博
目前,尚无法证实上述网友提供的硬件型号照片与《随车清单》属于同一车型。值得一提的是,特斯拉(上海)有限公司曾在《随车清单》上表示,企业对清单所有内容的真实性、准确性、及时性和完整性负责。
那么Hardware 2.5和Hardware 3.0有着怎样的区别,是否会影响到车主的使用呢?
在自动驾驶领域,特斯拉早先与Moblieye、英伟达等企业合作。但出于对性能、功耗和成本的考量,特斯拉决定启动自主研发。作为过渡,Hardware 2.5则继续采用英伟达DRIVE PX 2平台。
2019年4月,特斯拉正式发布自主研发的Hardware 3.0。据官方宣传,该芯片容纳多达60亿个晶体管,每秒帧数处理能力达到Hardware 2.5的21倍之多:2.5版本每秒只能处理110帧图像,而3.0版本每秒可处理高达2300帧的图像。
同时,由于自产自销的缘故,3.0版本的成本要比2.5版本低约20%。
特斯拉官方宣称,Hardware 3.0的算力达到2.5版本的21倍之多 图片来源:特斯拉直播
对于Hardware3.0的性能,汽车之家和理想汽车的创始人李想曾感叹道,这样的算力连EQ4和博世都做不到。

图片来源:微博
算力大幅提升,带来最直观的影响是,装载Hardware3.0的特斯拉车型,具备识别交通隔离墩(俗称“雪糕筒”)的能力,而此前装载Hardware2.5及以下硬件的特斯拉车型则无法实现该功能。

Hardware 3.0芯片可帮助车辆识别“雪糕筒” 视频来源:@42号车库
特斯拉客户支持部也在一份回复消费者询问的邮件中证实,非3.0版本暂时无法获取识别“雪糕筒”的功能。

网曝特斯拉客户支持部对非3.0硬件无法识别“雪糕筒”的解释 图片来源:汽车之家
对此,特斯拉首席执行官(CEO)埃隆·马斯克曾多次承诺,购买完全自动驾驶能力(Full Self-Driving,FSD)套件的消费者,均可免费将Hardware 2.5升级至3.0版本。
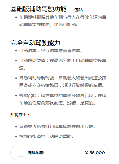
观察者网注意到,国产Model 3标配基础Autopilot自动驾驶辅助功能,可在行驶车道内自动辅助实施转向、加速和制动。而FSD套件需花费人民币5.6万元购买,购买后将获得自动辅助变道、自动泊车、车辆召唤等功能。
另外特斯拉还承诺,所有新款车型均搭载完全自动驾驶所需的硬件。未来,可通过远程升级(OTA)获得更多自动驾驶功能。

拥有FSD套件的车主可免费将硬件升为3.0版本,国产Model 3标配Autopilot功能,但FSD套件则需花费5.6万元购买 图片来源:特斯拉官方网站
值得一提的是,此前据外媒报道,2019年3月20日后生产的所有Model S/X,以及2019年4月12日以后出厂的所有Model 3,配备的均为Hardware 3.0。令人疑惑的是,倘若网曝属实,海外版特斯拉明明早就用上了成本更低的3.0版本,为什么特斯拉却要在国产车型中使用性能落后、成本更高的2.5版本呢?
有车评人认为,国产特斯拉疑似不使用3.0版本硬件,可能是供应链吃紧;另一种可能则是,近期美国消费者通过FSD套件免费升级获取3.0硬件,特斯拉是否会出于成本考量,为被换下的2.5备件寻找新的出路?
“其实特斯拉车主对于这个品牌的宽容度远超竞品,在硬件层面,绝大多数车主对于做工等细节都表示理解,真正在意的就是电力驱动系统(观察者网注:特斯拉分别采用松下及LG的电池)和Autopilot硬件,比较遗憾的是,国产Model 3在这两个方面都让新车主遇到了如同刮彩票似的疑惑”。

图片来源:微博
而@特斯拉 官方微博底下,网友评论也早已“炸锅”。

在@特斯拉 官方微博下方,已有不少网友就硬件问题发出质问 图片来源:微博
一年一度的“315”消费者权益保护日即将到来,特斯拉却在此节骨眼上被曝出维权问题。从几张网上流传的截图来看,已有部分车主将该问题投诉至全国12315平台,以“欺诈消费者”为由向特斯拉上海公司索赔。
网曝已有车主向12315举报,认为特斯拉上海公司构成“欺诈消费者” 图片来源:微博
《中华人民共和国消费者权益保护法》第五十五条规定,经营者提供商品或者服务有欺诈行为的,应当按照消费者的要求增加赔偿其受到的损失,增加赔偿的金额为消费者购买商品的价款或者接受服务的费用的三倍,即所谓的“退一赔三”。
不过截至发稿,特斯拉官方尚未对此争议作出任何正式回应,观察者网就此事询问特斯拉全球副总裁陶琳,截至发稿也无任何答复。