返回上一页  首页 | cnbeta报时: 20:26:17
别吃了 管轶团队从穿山甲中发现新冠相关冠状病毒
发布日期:2020-02-20 16:24:30  稿源:澎湃新闻

新冠病毒的溯源研究得出最新成果。当地时间2月18日,预印本网站bioRxiv(未经同行评议)发表论文“中国南方马来穿山甲2019-nCoV相关冠状病毒的鉴定”,通讯作者为香港大学公共卫生学院新发传染病国家重点实验室管轶教授、广西医科大学胡艳玲教授。

(原标题:别再吃穿山甲了!管轶团队从穿山甲中发现新冠相关冠状病毒)

澎湃新闻记者 贺梨萍

管轶现为香港大学新发传染病国家重点实验室主任,以及流感研究中心主任。2003年“非典”时期,管轶团队率先分离出SARS病毒,并证实了果子狸是SARS的中间宿主,也是人类感染SARS的直接来源。基于中间宿主的清晰及管轶等人的上报,广东省随后清除市场上的果子狸,从而有效遏制了SARS疫情的扩散。

在此次这项最新研究中,管轶等人报告了在中国南部反走私行动中查获的穿山甲(哺乳纲鳞甲目)中发现了2019-nCoV相关冠状病毒。他们发现,穿山甲相关的冠状病毒属于2019-nCoV相关冠状病毒的两个亚型,其中一个的受体结合域与2019-nCoV非常接近。

作者们认为,研究发现的多种穿山甲冠状病毒谱系及其与2019-nCoV的相似性表明,应该考虑将穿山甲视作这次新型冠状病毒的潜在中间宿主,并应将其从菜市场上清除,以防止人畜共患传播。

而此前的2月7日,华南农业大学、岭南现代农业科学与技术广东省实验室沈永义教授、肖立华教授等科研人员联合中国人民解放军军事科学院及广州动物园科研部也公布了研究成果:穿山甲为新型冠状病毒潜在中间宿主。

该团队通过分析1000多份宏基因组样品,锁定穿山甲为新型冠状病毒的潜在中间宿主;继而通过分子生物学检测,揭示穿山甲中β冠状病毒的阳性率为70%;进一步对病毒进行分离鉴定,电镜下观察到典型的冠状病毒颗粒结构;最后通过对病毒的基因组分析,发现分离的病毒株与目前感染人的毒株序列相似度高达99%。

不过,沈永义等人的研究成果目前尚未正式发表。

值得一提的,穿山甲是所有哺乳动物中非法贩卖最为严重的,被用作食物来源,鳞片还被入药。因此,穿山甲近年来越来越受到关注,中华穿山甲等穿山甲物种现在已被世界自然保护联盟(IUCN)列为濒危物种红色名单上的极危物种。

多批次穿山甲样品检测呈冠状病毒阳性

本次新冠疫情的暴发暂时被认为与武汉华南海鲜市场有关,该市场出售的野生动物可能是人畜共患病感染的来源。尽管蝙蝠很可能是2019-nCoV的宿主,但目前还不清楚转移病毒的中间宿主。

研究团队此前在2017年8月至2018年1月期间收集到18只马来穿山甲的冷冻组织(肺、肠、血)样本。这些穿山甲是在广西海关缉私行动中获得。

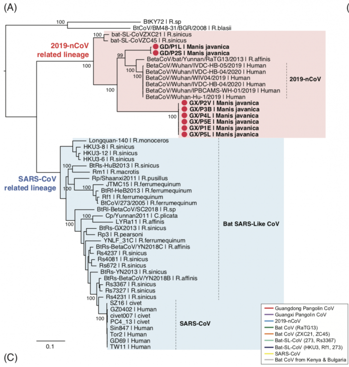
系统发育分析,描述了2019-nCoV、本研究获得的穿山甲冠状病毒序列、其他冠状病毒之间的进化关系。

值得注意的是,这些样本的RNA高通量测序显示,43个样本中的6个(2个肺,2个肠,1个肺肠混合物,1份血液)存在冠状病毒。研究团队随后获得6个全长或近全长基因组序列,标记为GX/P1E、GX/P2V、GX/P3B、GX/P4L、GX/P5E、GX/P5L。这些病毒也具有类似2019-nCoV的基因组结构,有9个预测开放阅读框。研究团队还成功分离了病毒。

基于新的基因组序列,研究团队设计了qPCR检测引物,以确认原始样本对冠状病毒呈阳性。

接下来,研究团队对2018年5月至7月之间收集的另一批穿山甲样品进行了进一步qPCR检测。12只穿山甲的19个样本(9个肠组织,10个肺组织)中,3个肺组织样本呈冠状病毒阳性。

除了这些来自广西的穿山甲,此次疫情暴发后,广州海关技术中心也重新检测了他们在3月的反走私行动中查获的5份存档的穿山甲样品(2份皮肤组织,1份未知组织,1份鳞片),这些样本中同样发现了冠状病毒。

通过高通量测序,研究团队发现鳞片样品中包含冠状病毒序列,用这些数据组装了一个21505bp的部分基因组序列(标记为GD/P2S),可以代表2019-nCoV基因组的72%。

值得注意的是,2019年在广东进行的另一项关于患病穿山甲的研究也从肺样本中发现了与2019-nCoV相似的病毒重叠群。通过不同的组装方法和人工筛选,获得了约占全长病毒基因组86.3%的部分基因组序列(标记为GD/P1L)。

这些在穿山甲中发现的冠状病毒的基因组,与新型冠状病毒基因组相似率在85.5%-92.4%,并在系统进化树中代表了新冠病毒的两个亚型,其中GD/P1L和GD/P2S与新冠病毒密切相关。

穿山甲可能冠状病毒长期宿主,但和2019-nCoV并非最接近亲缘关系

新型冠状病毒属于β冠状病毒属的Sarbecovirus亚属,此前已有一些研究注意到,Sarbecovirus亚属的冠状病毒成员均经历了广泛的基因重组。

为了验证上述观点,研究团队进一步进行了重组分析重组,分析显示,蝙蝠冠状病毒ZC45和ZCS21可能是重组体,包含多个SARS-CoV相关谱系(基因组区域2、5、7)和2019-nCoV相关谱系的基因组片段,包括来自此次穿山甲的基因组片段(区域1、3、4、6、8)。

然而,更值得注意的是,研究团队观察到穿山甲冠状病毒、蝙蝠冠状病毒RaTG13和2019-nCoV之间推测的重组信号。特别是,尽管2019-nCoV与蝙蝠冠状病毒RaTG13在病毒基因组的其余部分关系最为密切,但2019-nCoV和广东穿山甲的受体结合域(RBD)氨基酸同源性为97.4%,而RaTG与2019-nCoV的受体结合域的氨基酸同源性仅为89.2%

事实上,广东穿山甲冠状病毒和2019-nCoV在RBD的5个关键残基上拥有相同的氨基酸,而RaTG13和2019-nCoV只有一个氨基酸相同。然而,只针对RBD的同义位点系统发育分析显示,广东穿山甲冠状病毒并非2019-nCoV的最接近亲缘关系。

因此,研究团队推测,广东穿山甲冠状病毒与新冠病毒之间的氨基酸同源性可能是由于选择性介导的趋同进化,而不是重组引起的。当然,根据现有数据仍然很难判断。

论文提到,虽然任何趋同进化的驱动因素都是未知的,但就和重组一样,它的可能发生,都将进一步突出中间动物宿主在人类病毒暴发的作用。

迄今为止,穿山甲是除了蝙蝠之外,唯一被认和2019-nCoV相关冠状病毒感染的哺乳动物。

在这项研究中,研究团队在穿山甲中发现了2个相关的冠状病毒谱系,它们都与22019-nCoV相关。这表明穿山甲可能是这些病毒的长期宿主。

或从蝙蝠等其他动物宿主中获得2019-nCoV相关病毒

但令人惊讶的是,穿山甲是独居动物,种群规模相对较小,且处于濒危状态。然而不能排除的是,穿山甲从蝙蝠或其他动物宿主中独立获得了2019-nCoV相关病毒。

值得注意的是,这两种穿山甲冠状病毒都是从走私而来的马来穿山甲中获得,很可能来自东南亚,而它们在本土地区所保持的病毒多样性目前未知。

研究团队认为,毫无疑问,穿山甲种群中冠状病毒的传播程度需进一步调查,但在广西和广东省的2019-nCoV相关冠状病毒的反复感染表明,穿山甲可能是冠状病毒出现的潜在重要宿主。

研究团队提到,包括那些与2019-nCoV相关病毒在内的冠状病毒,在亚洲的许多野生哺乳动物中明显存在。虽然穿山甲冠状病毒的流行病学、致病性、种间传染性和传播性仍有待研究,但此次研究提供的数据强烈表明,处理这些动物需要相当谨慎,应严格禁止在菜市场出售。

他们还提到,对中国和东南亚自然环境中穿山甲的进一步监测显然也是必要的,以了解它们在2019-nCoV出现中的作用以及未来人畜共患病传播的风险。

查看网友评论   返回完整版观看

返回上一页  首页 | cnbeta报时: 20:26:17

文字版  标准版  电脑端

© 2003-2026