据外媒New Atlas报道,此前有一些假说认为,引起帕金森病的有毒蛋白质团块在进入大脑之前开始在肠道内聚集。而近日发表在《自然神经科学》(Nature Neuroscience)杂志上的一篇新论文正在为这一假说带来新证据。由加州理工学院科学家领导的这项研究指出了一种特定的酶,可以阻止这些蛋白质最初聚集在肠道中。

帕金森病的主要病理标志是大脑多巴胺分泌神经元的进行性细胞死亡。人们认为这是由路易体引起的,路易体是一种称为α-突触核蛋白的蛋白质的毒性簇。
在2000年左右,德国科学家Heiko Braak发表了一系列有争议的研究。这些研究认为,破坏性的路易体首先在肠道中形成,然后通过迷走神经进入大脑。Braak假说到现在仍然存在分歧,但是,最近的许多研究开始建立大量证据来支持它。
去年一项重要的研究在小鼠中证明了这些路易体如何从肠道转移到大脑。重要的是,该研究还发现,切断迷走神经可以有效地阻止这些有毒蛋白质从肠道向大脑的扩散。加州理工学院科学家的这项新研究着眼于更好地研究这些蛋白质从肠道转移到大脑的机制。

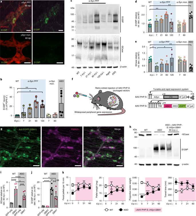
新研究的第一阶段涉及将预先形成的α-突触核蛋白聚集体注射到小鼠的十二指肠肠壁中,以跟踪这些蛋白质簇的发展。实验确实证明了这些路易体可以从肠道移动到脑干。有趣的是,研究人员注意到,尽管α-突触核蛋白簇在年轻和老年小鼠中的进展相似,但只有老年小鼠才会出现随后的运动障碍和胃肠道疾病。那么,是什么原因导致了这些年龄较大的动物之间这些根本的症状差异?
这项新研究的第一作者Colin Challis认为:“随着年龄的增长,我们在处理病原体或错误折叠的蛋白质方面的效率下降。”
过去几年里其中一些关于帕金森的更有趣的研究发现,一种称为葡糖脑苷脂酶(GCase)的酶在帮助明确α-突触核蛋白集群发挥着主要作用。随后的一些脑部解剖研究显示,已故的帕金森病患者的GCase水平降低。
这项新研究以年龄,GCase水平和帕金森氏症状之间的这种关系为基础,首先确定了老年小鼠中GCase胃肠内分泌水平较低。假设是与年龄相关的GCase水平降低加剧了由这些肠道衍生的α-突触核蛋白簇产生的病理症状。使用基因疗法刺激肠道产生GCase,这一假设得到了一定程度的验证。肠道中这种酶水平的增加确实恢复了肠道功能,也减少了肠道神经元中α-突触核蛋白簇的聚集。

这项新研究的通讯作者Viviana Gradinaru解释说:“编码GCase的基因突变是造成戈谢病和帕金森病的危险因素。我们的研究表明,该基因可以通过腺相关病毒转运,以挽救小鼠的胃部症状,并强调除了大脑以外,周围神经元也是治疗帕金森病的重要目标。”
已发表的研究确实表明,单独的GCase缺乏不足以引发α-突触核蛋白聚集达到临床上明显的帕金森病的可能性不大。相反,年龄相关的GCase功能降低似乎更有可能促进导致该疾病的病理过程,从而为帕金森病的肠道-大脑假说增加了令人信服的证据。
这项新研究发表在《自然神经科学》杂志上。