返回上一页  首页 | cnbeta报时: 07:45:50
CRISPR终于有了抗癌I期临床数据 基因编辑细胞可在患者体内存活
发布日期:2020-02-07 16:39:25  稿源:生物通

“以前的研究表明这些细胞在几天之内就会失去功能,而这项研究中的CRISPR编辑细胞在单次输注后可以在更长的时间内保留抗肿瘤功能,这一事实令人鼓舞。” 根据宾州大学Abramson癌症中心研究人员发布的最新数据,经过基因编辑的免疫细胞可以在癌症患者接受免疫后的几个月内持续存活,茁壮成长,发挥功能。

研究小组表示,从患者体内取出的细胞带回实验室,并经过最初改造和注射入体内,可以在几个月后杀死癌症。对这些细胞的进一步分析证实,它们已通过三种特定方式成功进行了编辑,这标志着有史以来首次批准人类基因组的多次编辑研究用途。

这一成果公布在Science杂志上,基于去年的一项初步报告:去年11月,宾州大学通过CRISPR基因编辑工具对三名晚期癌症的血细胞进行基因改造,医生从患者血液中提取出免疫系统细胞,对其进行基因改造以帮助患者对抗癌症。这是美国首次尝试使用CRISPR基因编辑治疗癌症。

前所未有的发现

文章通讯作者,Abramson癌症中心所长Richard W. Vague说,“从参与该临床试验的前三名患者获得的数据证明了两个重要的事情,首先,我们可以在制造过程中成功地进行多次精确编辑,从而使它们在细胞中存活更长的时间。第二,迄今为止这些细胞已显示出持续的攻击和杀死肿瘤的能力,这是前所未有的!”

这些发现是细胞和基因治疗的最新里程碑,也代表了宾州大学在这一领域的领先地位——他们曾开发了包括首个FDA批准的针对儿童和成人血液癌症患者的CAR-T细胞疗法Kymriah。

该试验的患者由宾州大学血液学恶性肿瘤部门负责人Edward A、细胞免疫治疗中心转化与相关研究实验室主任Simon F. Lacey博士(共同通讯作者)复制治疗的。

多次精确编辑

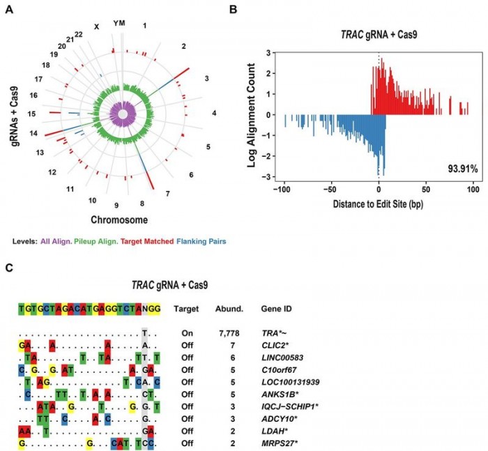
这项研究中的方法与CAR-T细胞疗法密切相关,在CAR-T细胞疗法中,患者的免疫细胞经过工程改造,用以对抗癌症,但这些细胞与原来的细胞存在一些关键差异。与CAR-T疗法一样,本研究的研究人员从收集患者血液中的T细胞开始。不过该团队没有使用针对蛋白质的受体(例如CD19)武装这些细胞,而是首先使用CRISPR-Cas9编辑来去除三个基因。前两个编辑删除了T细胞的天然受体,因此可以对其进行重新编程,让它表达合成的T细胞受体,从而使这些细胞能够寻找并消灭肿瘤。第三次编辑删除了PD-1,这是一个自然的检查点,有时会阻止T细胞执行工作。

“对这三名患者的这项新分析已经证实,所制造的细胞包含所有这三种编辑,为这种方法提供了概念证明。这是首次证实了CRISPR-Cas9技术能够同时靶向人类多个基因的能力。 这说明了这项技术在治疗许多以前无法治愈或治愈的疾病方面的潜力。”

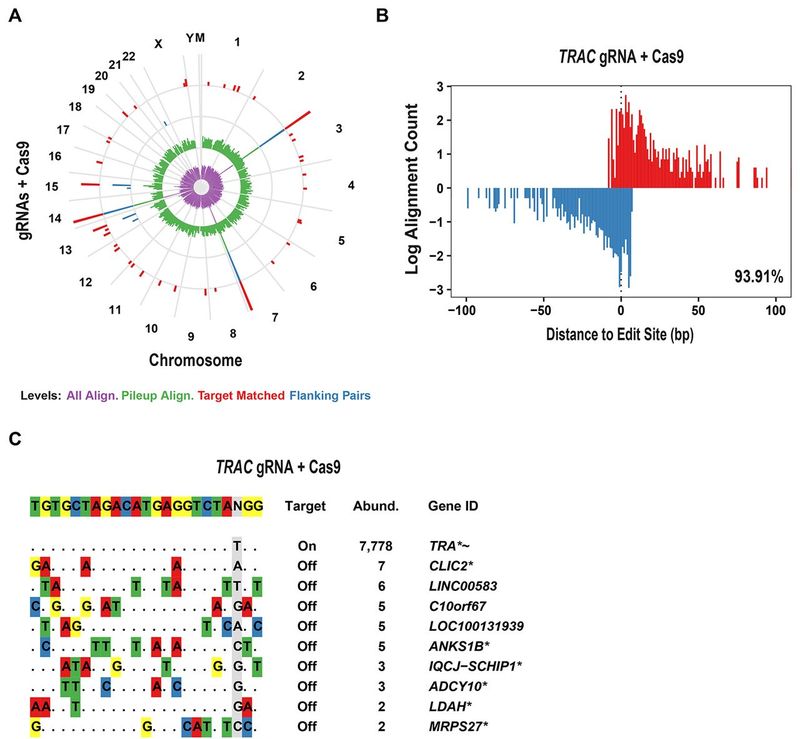
一旦敲除了这三个基因,就可以使用慢病毒插入癌症特异性合成T细胞受体来完成第四次基因修饰,该受体告诉编辑过的T细胞靶向一种称为NY-ESO-1的抗原。先前发表的数据显示,这些细胞通常存活不到一周,但这项新分析显示,该研究中使用的编辑后的细胞持续存在,最长随访时间为9个月。

在注入患者体内后几个月,研究人员抽取了更多血液,并分离了CRISPR编辑的细胞进行研究。实验证明回到实验室后,这些细胞仍然能够杀死肿瘤。

June说:“以前的研究表明这些细胞在几天之内就会失去功能,而这项研究中的CRISPR编辑细胞在单次输注后可以在更长的时间内保留抗肿瘤功能,这一事实令人鼓舞。”

这项研究中使用CRISPR编辑的T细胞像CAR-T细胞一样,自身并不活跃。它们需要一种称为HLA-A*02:01的分子的协同作用,该分子仅在部分患者中表达。这意味着必须提前筛查患者,以确保他们适合该方法。满足要求的参与者在等待细胞生产的同时,还根据需要接受其他临床指示的治疗。一旦该过程完成,在短暂的化疗过程中,所有三名患者在一次输注中均接受了基因编辑的细胞。对血液样本的分析显示,所有三名参与者均在体内产生了由CRISPR编辑的T细胞,并能茁壮成长。而且没有显示与治疗有关的严重不良副作用。

这些新数据将为后期研究敞开大门,有助于研究这种方法并将其扩展到癌症以外的更广泛领域。

原文标题:

CRISPR-engineered T cells in patients with refractory cancer

查看网友评论   返回完整版观看

返回上一页  首页 | cnbeta报时: 07:45:50

文字版  标准版  电脑端

© 2003-2026