2月5日,据中科院武汉病毒所官网消息,近日,中国科学院武汉病毒研究所/生物安全大科学研究中心与军事科学院军事医学研究院国家应急防控药物工程技术研究中心开展联合研究,在抑制2019新型冠状病毒(2019-nCoV)药物筛选方面取得重要进展。
我国学者在抗2019新型冠状病毒药物筛选方面取得重要进展
相关研究成果以“Remdesivir and chloroquine effectively inhibit the recently emerged novel coronavirus (2019-nCoV) in vitro”(《瑞得西韦和磷酸氯喹能在体外有效抑制新型冠状病毒(2019-nCoV)》)为题发表在中国自主知识产权的国际知名学术期刊Cell Research(《细胞研究》)上。
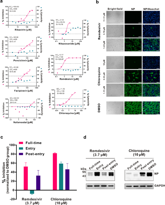
该研究表明,在Vero E6细胞上,瑞得西韦(Remdesivir, GS-5734)对2019-nCoV的半数有效浓度EC50=0.77 uM(微摩尔每升),选择指数SI大于129;磷酸氯喹(Chloroquine)的EC50=1.13 uM,SI大于88,说明上述两种药物在细胞水平上能有效抑制2019-nCoV的感染,其在人体上的作用还有待临床验证。
瑞得西韦(Remdesivir,GS-5734)是核苷类似物,目前在刚果(金)开展治疗埃博拉出血热的Ⅱ和Ⅲ期临床研究。磷酸氯喹(Chloroquine)于上个世纪40年代起用于治疗疟疾,后用于治疗类风湿性关节炎等。上述两种药物在细胞水平上有效抑制2019新型冠状病毒感染的初步结果此前已通过多种形式向国家和省市相关部门报告。为服务于疫情防控,合作双方单位联合声明:在上述具有抗2019新型冠状病毒作用的药物中,我们对于国内已经上市并能够完全实现自主供应的药物磷酸氯喹,不申请相关专利,以鼓励相关企业参与疫情防控的积极性;对在我国尚未上市,且具有知识产权壁垒的药物瑞得西韦,我们依据国际惯例,从保护国家利益的角度出发,在1月21日申报了中国发明专利(抗2019新型冠状病毒的用途),并将通过PCT(专利合作协定)途径进入全球主要国家。如果国外相关企业有意向为我国疫情防控做出贡献,我们双方一致同意在国家需要的情况下,暂不要求实施专利所主张的权利,希望和国外制药公司共同协作为疫情防控尽绵薄之力。
武汉病毒所王曼丽研究员、军事医学研究院国家应急防控药物工程技术研究中心曹瑞源副研究员、武汉病毒所张磊砢副研究员、杨兴娄副研究员为该论文共同第一作者,武汉病毒所肖庚富研究员、军事医学研究院国家应急防控药物工程技术研究中心钟武研究员和武汉病毒所胡志红研究员为共同通讯作者,刘佳、徐明月、石正丽等为共同作者。参加该项目研究的还有武汉病毒所的汪习、吴妍、尚卫娟、张环宇、李玉凤、胡恒睿、姜夏铭、孙源等。该工作得到国家病毒资源库和武汉国家生物安全实验室的大力支持,以及“重大新药创制”国家科技重大专项(2018ZX09711003)、国家自然科学基金创新群体项目(31621061)和湖北省2019新型肺炎应急科技攻关研究项目的资助。
论文链接:https://www.nature.com/articles/s41422-020-0282-0

图:药物对新型冠状病毒(2019-nCoV)体外抗病毒活性测试