返回上一页  首页 | cnbeta报时: 14:52:22
美科学家研发的纳米颗粒或有助于“吞噬”致命的动脉斑块
发布日期:2020-01-29 09:39:56  稿源:Win10s.COM

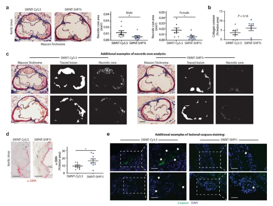
据外媒New Atlas报道,动脉内壁的动脉粥样硬化斑块沉积是导致心脏病和中风的常见原因之一。而一种新开发的纳米颗粒可以帮助减少这些沉积物,因为它会“提示”人体自身的细胞“吞噬”它们。该纳米颗粒是由密歇根州立大学和斯坦福大学的科学家合作开发的,含有单壁碳纳米管,其中装有一种称为SHP1抑制剂的药物。科学家的想法是将包含纳米颗粒的溶液静脉内引入患者体内,使其流经他们的血液。

下载.jpg

一旦纳米颗粒遇到斑块沉积,它们就会作用于其中称为巨噬细胞的免疫细胞-它们是一种白细胞,专门吞噬和破坏病原体,例如细菌和病毒。

纳米管中包含的药物通过抑制巨噬细胞内的SHP1 信号传导途径发挥作用。通常,该途径阻止细胞消耗组成斑块沉积核心的凋亡(死亡)细胞和细胞碎片。但是,在SHP1暂时关闭的情况下,巨噬细胞可以自由“吞噬”这些东西。

当其中一个核心破裂时,通常会发生心脏病发作和中风,从而导致斑块碎屑阻塞动脉并阻止血液流向心脏或大脑。但是,当该核心被吞噬时,沉积物的剩余部分会更小,更稳定且不会破裂。

3]}ZX}X{H@TZ22V`V])UQAL.png

另外,与危害健康组织的其他一些其他实验性斑块减少治疗不同,纳米颗粒只能清除死细胞物质。这意味着几乎不会发生任何不良副作用。实际上,该疗法已经在小鼠上成功试用。

密歇根州立大学副教授Bryan Smith表示:“我们证明了纳米材料能够选择性地寻找并向所需的细胞传递信息。它为我们的未来工作提供了特殊的能量,其中包括使用大型动物模型和人体组织测试对这些纳米材料进行临床转化。”

关于这项研究的论文最近发表在《自然纳米技术》杂志上。

查看网友评论   返回完整版观看

返回上一页  首页 | cnbeta报时: 14:52:22

文字版  标准版  电脑端

© 2003-2026