英国一支研究团队首次在活的人脑中证明了精神分裂中的认知功能障碍,可能是由于缺乏一种已知的能够促进大脑神经元之间交流的关键蛋白质。首席研究员 Oliver Howes 解释称:“我们目前对精神分裂症的治疗,仅针对该疾病的病性症状方面。患者普遍存在认知能力的衰弱,如失去规划和记忆的能力,结果导致更多的长期残疾”。

(题图 via New Atlas)
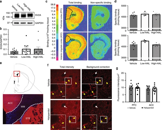
目前尚无针对这些疾病的治疗方案,且几十年来,人们一直认为突出功能障碍,是导致精神分裂发作的关键病理特征之一。上图展示了患者与正常大脑的对比,左侧冷色表示缺少 SV2A 蛋白质。
然而除了验尸后的脑部检查和动物实验,此前尚无法在活着的人类受试者身上研究这一假设。
研究者普遍怀疑 SV2A 基因的遗传变异与精神分裂症风险的增加有关,该基因在蛋白质的生产中起到作用,被认为有助于突触之间的交流。
不过在新研究中,团队借助了一种新开发的放射性 PET 示踪剂,旨在与 SV2A 蛋白发生特异性结合,使得研究人员能够首次对活人大脑中的蛋白质活性进行成像。
Oliver Howes 表示:我们在 MRC 伦敦医学科学研究所的实验室,是全球少数几个借助这种新型示踪剂展开研究的地方之一。
新成像技术扫描了 18 位精神分裂症患者,并将结果与 18 位无此症的对照组比较。结果显示,患者在大脑额叶的两个主要区域(额叶皮层与前扣带回皮层)中的 SV2A 水平显著降低。
换言之,这意味着我们首次能够证明精神分裂症患者体内与突触活动相关的重要蛋白质的水平较低,表明突触功能的丧失,或是精神分裂症发展的基础。

(研究配图 - 4)
该研究还确定了一件重要的事,即精神分裂症患者服用的两种最常见的抗精神病药物,并不是导致此类突触功能障碍的原因。
在随后的大鼠研究中,研究人员认定氟哌啶醇和奥氮平都不会影响 SV2A 蛋白的水平。
Oliver Howes 指出:“这个让人放心的好消息,表明抗精神病药物治疗不会导致脑部连接功能的丧失”。
最后,这项发现奠定了未来研究新型精神分裂症的治疗方向,可通过提高 SV2A 活性来尝试恢复患者的突触功能,从而为认知治疗提供新的选择。
下一步,研究人员将借助这套全新的成像技术,揭示人脑在疾病发展的最早期阶段,到底都发生了哪些情况。Oliver Howes 称:
接下来,我们希望在早期阶段对年轻人的脑部进行扫描,以了解突触水平在疾病发展过程中如何变化,以及这些变化是在早期建立、还是随着时间的推移而发展的。
有关这项研究的详情,已经发表在近日出版的《自然通讯》(Nature Communications)期刊上。原标题为:
《Synaptic density marker SV2A is reduced in schizophrenia patients and unaffected by antipsychotics in rats》