返回上一页  首页 | cnbeta报时: 01:48:07
[图]未来人们或可服用该益生菌来减缓帕金森氏病
发布日期:2020-01-15 14:52:45  稿源:Win10s.COM

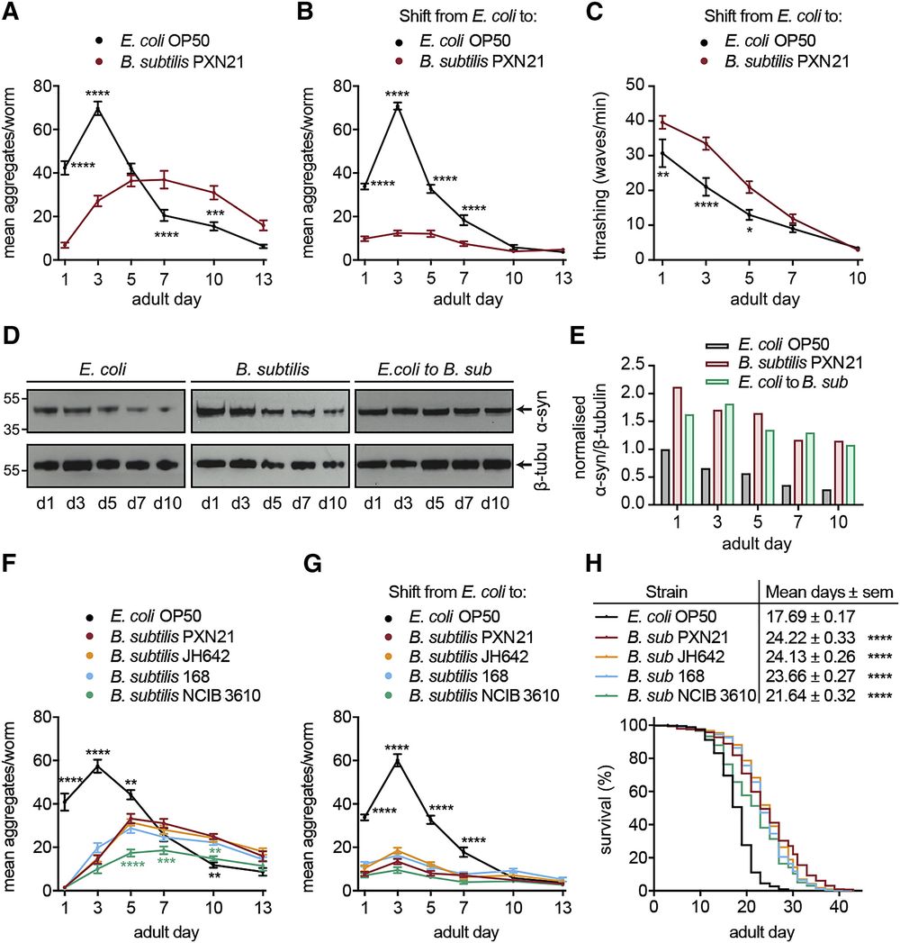
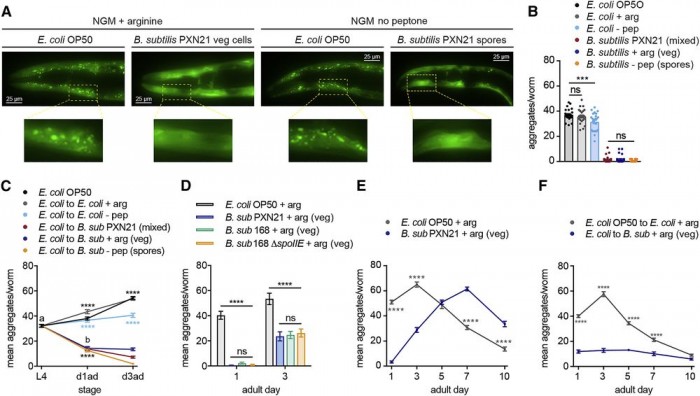
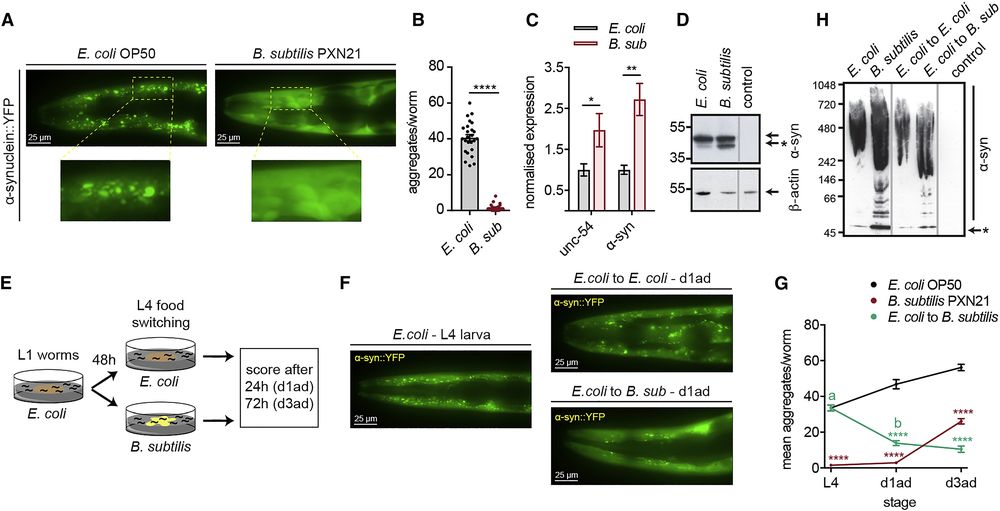
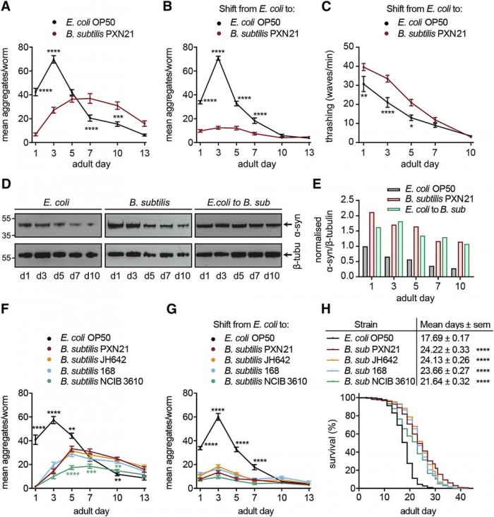
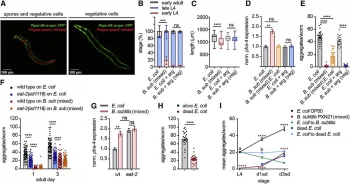
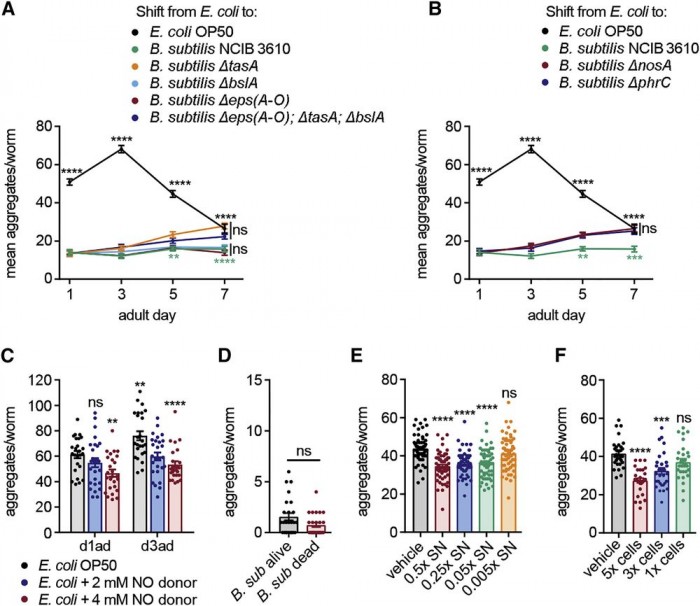
近日一项新的研究再次表明了,微生物和肠道细菌在减缓帕金森氏病中的作用。在帕金森氏病发病过程中往往出现和神经损伤有关的蛋白质异常积累,这篇发表在《Cell Reports》的论文中,就概述了一种特殊的益生菌如何阻止这些蛋白质的积累。

帕金森氏病的特征之一就是,大脑多巴胺分泌神经元的进行性细胞死亡。而目前的科学研究表明,这是由于蛋白质α-突触核蛋白的球形错误折叠团块的聚集引起的。这些有毒的蛋白质聚集体通常称为路易体(Lewy bodies)。

在过去的几十年中,一些研究人员开始发现证据表明帕金森氏症可能起源于肠道。这个想法被称为Braak假设,它假定破坏性的路易体最初可能在肠道中形成,然后扩散到大脑并产生我们在帕金森氏病中常见的生理症状。

受此假设启发,来自爱丁堡大学和邓迪大学的一组研究人员着手研究是否有任何特定的肠道细菌物种能够抑制甚至逆转这些有害的α-突触核蛋白团块的积累。

研究人员研究了很多常见的益生菌对α-Synuclein聚集(被认为是帕金森氏症的有效动物模型)的影响,最后科研团队发现了枯草芽孢杆菌的特殊益生菌细菌不仅在抑制α-突触核蛋白聚集,而且在逆转预先形成的积累方面均具有显着的效果。

研究人员确实强调,这些结果并不意味着帕金森氏症患者会立即出去寻找这种特殊的益生菌。在人类研究可以确定这种机制是否对人类患者产生临床意义的作用之前,需要进一步的工作来首先在其他动物模型中验证这些结果。

该研究的首席研究员Maria Doitsidou解释说:“结果提供了研究改变构成肠道微生物组的细菌如何影响帕金森氏病的一次机会。下一步就是要在小鼠中确认这些结果,然后进行快速的临床试验,因为我们测试的益生菌已经可以买到。”

查看网友评论   返回完整版观看

返回上一页  首页 | cnbeta报时: 01:48:07

文字版  标准版  电脑端

© 2003-2026